【双生视界】外挂封禁公告
致各位店长:
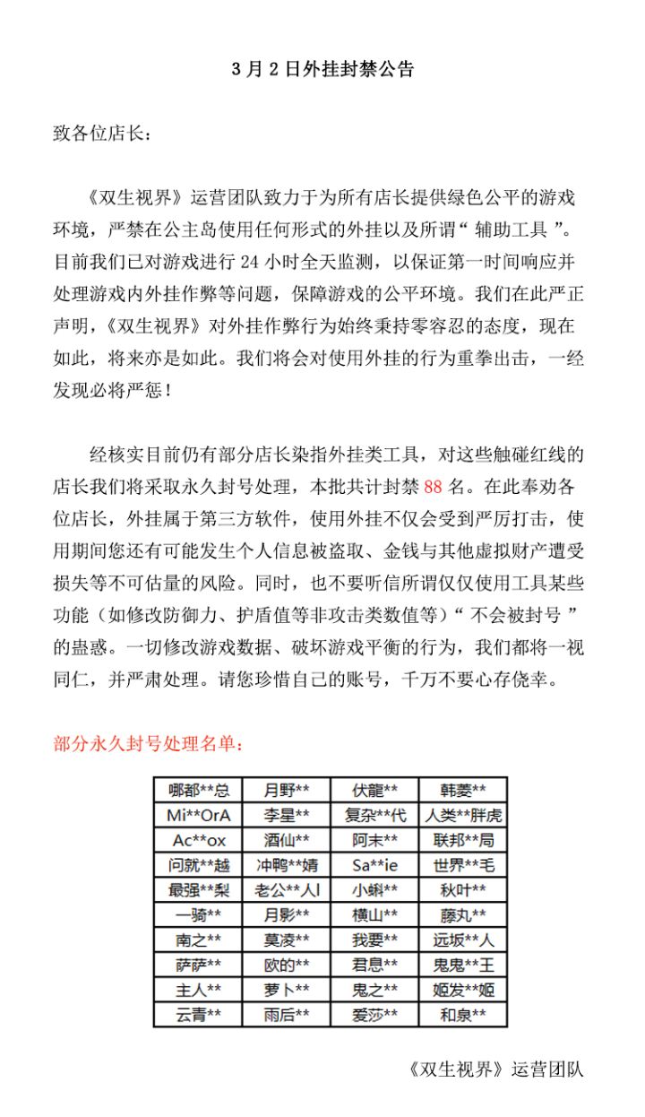
《双生视界》运营团队致力于为所有店长提供绿色公平的游戏环境,严禁在公主岛使用任何形式的外挂以及“辅助工具”。
目前我们发现仍有玩家染指外挂类工具,这些玩家篡改游戏数据,破坏游戏平衡。对此我们将对触碰红线的玩家采取永久封号处理,本批共计封禁88名(为保护个人隐私,将对玩家昵称进行隐藏处理)。
对账号封禁有疑问的玩家,请联系客服进行查询和申诉↓
客服QQ公众号:800864530
客服邮

:
ios可以弃坑了吧?3%=安卓1%。都0202年了,还分服务器。别说国外绝大部分手游不分服,国内n多新晋手游都不分了。我知道分服是关乎恰饭的利益问题,但这种一刀切 是真的腊鸡。
【双生视界】「决定性优势」主题活动即将开启!
咖啡馆初回真人象棋活动来临,此刻公主岛化身棋盘,而素子将与08小队的少女们纷纷化身旗子展开对战。面对素子的进攻,棋盘上的少女们将会使用什么策略应对呢?嘿嘿,店长快来和少女们一起攻略素子,实现各种意义的checkmate吧!٩(๑òωó๑)۶
◆活动时间◆
2020年2月28日(更新后)~ 3月14日 4:00
◆参加条件◆
已通关主线关卡3-6(普通)的所有店长
◆活动简介◆
活动期间,通关指定活

:
反正也就跟刷着玩一样,无伤大雅的,还这两次活动还请活动再来快一点!平均两周开一次根本不够啊,别小看我们肝帝啊kora!(其实只是个想要心辉深化誓约的厨力玩家)[嗒啦啦2_哈哈]











