易玩(上海)网络科技有限公司
公司地址:上海市静安区灵石路 718 号 B1 北楼
注册地址:上海市闵行区紫星路 588 号 2 幢 2122 室
投诉举报邮箱:kefu@taptap.com
一路狂飙全套兑换码专属邀请码零坑开荒攻略
开局必做福利 一步都不能少 1、新手专属邀请码 邀请码:sfbskcp8yfkg使用入口:游戏主页右上角 → 邀请领取奖励:200钻石 + 高级机台抽奖券重要提醒:仅限新账号前2天填写,创号第一件事先领,过期永久失效 2、全套通用兑换码(全部复制挨个兑换) VIP666VIP888YLKB888YLKB666YLKB999SVIP999KBZB666KBZB88
一路狂飙全套兑换码专属邀请码 开荒攻略
各位刚入坑的萌新大家好,给大家整理了一份最新完整版新手开荒攻略,福利码一次给齐,照着玩少走大量弯路,不氪金也能舒服开局。 【新人专属邀请码】 sfbskcp8yfkg 使用位置:游戏主页右上角 → 邀请奖励:200钻石 + 高级机台抽奖券提醒:新账号前2天才可以填写,过期就领不到了,新建号第一时间先领这个! 【全部通用兑换码合集】VIP666VIP888YLKB888YLK
狂飙链门终极攻略, 平民玩家逆天崛起!
内部钻石邀请码:azrtqaurk6ra (新手必填)链之巅, 傲世间, 有我链门便有天!对于通行证以下氪度的普通玩家而言,链子(超导链接)就是玩转狂飙的终极不二之选。目前狂飙里,玩家公认的TO级载具仅有两款:劳斯魅影(毒劳),急电霜刃(电撬)。毒劳搭配专属核心芯片,DPH伤害炸裂,再辅以毒雾芯片,直接补齐范围短板, 这套玩法便是雾门。雾门强度碾压全场,但门槛极高, 辅助至臻芯片获取难度极大,
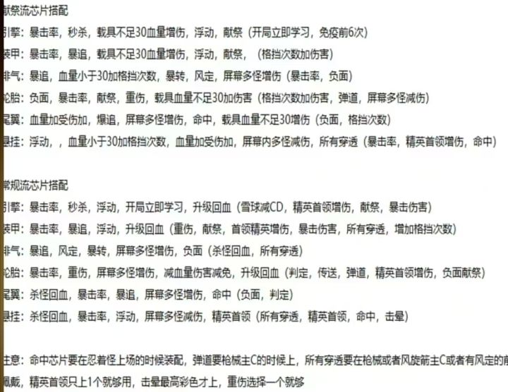
说一下炎甲词条怎么洗最好!
内部钻石邀请码:azrtqaurk6ra 第一个洗升级加伤害,第二个灼烧,第三个次数或者冷却可以用,第四个挂状态,第五个格挡
平民玩家如何攒芯片!!
内部钻石邀请码:azrtqaurk6ra 芯片活动拿全奖励是500抽,算上送的,攒440抽就可以拿满。如果不额外钻石买的话,有哪些途径能获得呢?下面以周为单位给理一下。1.基地商店及虚空商店,一周6张,共12张2.家园活动通关的话,一次8张,共两次16张3.元素商店,一天一张,共7张4.军团对垒,一周两次,共2张5.每周任务做完还有2张综上,一周相对稳定获得是39张,需要12周约3个
一路狂飙{钻石}最优解新手战力提升指南!
新手不懂钻石怎么花最涨战力?老区玩家干货详解,帮你少走弯路、高效提升!一、填写邀请码填写邀请码:azrtqaurk6ra,可直接获得200钻石。二、机兵(罗盘寻宝)1.每期80抽:核心目标是获取枪械升级卡(每期200张);2.每期200抽:必享猫+蛙(TO级机兵,优先级拉满);3.第三个机兵选择:高氪玩家选王峰(枪械等级高,属性加成多);0氪/微氪玩家首选冰狼(性价比最优)。三、
目前游戏四大终局玩法!
内部钻石邀请码:azrtqaurk6ra 有啥问题可以留言。我看见会回复目前四套都是可以通关390的以下配置的刚需配置都必须满足才能玩。不满足的可以玩链子。白嫖最强流派1.毒镖流(也称雾门)伤害原理是靠毒镖产生的毒雾。配合毒镖劳斯莱斯的被动减少毒雾伤害频率造成的超高伤害频率来触发芯片的毒百爆。刚需配置:五星毒镖劳斯莱斯(劳斯魅影)。毒镖超武。彩色毒百爆(毒系技能对感电怪物造成伤害时附加
新手怎样完美通关
打完美是微氪最主要的拿钻石方法。分享下一点自己的经验。完美的前提是战力碾压,我感觉起码差个30关左右吧。1.芯片单独编一组(我分推图,打完美和竞技场三组), 减伤、 回血、负面之类一般不要,主要堆输出, 功能类如70/30加伤,献祭输出增加,满血加伤等效果是优于元追的。 2.技能多以ak为主,也可以选手长出伤快的技能,例如激光优于球,毒炮优于毒镖,风箭优于风眼(仅限于打完美的情况),少拿或不
一路狂飙活动时间一览表!
内部钻石邀请码:azrtqaurk6ra
新人兑换码看这一篇就够了!
内部钻石邀请码:azrtqaurk6ra 新人填写邀请码领取大量钻石与高级机台抽奖券, 幸运邀请码,下面还有兑换码复制兑换SVIP666SVIP777SVIP999YLKB666YLKB888YLKB999KBDY718SVIP999七夕礼包码:KBLOVE99KBZB666KBZB888KBZB999ZBZSFL999MRKBDNSCYLKBGOGOZOMBIE1