易玩(上海)网络科技有限公司
公司地址:上海市静安区灵石路 718 号 B1 北楼
注册地址:上海市闵行区紫星路 588 号 2 幢 2122 室
投诉举报邮箱:kefu@taptap.com
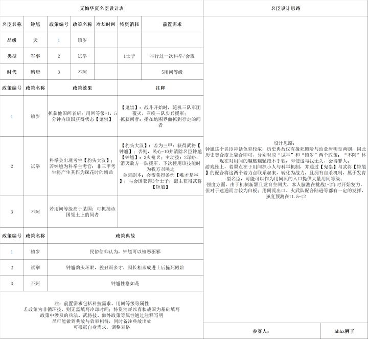
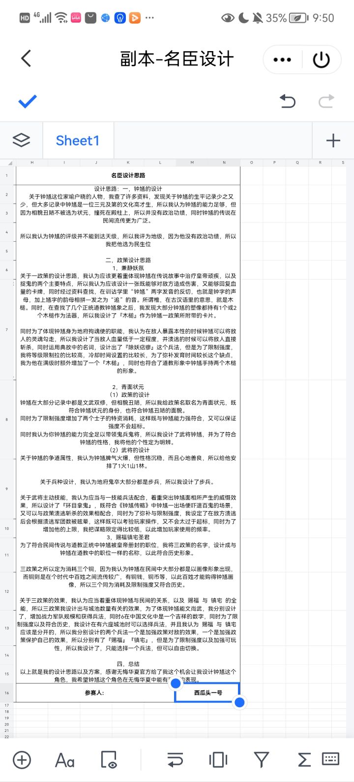
钟馗名臣涉及构想
#无悔华夏 #无悔华夏名臣设计大赛 钟馗这种大概率上是秒级名臣,游戏里大部分妙级都是传说和传唱度高的,现实历史不一定存在,或者记载来源不明确。(除却离三皇五帝夏商周这种神话历史交杂深的,感觉往后朝代这种名臣都会是妙级),当然妙级主要还是看新的机制
高渐离 最终稿 优化技能逻辑 添加玩法教学
#无悔华夏名臣设计大赛 各它:六百六十六,更难写了
高渐离——军心流大核?
#无悔华夏名臣设计大赛 对游戏理解有限,仅个人观点,欢迎大家讨论哦微笑1.与荆轲政策相呼应2.补强用间流或军心流
主军事的锺馗╭☞(  ̄ ▽ ̄)╭☞
#无悔华夏名臣设计大赛
高渐离 锺馗 郭子仪(详见链接)
#无悔华夏名臣设计大赛 施行政策时的台词作者也设计了高渐离:https://docs.qq.com/sheet/DVWx6TGRXeFB5SHRm?tab=000001锺馗:https://docs.qq.com/sheet/DVXdpS1pEVG9OZVB0?tab=000001郭子仪:https://docs.qq.com/sheet/DVUNL
钟馗名臣设计
妙级名臣当然得创造新机制。#无悔华夏名臣设计大赛
无悔华夏高渐离设计投稿
#无悔华夏名臣设计大赛 #同人二创 相对简单了🤔
我重生了,回到了设计高渐离的那天
有人说,每一个名臣都要有独特的机制,因此不能因字多繁琐而望而却步;我谨遵他的教导,虽然难免相形见绌#无悔华夏名臣设计大赛
无悔华夏郭子仪
#无悔华夏名臣设计大赛 #