琉璃天书•幻沙溯时卷测评
本次测试人员:笑语、IE、玄羽天翔、小熊猫、醉梦、叶轩 一、天书开箱与总结注:天书箱子在不能完整开出天书前,最好不要打开,打开后就没选择了,只能一条路走到黑,没打开以后还有多种选择,可以看版本情况个人情况灵活开箱。1.琉璃书强度排序(未来会有变化)主核时:幻沙≥龙脉>仙凡>万妖≈五行>无常。副核时:幻沙>龙脉>仙凡≈无常≥万妖>五行。三核开外:这个其实没测过,没法具体排,可以确定的
琉璃幻化测评
本次测试人员:笑语、叶轩、执念、君鸯 一、幻化获取1.幻化活动每半个月一次,并且接下来一年都不会出新,元宝少的不用着急慢慢来。如果元宝少且不急着一时提升,可以一次只买一半幻化,下次再升幻化1星,这样买比一次0星下次1星省1.5万元宝。 2.金霄幻灵要买满,把幻化合成出来后还有二三十万元宝的,赤魇幻灵买到0~1阶,十几万元宝的可以不买。 3.手上没有金霄幻化碎片的,琉璃幻化5星前不用
琉璃幻仙·白泽测评
本次测试人员:笑语、IE、君鸯、玄羽天翔、叶轩、小熊猫、醉梦一、星级替换1.与对比道具单挑(真实强度,开箱看这个)1星白泽换5星谛听2星白泽换5星谛听(2白泽没比5谛听强多少)3星白泽换5星谛听(3白泽没比5谛听强多少)没错,123星白泽的替换一致,都是略强于5谛听,出现这种情况是因为白泽一个数量又多又强又可叠加的增益技能等级是:不可被驱散(8级)/抵御(8级)/转移(8级),可复制。
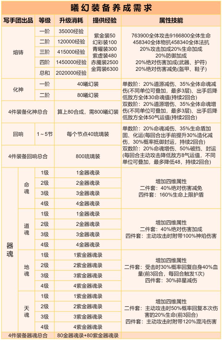
琉璃法相测评
本次测试人员:笑语、叶轩、执念、君鸯、牢祖、曦瑶 一、法相属性与养成需求注1:附体法相优先升星(外观显示的那个),法相升到2星才能聚法同品质法相。注2:聚法中的法相优先开图鉴,并且平均升星(求你们别看错了,每年一堆看得到注2,看不到注1的,先把附体、聚法分清楚),法相0+0的属性比单2高,并且花费更少。注3:正在聚法中的法相,升级/升练虚不会额外增加属性。 二、属性重要程度(这个过时
琉璃三神仙测评
本次测试人员:小二、执念、君鸯、牢祖、曦瑶、笑语、叶轩、IE 一、总结1.首先说明只能看总体的种族强度:人>妖≥道>佛,细究到每个档次的种族强度不准,只能大致参考个六七成,主要看下搭配。琉璃神仙强度非常依赖战斗回合长短,就算是同区同档次的回合都会不同,更何况不同区的,测试号无法完全代表所在档位。再强调一遍种族强度不看氪度、配置、时间段,只看回合!回合!回合! 2.人族:小倩可称为本游
琉璃宠物·玄牝(pìn)丹霄貔(pí)测评
本次测试人员:笑语、叶轩、君鸯、执念 一、星级替换貔与鹰的单挑测试、都上阵测试的结果一至1星貔换3星鹰2星貔换4星鹰3星貔换5星鹰部分1换3、2换4的结果是55开0貔可以把无论几星的龙/羚/豹/鲸换下来老区0貔放在6核新区0貔核度排在1鹭1牡丹后,其它金霄宠前二、宠物开箱注:9月琉璃宠物极大概率不出新,所以主题有两次貔,神石有两次蝶。1.琉璃四选箱开貔,三选箱开蝶,二选
琉璃二神仙测评
本次测试人员:执念、君鸯、牢祖、橘子、曦瑶、笑语 一、总结1.首先说明测出来的种族强度不准,只能看总体强度,不能细看每个档次的。琉璃神仙强度非常依赖战斗回合长短,就算是同区同档次的回合都会不同,更何况不同区的,测试号无法完全代表所在档位。目前大环境偏慢,受本批神仙影响更是慢上加慢,随便就干个上10回合。人族道族佛族都带护盾与减伤,妖族虽然没护盾,但有控制以及降低对手命中,减慢回合效果搞
琉璃宠物·逍遥缇骑狮测评
本次测试人员:笑语、醉梦、小熊猫、IE、君鸯、牢祖 一、星级替换1.与对比道具单挑(真实强度,开箱看这个)1星狮换2~3星貔,大概率1换22星狮换4星貔3星狮换5星貔原本的对局格挡率越高(狮降低格挡率),自身的琉璃宠物配置越好,狮的提升越大,假如貔有6颗星,最好的情况3狮换6貔都没问题。另外再提一下鹰/豚、貔/蝶,离开主副核后,鹰与豚同强度,貔与蝶同强度。 2.与对比道具都上阵
琉璃天书•龙脉地灵经测评
本次测试人员:笑语、IE、玄羽天翔、君鸯 一、天书开箱注:天书箱子在不能完整开出天书前,最好不要打开,打开后就没选择了,只能一条路走到黑,没打开以后还有多种选择,可以看版本情况个人情况灵活开箱。1.琉璃书强度排序(未来会有变化):主核时:龙脉>仙凡>万妖≈五行>无常。非主核时:仙凡≈无常≥万妖>五行,未来半年龙脉不会出现在主核以外的位置(也不排除有极少数龙脉非主核好的情况),所以目前
琉璃灵武•岁暮烛测评
本次测试人员:笑语、牢祖、君鸯、叶轩、曦瑶 注:烛是护佑类灵武,主要看护佑替换,无需在意出战替换。一、星级替换1.护佑(1)、与对比道具都装备(实战搭配看这个)0星烛可换3星剑,不能换1星符1星烛可换其他任意5星灵武 (2)、与对比道具单挑(真实强度,开箱看这个)0星烛换3星衣1星烛换3~4星篌,大概率1换3(提醒一下1星篌的护佑强度就超过5星伞5星符了)2星烛换4~5星篌