BUG反馈,期待100异方晶补偿
如题,进入游戏后,底下的人物头像都是错乱的。
伊琳娜是不是有BUG啊
伊琳娜埋雷后自己或友方踩到后也能触发
业师那个暴击已经很多人反馈了应该 我就贴一下 宝 真不想再冲你了
我有个角色不是人是吧
还有审查,审了一次海拉为什么不给我算上
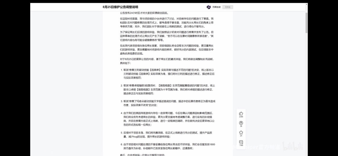
发生什么事了,这区块怎么显示不正常?
周年庆电话
如果不是他打电话来,估计我都忘了有这么一个游戏了,我大概是出导演的时候退的,氪的不多也就9000块钱,两百多就卖了,当时无期号价烂透了,两百多都没人要,还是我去贴吧挂了5天左右有萌新入坑收的,我如果记得没错我号已经换绑了,我都换绑了你们还给我打电话,保留我的个人信息,百思不得其解,我都没有钱给你们了
为啥以前活动剧情100%现在却看不了?柳生哥快来看看bugl
能不能再优化下10娜2阶的皮肤啊😭😭😭😭😭😭😭😭胸口真的太怪异了
咱下次出活动搞侦查线索能不能学学恐游
那个线索小的跟那什么一样,来回线索之间的切换和触碰点好多都很难联系起来。解密爱好者真的被痛苦到了。
bug吗
那块地格设定上不是不能站人吗