1、职业战士。
2、开四个账号,每个号练到65级足够。总共11个小号。新开服到65级会有两到四个远古,挂帮会交易给大号。小号各个职业都要有。
3、自己开帮会,每天轮流上下小号,开服时有活动,充不充都无所谓。
4、每天魔神入侵自己一个人打,出了材料用小号平价买。基本小号到80级,可以有10万钻石。10个小号够你用很久。
5、大号弄到的所有材料挂帮会交易给小号,小号最高价买。道具材料换购品优先兑换可以交易的远古。(能先兑橙色的精灵牌子也可以)
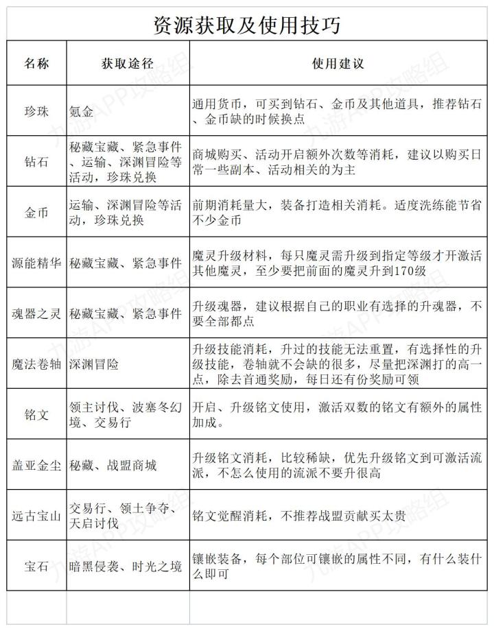
6、优先买魂器,珍珠优先升魂器。
7、一个月坚持,充1000顶充16000的号。