看了攻略终于过了秘境五
求大佬给配一个阵容
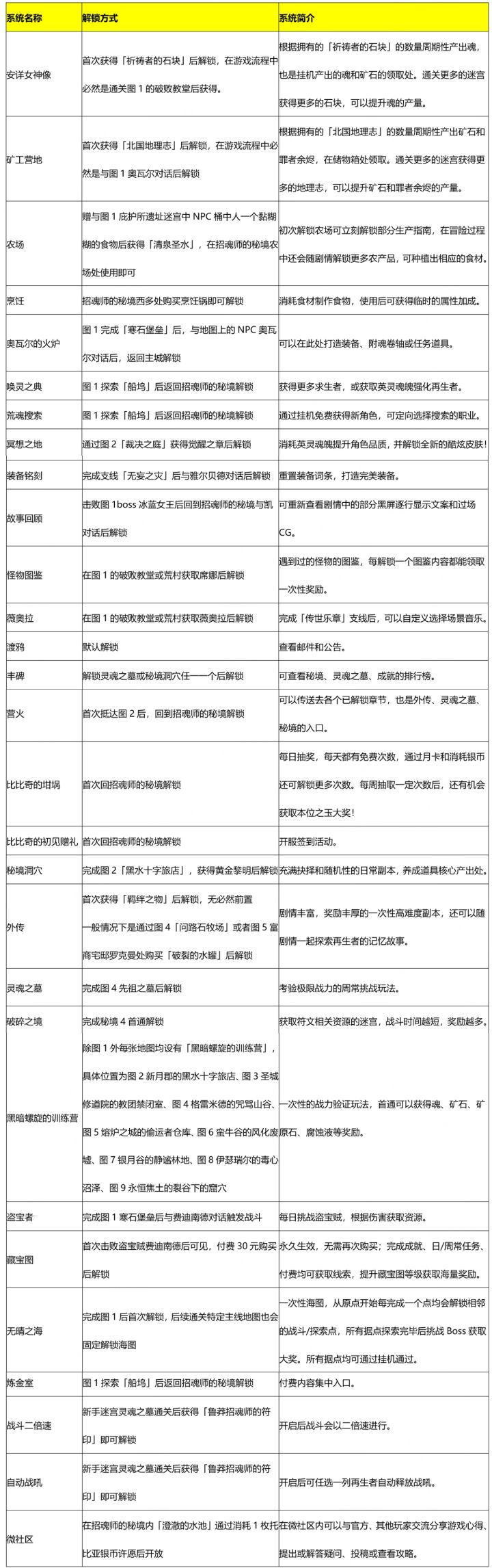
新手指北 | 周边系统介绍
各位新人招魂师好,我是看门狗。不知道各位在初到阿罗亚大陆时,是否有被琳琅满目各式各样的系统、功能、据点看花了眼呢?现在看门狗就来带大家盘点一下各类周边系统/功能的解锁方式和基本介绍哦!看完这些盘点,希望各位招魂师们能一解心中的部分疑惑。如果还有其他疑问,也欢迎在评论区大胆说出来。狗子会定期回复,并持续根据大家的焦点问题进行补充~也欢迎天赋异禀的资深招魂师们在评论区中进行答疑或者心得分享,或
又来一个,离谱
肉在哪获得呀
迷糊了
大佬看看我
大佬们这个要重开吗还没氪还有100英灵没用
0.0胡乱写写
“砰!”王根基一拳结结实实砸在会议桌上,胸前波涛愤怒地起伏着。失败!又失败了!这已经是她第九十九次死在卓尔女刺客刀下。“可恶!”王根基美目流转,逼视着周围的大小策划,“这个Boss是谁设计的!这么高的攻击,这么快的速度,还让不让人过关了!!”一众策划纷纷低着头,噤若寒蝉,偌大的会议室陷入了诡异的安静。紧张的气氛弥漫开来,策划们心里纷纷叫苦不迭。都说新官上任三把火,这火可真烈,希望不要烧
老铁们,分享一下你们的食谱
发现一个刷银币的地方,只要那个鱼人一直不过就能一直刷,一次420或560或100多,能够一直刷,我刷一次要一分钟左右,一个小时大概能刷3万多银币
图4怎么开啊 去过猫那里了 聊过了