首页
排行榜
发现
动态
云游戏
PC 游戏
论坛
创作者中心
开发者中心
TapTap 制造
聚光灯 GameJam
发布
下载手机 APP
扫码下载
Android APK 下载
版本:v
App Store 下载
版本:v
下载 PC 版
Windows 版下载
版本:v
下载 TapTap
TapTap 手机 APP
扫码下载手机App
Android APK 下载
版本:v
App Store 下载
版本:v
TapTap PC 版
Windows 客户端下载
版本:v
地下城堡3:魂之诗
关注
地下城堡3:魂之诗
关注
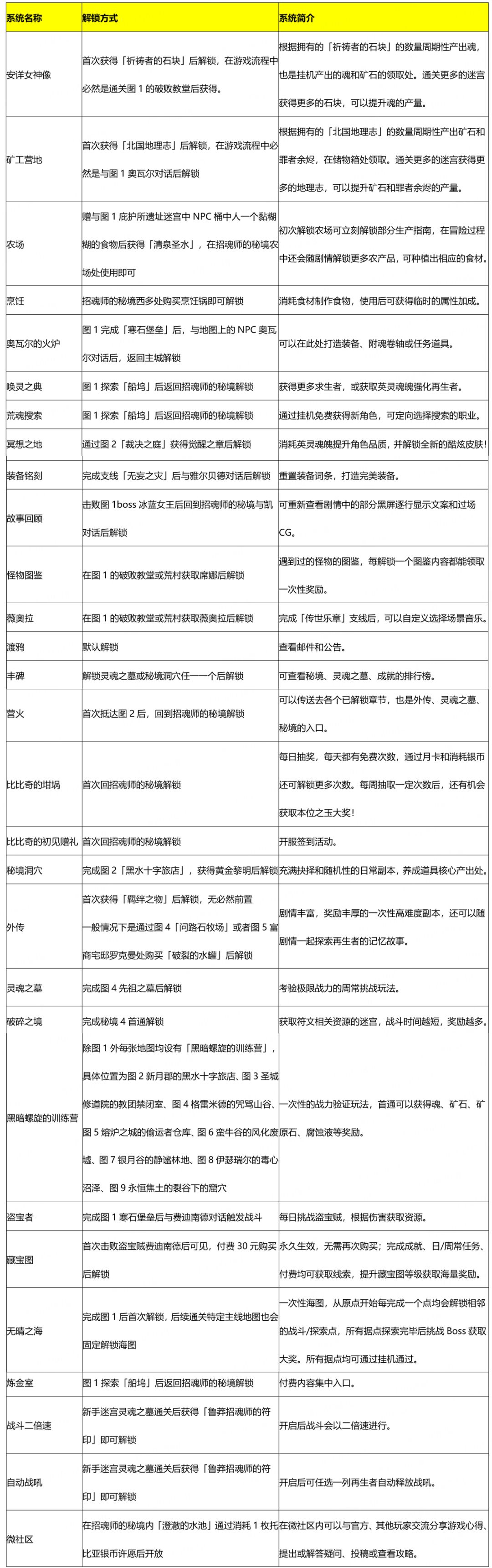
新手指北 | 周边系统介绍
看门狗
2021/10/15
5722 浏览
酒馆闲谈
各位新人招魂师好,我是看门狗。
不知道各位在初到阿罗亚大陆时,是否有被琳琅满目各式各样的系统、功能、据点看花了眼呢?
现在看门狗就来带大家盘点一下各类
周边系统/功能
的
解锁方式
和
基本介绍
哦!
看完这些盘点,希望各位招魂师们能一解心中的部分疑惑。如果还有其他疑问,也欢迎在评论区大胆说出来。狗子会定期回复,并持续根据大家的焦点问题进行补充~
也欢迎天赋异禀的资深招魂师们在评论区中进行答疑或者心得分享,或是另开贴子进行专题盘点哦~
19
15
18