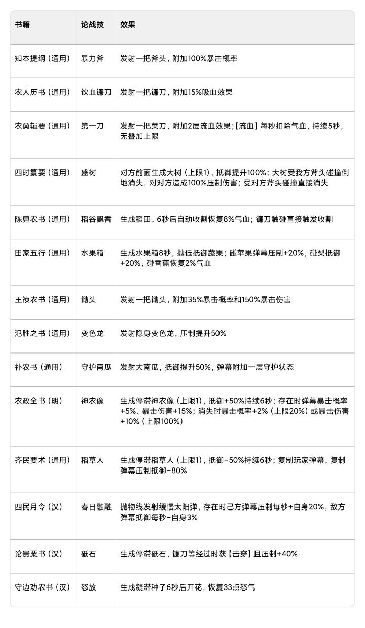
「论战技整合」~局内书籍论战技大全
农学商学矿学礼法医学制造口才建造算术律法为了节省时间,因此忽略了无关的品质栏,还请见谅,制作不易,不喜勿喷,如果喜欢还请点赞支持,感激不尽
由于游戏版本已更替,部分攻略已不适合当前游戏版本,后续更新新版玩法
哈喽小伙伴们大家好,本期给大家带来的是,内廷十二监及东厂的新玩法。对应剧情触发需要身份:巡抚,司礼监需要尚书职务。>>尚宝监:进入典当行触发剧情事件,尚宝监小**典当物品,与商会会长讨价还价。帮忙理论,亲密度+100,补足差价200银两,亲密度+120。提示尚宝监开启,夜晚可前往皇城正门,十二监进入尚宝监。夜晚前往尚宝监,闲逛一圈离开时选择公公笑纳,给与50银两,亲密度+40。与尚宝监传话
保姆级开局规划(厨子yyds)
个人带的角色卡是王守仁金皮 天赋卡随便带的请教卡:徐渭-酒中豪才(画室),俞大猷-武林宗师(勇闯少林),严世藩-东楼鬼才(聚宝盆)画室不用说了,经济来源,也可以不带搞剧情妃子也不缺钱。带勇闯少林就是为了洗髓经,不想sl那个傻子才磕头剧情好气人的,个人觉得 打狗棍+洗髓经+随便轻功(目前最强的,一棍不死苟到再来一棍)严世藩作为门客,商学是满,的可以放到自宅的商铺,聚宝盆使用后直接给1w两。京
真·武将线5阶岁月卡1个月速通(2025)
在参考了玩家“修改我的QQ昵称”的武将线5阶岁月卡1个月速通版本之后,我自己上手实操了一下吧,感觉一张关羽就够了,只要不追求满星通关的情况。福建比云南好打,没有兵种卡福建也随便过。必要前置卡如下:皮肤卡:关羽-威震华夏(一个人打小队战加成太猛了)锦囊卡:灵光乍现(开局三十奇谋),孤身奋战(限制版万军取首)兵种卡:宿卫和十二卫云南篇章第四关用宿卫,第五关用十二卫,其他关都能用普通重骑过。
白菜粥怎么找不到呀?哪位大神告诉一下,非少林弟子在哪如何领取白菜粥吗?详细一点麻烦了…
关于过岁月卡任务相关图片
还是熟悉的配方 大佬就请无视吧项羽卡 霸王举鼎 武力值增加上限120 基本上必选的金卡吕布金卡 有勇无谋 个人也是每次必带的金卡 勇闯少林 绿色卡 个人觉得过岁月卡 少林必备的 有钱就可以买武功超省时间 虎体狼腰 蓝色卡 [个人评价蓝卡品质 金色属性我基本上都带]天下奇男子 紫卡 喜欢就带着 反正我个人推荐带着纵横盘击 最近获得的蓝卡 对于拳法很友善 看需求 有需要就带着
[萌新]书生线用十五年进内阁!开启派系玩法!
这是给新手的攻略指南,能快速到中期进内阁朝会! 路过的大佬们能补充下经验吗?玩法设定:自由模式(大明王朝)书生线。第一书院:山东-尼山(医)第二书院:浙江-万松(礼)或 四川-绣川(农)学识加成:才学-回气-气血副业:(看评论区)妻子:京师鸳鸯祠(简单)自宅:地契-衙门购买(格子5 建筑+2 价格800两) (格子7 建筑+2 价格4500两)招人随从:客栈和武将开局选择#豪杰计划豪杰计划
关于武侠岁月卡的个人见解
这个这个玩意儿跟书生岁月卡不是一个难度的,而且书生的有完整的攻略,却没有人出这个的攻略,我只是自个讲一讲,首先,镖局现在是有,我也不知道算是bug还是特性,他的贡献是一直保留的,只要刷新一下就可以重新回到最高时,这个会省下来特别一大笔时间,官方做成1~5级,其实就是让咱们1级1级打,因为你想从地狱难度一下过去,是根本过不去的,用那个外门的破功法,想打进内门可能性堪比我得诺贝尔奖,为什么会这么难?因
剧情妃攻略——依琳
前提条件:武功水平达到入门级别辩论水平达到状元级别前往京师—郊外—恒山触发剧情依琳要你帮她送封信,选择必须帮前往东城区—宝通典当触发剧情选择如实相告(其实选哪个都行)选择紧紧拥抱,接着送礼送到亲密下回合再次来到郊外恒山触发剧情下回合再次来到郊外—恒山触发剧情,发现有流氓在骚扰依琳,进行个人战再次来到京师—恒山触发剧情,进行一场论战,论战胜利即可抱得美人归!!!凭借人喜好选择选
开局好,属性多,才是最重要的!
很多小伙伴过武侠类型岁月卡的时候难……纠结……等等……卡片带少了的原因,这游戏养成游戏,慢慢肝!不能着急!!#豪杰成长计划