挑战主题测评(部分)
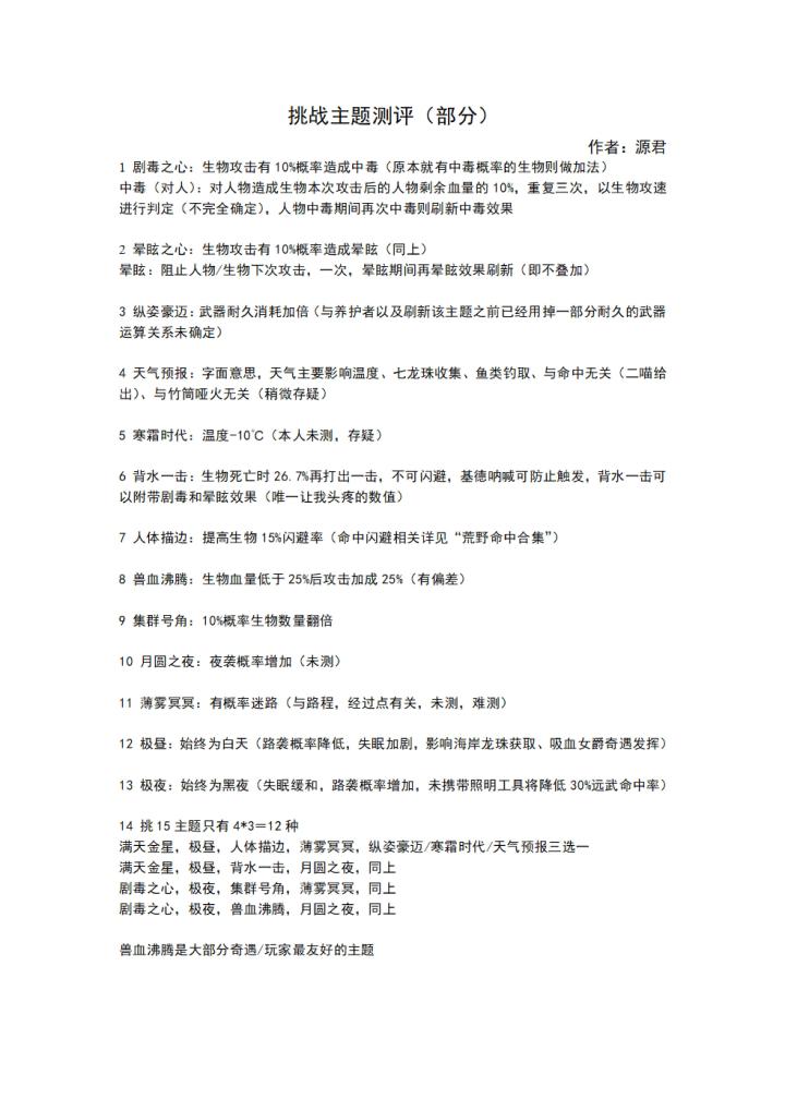
剧毒之心:生物攻击有10%概率造成中毒(原本就有中毒概率的生物则做加法)中毒(对人):对人物造成生物本次攻击后的人物剩余血量的10%,重复三次,以生物攻速进行判定(不完全确定),人物中毒期间再次中毒则刷新中毒效果晕眩之心:生物攻击有10%概率造成晕眩(同上)晕眩:阻止人物/生物下次攻击,一次,晕眩期间再晕眩效果刷新(即不叠加)纵姿豪迈:武器耐久消耗加倍(与养护者以及刷新该主题之前已经用掉一
关于断网躲夜袭以及断网过怪的一点小经验。
痛恨夜袭的朋友们注意了,千万别信什么当显示发生夜袭的一瞬间切后台重开就能躲过,本人亲测!亲测!亲测!,那是没有用的,我仓库里少了的8个蛋糕可以作证,要不是经常关注仓库里的稀有物资,现在说不定我还信切后台那一套呢,那么问题就来了,到底怎样才能避免夜袭的顺失呢,楼主想到了之前看的一个帖子,讲的是如何断网刷包的良心攻略帖,刷包不重要,重要的是断网这一点,经过我的几次尝试,发现当你每晚跨天(也就是00
这个小编很懒,什么也没留下...
为何不能回家
背水一击过15(谈一点个人的“变招”和建议)
19号主题有漫天金星、背水一击、极昼,说实话不太好打,但还是挑战了一下。开局我半天没刷出重弩,选择看到材料包的三个叶子见“好”就收,随即共花费450贝壳在开局造出了生存之足、草裙。邮箱方面,杰克刀、石锤、连弩、强身丸,该拿的拿了一些。随即满配出门,因为精神有38左右,所以我的选择是“乱石林——瀑布——海岸(树砍光)——竹林(同之前,竹子砍完就走)——回家”的路线,第二天回家时,卡雕、造二级床,
野蛮人智斗的自动求解(通过python程序)
好久没玩了,这一次重新下回来玩到了野蛮人智斗环节,突然想起以前玩的时候无聊用python写了个小程序求最小步数,运用了随机游走算法,想进一步优化的玩家自己看代码就行,不想看的记住以下几点:1.根据自己遇到的图片修改 " ip1=[] "里的内容,例如遇到拼图为:1 6 28 7 35 4 空就输入 ip1=[1,6,2,8,7,3,5,4,9] ,拼图编号很容易看出来,空位定义为第9块拼
挑战15难度低消耗以及女巫不迷路养成
本贴为挑战15难度下物资再生速度计算女巫不迷路不打遗迹不卡牌情况下不吃邮件的常规1000天以上(其实非常规)刷牌打法个人简称五毒打法 主要是迷路不是天天有,告诉你下没有迷路的时候怎么玩,养老是咋回事如需转载请说明来源 木蓝。原创攻略(如有错漏欢迎指正交流)1699天秒杀28鲨鱼女巫镇个楼本文我打算分为这几点来分析(帖子未成待编辑补充)1:物资恢复再生粗略计算2:如何无消耗资源度
互送兄弟们
速通攻略(食神)非闪避流
最近有很多小伙伴在尝试速通,都会选择火山爆发逃离。殊不知此方法是第二快的,最快的方法其实是破风口逃离,话不多说,先上图本萌新是第六天0点逃的,应该也算五天吧,不过这不重要。好了,进入主题——————————————分割线首先是角色选择,本人选择的是食神,我实际上死基更快,带上大块头,银钢狼,清扫者。一组密保(打遗迹需要进神秘遗迹),以及600左右贝壳。接下来是推图须知,在破风口中,有些
695519933399 互送😘