[回廊攻略]命运回廊63-66层西风流打法
前五混入个非凌霄镇楼暂时力压刚停氪没几礼拜的河马君所谓西风流就是缺衣少食的流派毕竟专符第一时间入手太贵衣食就是梦魅专2和玲珑专2和赤霄专3等强力专符不过65层及以后我也没办法避开不用赤霄专3了,这期开始我尽量标注所有角色专符等级供参考(重要的多bb两嘴),上期只写了我觉得重要的专符等级截图只能传最多18张,这期攻略就介绍到66了,尽量把我组队的思路锐评给各位,供
古域体系搭配及培养优先级顺序
大家好,我是尘归土今天讲一期古域体系搭配及培养优先级顺序先叠甲,以下全是个人看法,如有不同意见,欢迎打在评论区。先展示实力,本人 [神域内 ]稳定越一亿,概率越两三亿。神域战力排27名,但除了前三和第六,其他切磋都有机会赢。天梯第八是打出来的,不是让出来的。排位同战也基本都是一穿三。OK,言归正传,目前古域体系微磕而言(本人刚好5k磕度,应该算微磕吧),最适合还是5➕1体系
(15/15)回归服冒险记
就发这1个帖子,更新15天(目前第15天,冒险记结束)。目前第一天零氪,挑战目标全部完成。铭刻16件装备+2主要靠下面2个:前期装备的加成太重要了,这2个一定要买。有这铭刻的16件装备+2,打到80层没问题。我今天都在凑图鉴,剑心与武神都是0星,都能过80层。说说阵容,这是我第一天的阵容然后说说给的2个自选第一个我选择的是武神,当前版本短时间看,玩古域较好,因为苏苏与夜璃都适配古域。但你如
【攻略传送门】神灵·雅典娜保姆级测评 💡 游戏ID:____177202857__(请填写你的游戏ID) 大家好,我是来自《命运圣契》的一名团长,今天给大家带来当前版本T0级防御型神灵——神灵·雅典娜的深度测评,帮你搞懂她的强度、玩法和适用场景。 🔒 核心定位 雅典娜是一个集高额减伤、护盾格挡、锁血保命于一体的团队生存核心,她的机制不仅能保护自身,更能在高星后辐射全队,是当前版本应
神灵雅典娜测评之小氪篇
id 4402268,xp+称号+精氪党,#攻略传送门 应征谈谈最新神灵雅典娜,比之前的瓦尔基里,这次技能偏防御型,详情参见图1-3。小氪篇,是指本人首次活动u1/u2,故实测推荐就到这(微氪为拿本体/u1)但这边可简单概括下技能,毕竟现在战斗太复杂,得有人精简重点(1星开始只讲增量):本体附体条件苛刻,需受击6次(角色攻击)附体效果3回合:自身 30%双暴抗(暴击伤害减免和最终抗暴率
圣堂越战攻略
先叠个甲,本人开服圣堂玩家,从开服全勤至今且每个版本都只专用圣堂切磋各种阵营,圣堂的各个时期强度我可以负责任的说我比绝大多数人都清楚。从一月份古域削弱后我一直保持着1亿以上的越战至今,且战力榜第十荣耀排位双子常驻第二,跨区常驻前十。那么接下来正片开始。首先是我的阵容介绍蕾娜(半神ur2)+黑鸦(半神三星)+玲珑(符文2阶)+三姝(u3+符文3阶)+圣棺(半神四星)+司命核心思路目前版本即使
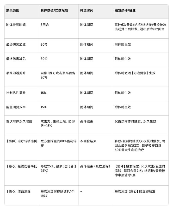
雅典娜攻略
(已获得作者授权转载)雅典娜是偏向团队防护、反伤与生存强化的辅助型角色,星级(UR★-UR★★★★★)对技能效果的增幅呈阶梯式提升,防御→团队防御→攻防兼备 +反制的进化逻辑。1.触发条件(神灵附体) 触发:自身累计受到/释放6次普攻/绝招/终 结技/天极技后召唤神灵附体。持续:附体持续3回合,退出后冷却2回合2.核心增益3.埃癸斯回响+愈甲机制雅典娜附体期间(含满层【愈甲】)的生存
夜璃攻略
(已获得作者授权转载)一、输出类技能二、增益类技能三、生存类技能四、数值五、总结简单说了1、夜璃不是主C,她的伤害数值甚至比以前主C的数值低。她最主要的能力是后排针对+团队辅助+高生存的复合型角色。2、夜璃的机制很多(主要机制有5个),主要分为2个方面。 1.开局启动 2.终结技启动3、主要为团队提供闪避、能量回复、伤害加成等功能性增益。就说这么多了,详细出攻略可能要出一个
苏苏攻略
(已获得作者授权转载)研究了一下,终结技与天极技,主要是叠狐祐(免伤),ur1狐祐不能被驱散,ur3时攻击力最高的3个角色可复制自己普通攻击/绝招(有专属符文的普通攻击叫绝招)(每回合一次),复制的技能可立即释放。ur5多了自身复活。苏苏这个ur5的描述有问题,没说是狐祈的目标,还是苏苏自己的终结技,现在只能保守说,直接说ur5能复制终结技,人家氪个ur5结果只能复制苏苏自己的终结技,这不搞笑了
#攻略投稿6# 那些年“唯我独尊”的C
【已完结】大家好~我是可爱(15101074) 这期攻略盘点一下当前版本中具有极高输出能力的C 以及对C各方面养成的细节前排提要 Ⅰ.主要以pvp玩法为准,pve仅作参考(圣器过于强势)Ⅱ.仅以角色自身作战能力为准,即不考虑肉队靠圣器输出的承伤型角色,杠就是你对Ⅲ.如有疏漏,欢迎质询补充,感谢大家的阅读与支持希望大家多点点赞同和收藏~Ⅳ.文末附专精消耗材料,装备消耗材料等我自横刀向天笑