行界入坑指南&新手攻略(持续更新)
卡池的第一原则,屯抽,把一个强力up抽五六星。(至少存够500发)心愿单,龙象,烛九阴,有需要的主c,瑶姬(龙象有一只停手,1级刑天属于有死斗挂件)68大月卡,4个阵营自选。(真实物价)一期活动有两个勋章,(龙象刑天除外)在不卡关的情况下,先拉主c等级,拉完主c开始把等级全拉上来。心智获取途径途径①抽卡附带②日常派遣(后期,日常派遣优先拿星石)每日拿到约300星石即可(不必强刷),
行界入坑攻略修正版(2024.4)
『新手角色推荐(普池篇)》R/SR过渡角色(缺角色凑队伍时可升至160级过渡推图)〔奢比尸〕:召唤流,无上限式召唤阵亡队友,复活物强度与自身等级挂钩〔后土〕:前排减伤,候补治疗〔鱼肠〕:一刀流突进式刺客〔椒图〕:击飞控制型后排〔徵羽〕:增益型后排〔鸩〕:炼金术士,增伤输出兼备〔文鳐〕:官方指定初始治疗角色〔青耕〕:游戏唯一复活奶》》SSR可用角色#盾只推荐〔烛九阴〕:机制怪
行界入坑攻略修正版(第二篇)
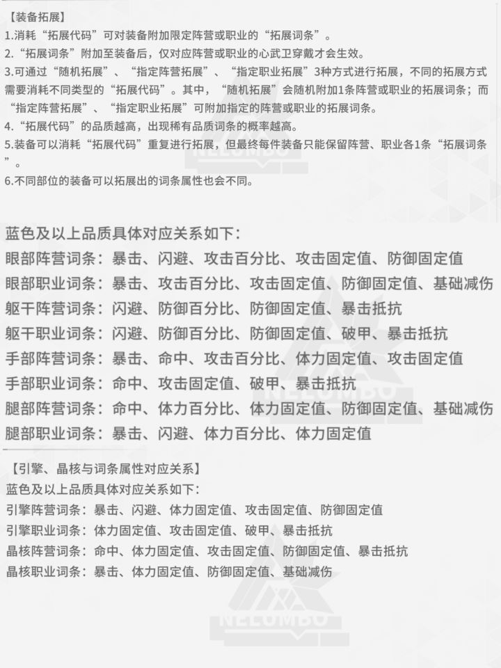
『装备篇》副本装备类型目前副本可刷T1类型装备有六套:〖诗人〗、〖游隼〗、〖黑天鹅〗、〖梦境〗、〖禁军〗、〖故垒〗。每套装备存在四个部位,每个部位存在专属百分比词条,分别为手部-暴击率、头部-极速、肩部-爆伤、鞋子-闪避。除特殊词条外,还可以随机到攻击力、体力、防御、命中等词条,以百分比最优,单个部位可存在两个相同词条。》》沉渊析构副本装备每月一次持续15天的轮换副本,主产出〖引擎〗与〖晶
深十首通攻略(无修罗)
#游戏攻略 #深十配置需求很高,32是第一个卡关处32通关攻略一队:11级满星死斗刑天,20专满星寒月,满星满专七杀,满星陶朱,满专满星犀装备及核心搭配寒月游隼套核心满星月满七杀诗人套核心满星星辰陶朱故垒套核心枪龙首犀故垒套核心不动的庇佑二队:满星烛九阴,满星满专易,满星瑶姬,四星以上10专天吴,满星满专睚眦装备及核心搭配烛九阴故垒套核心不动的回忆易故垒套核心三星星辰瑶姬
专武统计
新增-噬磕,弃坑了 有缘更新2/24绿:云子、瑶姬、烛九阴、白泽、玄冥、百鸟朝、貔貅红:莫邪、湛卢、轩辕、干将、寒月、太阿、承影、龙雀橙:大势至、不动尊、无妄、陶朱、龙象、九逸、修罗、睚眦蓝:刑天、天吴、精卫、英招、毕方黄:鬼谷、易、无妄•异构紫:贪狼、破军、七杀、噬磕异域:麒麟、犀
【行界萌新攻略】(开荒推荐+主线讲解+副本打法)
📝行界攻略目录🏮↓(关注不迷路)☞主线开荒+基础知识(更新中)↓☞主线讲解(全关卡视频)更新中↓☞行界梯度榜(更新中)↓→持续更新中…𓂃𓂃𓊝𓄹𓄺𓂃𓂃𓊝𓄹𓄺𓂃𓂃𓊝𓄹𓄺𓂃𓂃𓂃𓊝𓄹𓄺𓂃𓂃𓊝𓄹𓄺𓂃𓂃𓊝𓄹𓄺𓂃⭐新手开局注意⭐↓☞福利汇总:先说返利,累计(0-3000)的返2倍,累计(3001-5000)在第一档的基础外返利1.5倍,超过5000则是1倍。☞开测福利:5.18下载游戏,完成预
SSR核心及技能
置顶图片为活动SSR核心,评论区为“未鉴定核心”可开出的核心。目前非活动核心只开出三个,后续开到继续补充,库存雄厚的界友能够补充一下就再好不过了。*暂差,宣言、……#游戏讨论#游戏资讯#新手攻略
行界入坑攻略修正版(第三篇)
『啰嗦与细节篇》游戏分限定池与普通池,普池200抽开心愿,优先选择自己需要的。SSR角色升星需求:0-1、1-2、2-3需一只,3-4需两只,4-5需3只,5-6需4只,抽13只可以满星。》限定池角色存在一部分高强度卡,可等官方复刻。目前限定池分两种:一种为普通四阵营池,另一种为零进制、壹研所专属池。前者满星抽卡范围为500-700抽,后者600-800抽,当然限定池角色抽到四星可返还50抽。
【行界攻略】梯度强度榜⁉️
⭐主贴【行界萌新攻略】⭐↓(开荒推荐+主线讲解+副本打法) ⭐行界强度榜(仅个人整理)⭐↓#游戏安利#游戏讨论#攻略#单机游戏#游戏推荐
云子拉对面输出和精卫集火秒了,精卫61级后自带个机器人平a一次相当于两次输出伤害很高,对面少了个输出就轻松很多了,这套路对轩辕强度要求高,扛不住就先拉轩辕等级,扛得住就拉精卫,希望对大家有用