懒人的福利
全恒晶英雄各场景适用评价
鉴于部分新人玩家对于目前大部分恒金英雄的强度不了解,并且不知道心仪英雄该怎么选择,这里和大家聊聊目前所有恒金英雄在游戏各场景中的强度。弓箭:达芙妮(光魔法弓)——世界boss活动T0级输出,在其他场景表现都很一般艾拉·神(暗魔法弓)——当前版本最强阵容3暗的核心输出之一,在工会本,主楼层,乐园都是T0,但在天梯和世界boss活动中表现一般蕾蒂(木物理弓)——天梯一霸,在其他场景表现都很一般
萌新攻略——带你玩转阿卡迪亚!(r3篇)
(2023.1.29更新)此攻略是保姆级教程,适合新区使用(2022.1.10之后开的区),强度优先,较为极限,会详细介绍r2-r5怎样游玩☆在理解游戏基础玩法——后可参考本篇攻略☆此攻略适合强度党,以及冲榜玩家☆此攻略不适合休闲玩家,以及首次游玩的新人(新人看完不懵逼的话也可以尝试此攻略)☆本篇攻略为续写------------------------------目录:1.(浓缩
r4 6000纪念 以及玩偶特色推荐
8/19-8/23:r4 - 18.9亿 - 4700层小毕业【越战1.64,r4第5天】8/23-9/30:r4 - 59.1亿 - 6000层r4毕业【越战1.33,r4第43天】前言* 5900以后,基本不越红了,越战长期在1.3-1.35之间,我这个玩偶缺伤害* 9/30: * 正刷神龙呢,听群友说5980-6020这段可以轻松挂过去,于是就冲了 * 原来准备周四放假正好出双庆
【邂逅指南】英雄专武技能介绍(5.17更新部分英雄专武)
持续更新……※战士篇※①阿斯特莉亚②希尔芙③夏莉④苏鲁特⑤海尼尔⑥尤里乌斯二世⑦艾拉⑧布伦希尔德⑨芬里尔·魔⑩德墨忒尔※法师篇※①菲碧②塔利亚③索尔④薇奥莉塔⑤拉弥亚⑥浮士德⑦白善河⑧欧若拉⑨古兰贝尔⑩克里斯汀※刺客篇※①诗寇蒂②潘多拉③莉莉④茉莉安⑤艾薇尔⑥安妮⑦奥维德⑧秋千⑨贡露※射手篇※①斯薇②莉莉丝③松④达芙妮⑤阿
老登服大事件攻略-地城复兴计划篇
2024.01.20更新1.每路需求对应职业人数预估为4,按往届经验看大于等于3就可以,保险起见每路4人。(已确认四人可以)2.新英雄木法夏洛蒂(丢雷老木)每路都要走一次(不确定,经验之谈)(这条已经确认不用,老登服一轮就完美了,然后就可以看大佬互卷了。条件还是简单点好这波点赞策划)。3.(已确认需要)第一路:饮食休闲 射手第二路:基础建设 战士第三路:教育科研 贤者第四路:金融信托
【风与火的邂逅】由浅入深 艾曼拉都能看懂的活动攻略
全新活动风与火的邂逅震撼来袭,作为一个全新的全服活动,对于百分之九十以上的玩家来说,不必纠结排名奖励,将此活动视为额外福利即可,毕竟排名奖励只有前十才有黄纹赤玉,而前十多少都是需要氪金支持的,即使是万年老登也是如此,所以量力而行,不必强求,放平心态,才是正道。那么话不多说,让我们进入正题。一、快速简易攻略适合群体:快速拿到奖励,不追求排名,字多不看,氪金不干1.领取每日礼包,5天每天一包,最
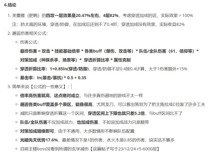
数值 伤害篇(含肥鸭四攻)
23/12/24:本来只是想测一下肥鸭四攻来着...观前提示:肝了两天,累了,全截图,不感兴趣的看封面&6-2图结论就好【全文3000字,字不多,就是测的麻烦】备注:穿透折算和暴击率公式是大哥搞到的,这俩ln公式确实顶,我肯定没实力测出来兄弟篇:那篇废话确实多#攻略#游戏攻略
数值 战力篇
首先,虽然名字是战力篇,但是不会有其他篇了【长文,多图,感兴趣的看看就好,没啥实际作用的】23/11/4更新:新增r5的专武部分【直接从底往上翻,太长了】先说为什么写?* 今天有空,看了眼群,发现隔壁村支书好像挺关心战力数值的* 既然有人好奇,我这两天正好想歇一歇,那就干脆写一下了* 正好我r3坐牢期的时候已经把相关数值测试得差不多了写哪些内容?* 战力系数:我今天在群里提了一嘴的系
萌新r5前阵容搭配推荐
1.不要去学什么3暗,3水 个人感觉达芙妮6贤r5前肯定最优玩得最舒服平滑。2.r5前的真神只有达芙妮,资源都优先达芙妮 然后到她的底座莫伊拉,莫伊拉是钻石炫起来会相对容易一些3.钻石留着大活动少上头钻石抽卡,个人觉得非常亏(氪佬除外)4.微氪r5前建议3卡不断每日快速买满尽可能快到达r5 到达后就可以单永久卡摆烂了,中氪把传家宝武器项链拿下,都是个人经验 重氪我没有玩过给不了建议6.装备