次元裂隙活动详解
想了好久还是写了,做点贡献,顺便记录一下当前版本的裂隙内容。 前言:首先,我推荐的裂隙活动门槛是3499+1k下四。过了这个线你不一定会打的很舒服,但是没到这个线一定打的很不舒服。推荐门槛是什么呢?就是保质期其实是最佳赏味期的意思,过了保质期也能吃,但是出事了我不赔。如果你3499随便挂而且有1k下四,那么你打不过裂隙我就会教你该怎么打,肯定你的打法或多或少有点问题,但是没到这个标准就去打,死了
|・_・`)伊奴纳所有玩家的结局
普通结局: 打满龙裔活动后,心满意足的封盘回归生活,偶尔故地重游寻找曾经的快乐,前途光明壮途大好。起义结局: 天下苦策划久矣,不在沉默中死亡就在沉默中爆发,因策划背刺、强力限定黑星连发,神迹武器逼氪等等原因,伊洛纳玩家忍无可忍集体高呼请伊奴纳赴死。起义失败结局: 策划各种背刺引起大量玩家不满,玩家集体冲锋却遭到策划的冷处理,本就不多的玩家十不存一。指标达不到的策划彻底疯魔,关闭
请蛋糕多多发表对伊洛纳的游戏见解
试问若非没有🍰谁又能在今天的伊洛纳发出这般讨论度的帖子呢,若观看此贴的人觉得谁的影响力能与🍰旗鼓相当便将其大名留在评论区吧#伊洛纳六周年 #今天游戏圈发生了啥 #伊洛纳萌新战士
鱼人喜欢在游戏连载自己小作文虽然文笔挺👎
请你改变旧日形象,重新改变,以你的新战友愚人之名,请求你:将大局逆转吧!开!#伊洛纳 #伊洛纳衰败神话 #伊洛纳萌新战士 #伊洛纳超级玩法 #伊洛纳四月底版本 #伊洛纳暗月之门 #伊洛纳格斗萌新 #伊洛纳二创 #伊洛纳同人 #伊洛纳幻想 #发现好游戏 #今天游戏圈发生了啥 #发现好游戏 #欧皇附体 #每一帧都是壁纸 #游戏攻略 #每一帧都是壁纸 #
虎皮裙投稿
虎皮裙—————————————————————体质+99战术+9%发动攻击时9%概率获得[嫉恶如仇],提升额外两层冲锋上限(不计入九层上限)冲锋祝福至少维持两层,持续99回合,可被刷新持续回合每级长杆专精提升0.9近战基础伤害(至多999级有效)受击时72%概率获得一层[超脱三界]或[跳出五行](总层数不超过5)获得[超出三界]后,提升9%触发[当头一棒]概率(当头一棒:必暴击,暴击
黄金锁子甲:根据法力上限提升物理法术伤害免疫,每100点提升1物理法术伤害免疫,初始50000点法力有效,可通过神之印迹,对应密宝碎片强化至1000000点有效; 描述:金灿灿的铠甲,它伴随着那只猴子上天入地,雷打火烧,他未曾动摇,只因身上这件锁子甲护他周全,而如今,这件仍然金灿灿的披挂带着那只猴子的意志,到了你的手里##伊洛纳以太杯 #伊洛纳 #伊洛纳幻想
不知道的还以为黑白头像呢
封面记得换,金苹果商店就不记得换了?咋得,想伊剑开天,让萌新永远无法获得六级星河吗?
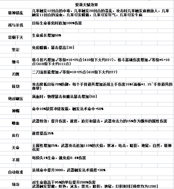
爱莉骨灰级养成攻略
前言这不明天爱莉返厂了,好多人都想养一个,不过,丑话说在前,本体不强连1699都挂不了的话那抽来也是当个吉祥物,资源太缺也一样。如果你有资源,本体有强度,好那么好我将从爱莉的三个培养方向告诉你正文爱莉是一个非常特殊的宠物,她每升20级就能随机获得后天天赋的效果,因为随机性很大,所以在压级的时候可以选择用援军卷轴直接升到100级再开始压技能(目的就是刷出你的理想天赋,所以抛弃100级的收益)
开局新号刷出第二双《胡林之靴》!
经过我第n次的重开后我发现一个BUG 也不能说是BUG 是一个小技巧!开局新号5级直接去约恩村能接到一个解救艾克的任务 而跟着主线走到约恩村的时候有个过场动画那个 也同时能接到一个帮助艾克的任务 这两个任务都会奖励红装胡林之靴如果开局做的主线做到约恩村 那解救艾克的任务就不会刷了(我是到5级直接就去的约恩村)所以开局到了5级直接去约恩村能直接多白嫖一个胡林之靴当然 关键的一点
🐶叔,我为建筑党发声🥹
#发现好游戏 #浅评一下 能不能出点侧沙发,和墙体墙体方块,每次重进墙体就刷新,改不了户型很伤,拍照功能希望常驻,还有牧场里的东西拿出来就不刷新了我能忍,但总有 2/40 的情况还找不到,我总不能地上的都捡了吧,大家还有什么要补充的,评论出来人多力量大,迟早骑上狗车华附上期的改进方案