排序方式
难民打不过国王,属性高了随便按有失误都能过

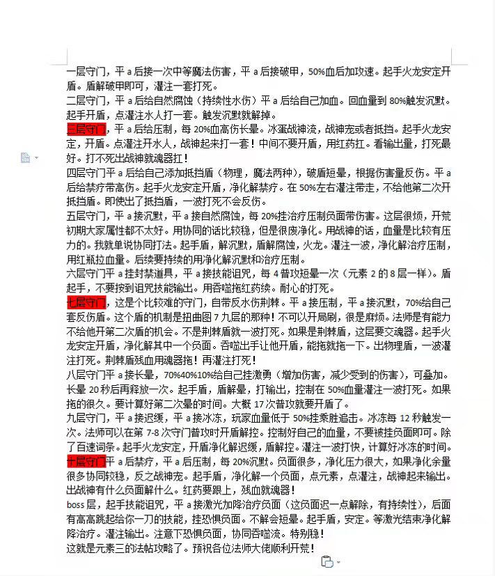
仅供参考的🐙
练手暴毙的视频。。。。我都是解禁疗顶着那个小刀buff打的多数,视频有解除小刀buff魂器是因为手慢了没解禁疗所以先解了刀,打完幻神别着急乐,你看视频最后🐙有个高伤技能一下40m血就没了满血顶住这个后面就轻松了,记着打🐙要死宠物哦,幻神可以用着,🐙不行
易玩(上海)网络科技有限公司
公司地址:上海市静安区灵石路 718 号 B1 北楼
注册地址:上海市闵行区紫星路 588 号 2 幢 2122 室
投诉举报邮箱:kefu@taptap.com

练手暴毙的视频。。。。我都是解禁疗顶着那个小刀buff打的多数,视频有解除小刀buff魂器是因为手慢了没解禁疗所以先解了刀,打完幻神别着急乐,你看视频最后🐙有个高伤技能一下40m血就没了满血顶住这个后面就轻松了,记着打🐙要死宠物哦,幻神可以用着,🐙不行