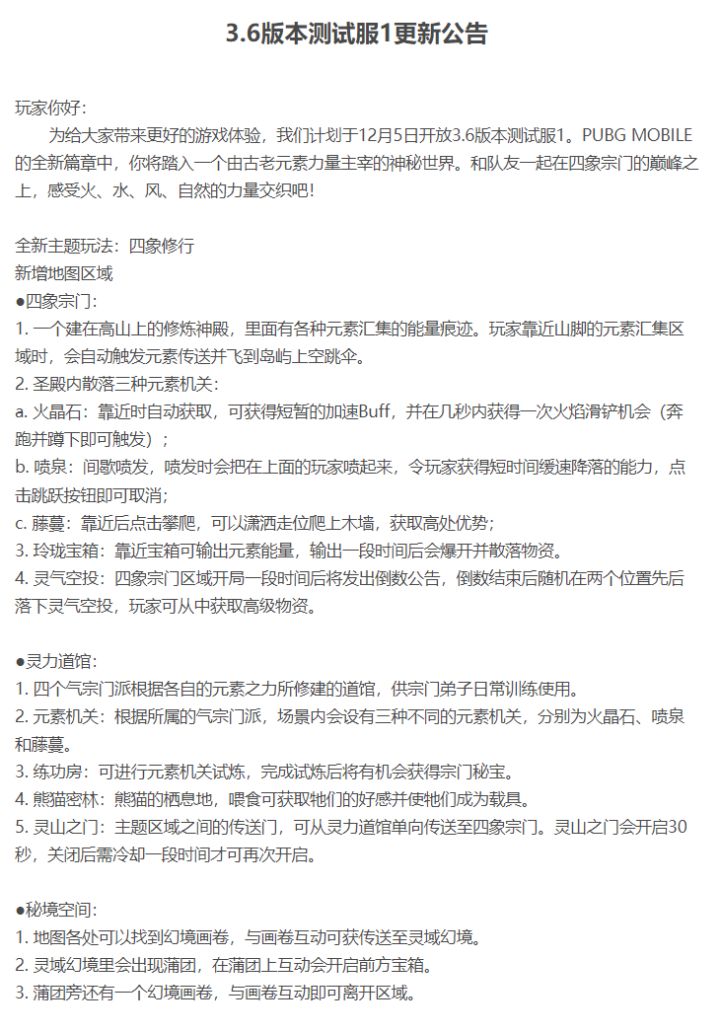
排序方式
【PUBGM X 指环王】装备展示视频!
与传奇英雄并肩作战!💪 使用 Skadiwynn 哨兵套装、Gungir - M24 和 Gjallarhorn - DBS 对抗最强大的敌人。使用匹配的涂鸦喷漆讲述您的传奇故事。 今天就成为战场上的传奇人物吧!Skadiwynn 哨兵套装现已上市。 #pubgmobile #吃鸡 #指环王

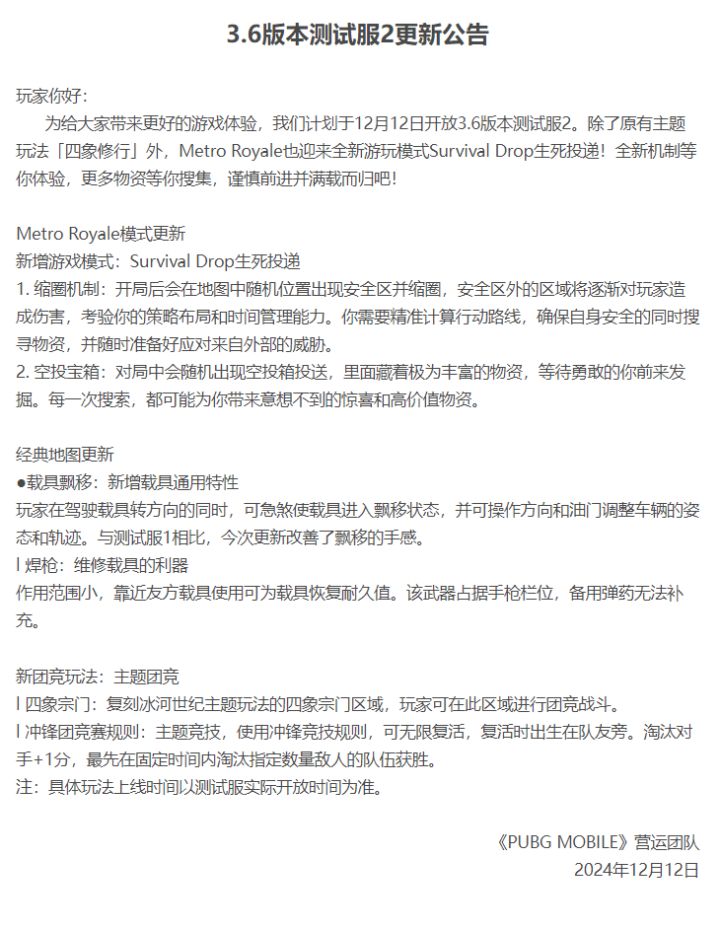
这才是最完整
这才是最完整
与传奇英雄并肩作战!💪 使用 Skadiwynn 哨兵套装、Gungir - M24 和 Gjallarhorn - DBS 对抗最强大的敌人。使用匹配的涂鸦喷漆讲述您的传奇故事。 今天就成为战场上的传奇人物吧!Skadiwynn 哨兵套装现已上市。 #pubgmobile #吃鸡 #指环王

这才是最完整