首页
排行榜
发现
云游戏
PC 游戏
动态
发布
论坛
TapTap 制造
聚光灯 GameJam
开发者中心
创作者中心
下载手机 APP
扫码下载
Android APK 下载
版本:v
App Store 下载
版本:v
下载 PC 版
Windows 版下载
版本:v
下载 TapTap
TapTap 手机 APP
扫码下载手机App
Android APK 下载
版本:v
App Store 下载
版本:v
TapTap PC 版
Windows 客户端下载
版本:v
咕叽咕叽
关注
咕叽咕叽
关注
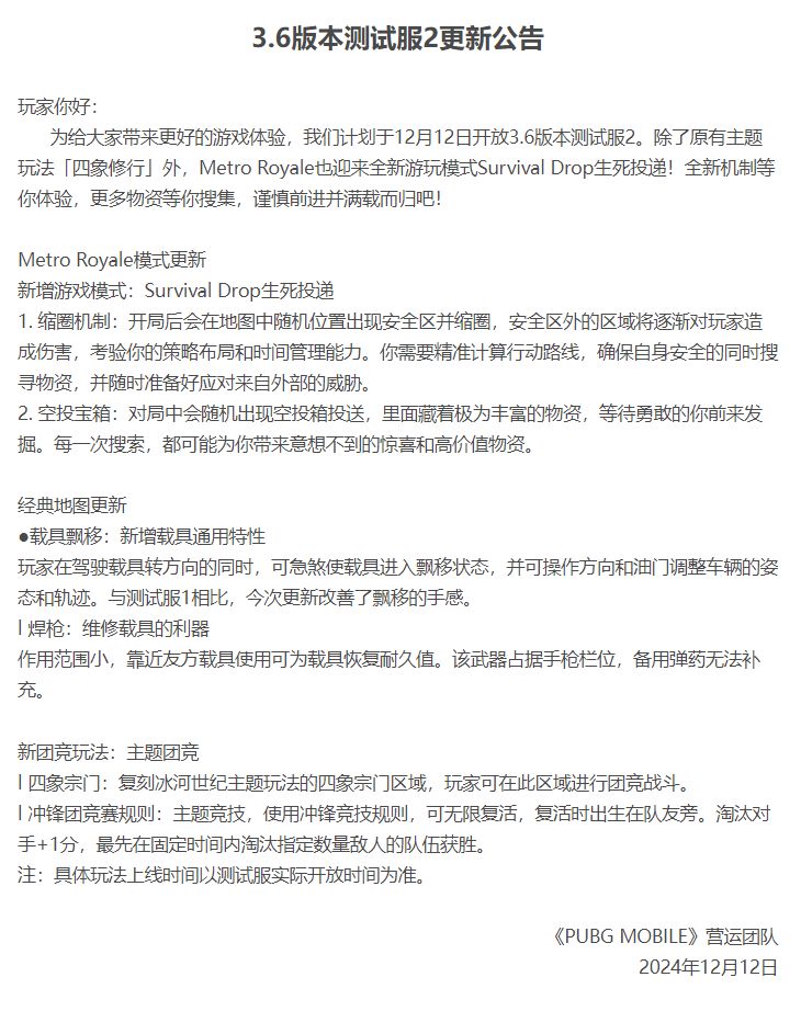
PUBGM测试服3.6版本消息汇总!
2024/12/19
112 浏览
攻略指南
PUBGM国际服将于1月份更新,测试服可以提前体验新版本内容
。
今天为大家带来官方两次公告内容,已经转化成简体中文了
~
#pubgmobile
#吃鸡