从零开始天神法的修炼之路3
经过两天的沉积,总共5天的时间到了45级好了入题老规矩上图。咱们现在45级了,杂七杂八的装备大概我们可以把单防搞到700.魔防更高大概可以900,精神800,魔攻1600,血脉应该也满级了。如果你没有,那么可能你没有留加精神的装备。现在咱们先去【亡者墓穴】【600物防】刷满流星火雨,顺带刷首饰流光三件套,重点留魔攻,吸血吸蓝属性的后边有大用。之后就去【火焰遗迹】刷最后一个经验首饰戒指【虚空
从零开始天神法的修炼之路2
由于掉线,历时36小时到了30级。先上这期资料。 1暗夜城堡 狼爪10%经验 350物防2悲鸣神庙 悲鸣项链【经验】 神光勋章 【金币】 400魔防3悲伤高低 魔能套 【攻击属性被动技能】 480物防4血色城堡 暗夜经验套三件 550魔防5赤炎平原 【被动技能三属性】 600物防6灰烬高原 灰烬套 620魔防7极光圣域 法师套 极光 魔防600 从30级开始就要去刷你带一辈子的经验
从零开始天神法的修炼之路(1)
本文写于12.31日群包版本 由于大号实在无事可做,所以写一个攻略帮助一下萌新,仅限于白嫖党 首先先讲几个知识点,后边会用到切图大法 ,鉴于地图过大而怪物的密度不够所使用,方法就是用自动电击器设置一个两秒的自动进图循环,为什么是两秒呢 因为进图的门口就那么几只怪本游戏珍惜资源是灵石,所以所有光杆就只看灵石广告,第一天先看完10个广告后再去签到,之后还可以看十个广告,第二天开始就只能看十个了
【游戏最全攻略】失落深渊
首先很少写攻略,这款游戏太良心,太好玩了,不写一个感觉对不起作者,这款游戏简直就是手游的一股清流,希望游戏越来越多人能体验,写这篇攻略主要是帮助萌新不走弯路,游戏主要是传奇玩法,野外挂机、BOSS机、属性加点、天赋、技能及升级、血脉等等很多好玩的玩法,另外游戏目前应该是初次测试,还有很多功能做好没有开放,接下来就给大家介绍游戏攻略。1、开局起号1-10级(1)礼包码开局肯定先准备好礼包码,游
魂骨,遗物全攻略
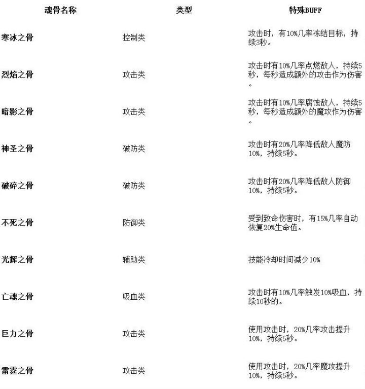
最近更新魂骨,遗物系统,数据收集和出处看图。魂骨全图boss掉落概率0.01% 遗物5%概率。魂骨特殊效果下个版本更新(效果暂定,以更新后为准)。魂骨目前只能装备一件,遗物2件。那么怎么组合可以达到最大的效果,大家自行探索,这边建议点数攻击/属性。
新春版的超强福利
1.28。大饼更新了游戏,这次加入了一个活 动副本。大家期待的年兽变成了副本怪。副本boss有800万血,嗯,很好很强大(大佬终于可以看看自己几刀干死他了)。 本次更新副本1为战士副本,2为法师副本。boss攻击达到了3400。身板不够硬的可能要暴毙。但是莫得问题,干就完了。毕竟我白嫖垃圾60套的天神法都能打,相信各位大佬们也没问题的。 副本掉落新春福利终极套装(70级才能穿
1.13日全新版本解密
饼子终于没有鸽下去,据说爆肝更新了这次的版本,本次版要是更新了三套套装于失落迷宫。迷宫也爆门票,无需担心。 该迷宫有2套进入副本机制。1。循环模式。适用于冲层2。固定模式。适用于在特定层刷装 迷宫有2个boss,小怪攻击也不低,所以我们要物魔防双修。不然进图秒死。天神法优势大大滴。 迷宫说的是层数越高装菜出的越多,可能我是黑鬼,没啥感觉。暂时还没有人通关20层。 开放新等级至65,魂骨
#游戏攻略 天神法装备词条推荐!!!要做两套一套物理防御!!!一套法术防御!!!
失落深渊【干货攻略】
游戏传奇玩法,但是功能很多,提升也很多,最重要的是都可以白嫖,每个等级的图都有隐藏地图,隐藏地图的小怪和BOSS掉落技能书和各种附件碎片,完全免费合成,现在的手游都是各种氪,这款游戏算是给希望玩游戏的玩家一个放松休闲的圣地,群里这几天突破了1000多人,萌新非常非常多,所以写个攻略给萌新参考。1、开局选法师,目前法师升级要比战士快,主要是法师技能加成比较高,如下图,战士初始技能“饿虎扑食”20级
中期升级建议
其实不论物理还是法师,30级以后开始起飞的说法不太准确。35级加经验的三件套装饰品其实只能有一件用,那就是戒指。项链还是30那个。副手还是血狼爪。勋章暂时没替换的。而练级挂机地图的选择也看最低伤害在哪个图合适。这个时段升级速度慢又无聊。真正起飞是45可以穿套装。我自己是法师的时候还穿着物理的套装。法师的太烂了。这时候你也有三杀术法了。应该也有45饰品套装。这之后你可以看看到底是以提高杀怪速度来提高