排序方式
【王者荣耀世界】开荒攻略!3大核心玩法全解析(全英雄材料表)
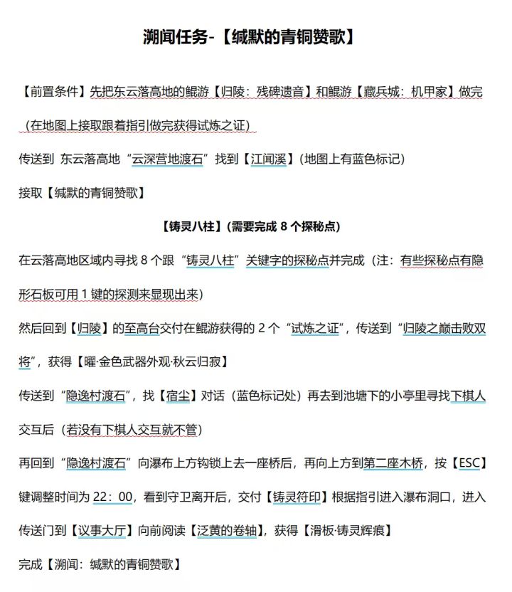
《稷下学堂》第一期来啦!王者世界三大核心玩法一次讲清 🎮 附:全英雄芳春/霹雳流素分配表 本期视频咪哈带你搞懂王者世界到底怎么玩👇 🌍 大世界探索 主线+支线+英雄回忆+大型解密 路边宝箱、机关解密,走两步就有惊喜 家园系统:盖房子、种菜、跳舞、打牌 ⭐组队技巧:待在队长附近共享进度,队长可转让权限;跑远丝滑脱离不用读条!可以喊大佬带剧情~ ⚔️ PVE副本(体力刷材料) 装备本:无随机词条,非酋
中低配不建议太过期待
#王者荣耀世界开启 #王者荣耀世界 #王者荣耀世界4月10日上线 #攻略
王者荣耀世界内容和玩法介绍。
#王者荣耀世界 #王者荣耀世界4月10日上线 #攻略
【王者荣耀世界】来自国一的必看攻略,看完你也是大神
仔细看完,你开服体验直接拉满。0弯路#发现好游戏 #王者荣耀世界














