【种菜攻略】之十三号病院 持续更新中
修改于2021/06/041.5 万浏览攻略
大家好,我是菜农ya,又到了解谜时间啦,菜农将手把手教你通关单机游戏----十三号病院。

贴心提示:适当游戏有益身体健康,过度娱乐伤肝伤财务伤对象。

本攻略从流程解谜,剧情分析,彩蛋贴士三方面入手,力求给玩家最完整的体验。
~~~~~~~~~~~~~~~~~~~~~~~
↓↓↓
↓↓
↓
·独行大葱「流程」
-开始游戏


根据门玻璃后的房间号,打开①行李箱,得到口红。
用口红涂抹②床头柜划痕Ⅷ Ⅲ Ⅳ并取得月亮饰品。
利用划痕解锁③杂物箱,拿出钥匙。
④轮椅的锁用钥匙解开后,把轮椅推走,拿到2011病房门钥匙。
-第一章 归来



进入①办公室,拾取桌子上的②红墨水及圆珠笔,打开③下排柜子,搜到打火机和小零件,并在④墙上拿到2009病房钥匙。
离开办公室用钥匙打开⑤2009病房。
揭开⑥白布后捡起星星饰物,拾取⑦碗及红色工艺品。打开⑧柜子后,拾取太阳饰物。
前往2011病房,将月亮、星星、太阳饰物放入柜子上的⑨盒子中,获得音乐盒罩子。
在镜子面前将碗放到⑩特定位置,并将红墨水倒入碗中,点起蜡烛后用罩子扣住。最后用圆珠笔代替木棍敲碗,本章完。

-第二章 洗礼



进入医生办公室,把零件放入①日记本中,解谜后得到肖医生ID卡。
打开②柜子里的盒子,密码是病房号和病患号的组合20114457,得到两把钥匙。
黄色钥匙拧开③抽屉,得到白医生ID卡。
白色钥匙可以打开2009房间④床上的锁,拿起木偶和紫色工艺品。
用白医生ID卡刷⑤刷卡器。捡起⑥污渍衬衫后进入洗浴室。
摸黑开⑦灯后,用ID卡划开⑧抽屉上的胶,得到螺丝刀。将螺丝刀插入⑨钟中,关灯后将Ⅱ与Ⅻ点亮,开启浴室。
进入浴室,拿起⑩洗衣粉、⑪钢丝球。用钢丝球摩擦洗衣粉右侧墙壁看到一串密码,解开泡澡池右侧的⑫盒子得到量杯。
浴室出来后发现木偶消失,捡起晾衣绳。把量杯放到⑬洗衣机上面,称取40g洗衣粉。
根据墙上倒置的密码1689打开洗衣机,排水后得到假手和破衣服。将污渍衬衫放入后关闭滚筒门,并将洗衣粉盒插好启动。
将干净的字母衬衫拿出,套到一旁的⑭假人身上,随后把破衣服也套到假人身上,得到一串字母DIE。
进入浴室,根据字母解开另一个⑮盒子,得到钥匙1和晾衣绳。
离开浴室上二楼,将两段晾衣绳接在⑯绳子上,回一楼绑住雕像后,上二楼拉绳子,本章完。

-第三章 镜影







进入检查室,将木偶放入①X光机中,在显示器上可以看到木偶体内的圆形图案。
前往2009房,根据墙上的画将红、紫色工艺品摆入架子上的②摆件中,解谜后得到石头。

来到2011房,用石头打破③镜子,捡起镜子碎片回到二楼检查室,用镜子碎片划破被子,得到钥匙2。
用钥匙2打开④柜子,得到二楼通往一楼的钥匙3。用钥匙3打开⑤大门。
来到一楼后,用钥匙1打开⑥保安室的门,将镜子碎片放在⑦镜架上,调整角度拿到⑧钥匙后,打开⑨柜子,按下按钮后,显示器变亮。
打开⑩床头柜翻报告会得到指甲刀,根据⑪盒子上的数字和显示器中出现的数字可以确定密码是2731,完成拼图游戏后拿到合影及钥匙。

用刚得到钥匙打开⑫娱乐室的门,根据墙上的线索解谜⑬木偶盒子得到痒痒挠后,将⑭排气扇后的护栏扒下。

用钢丝球别住风扇后,用痒痒挠取得塑料小剑3。在⑮写字板上取得塑料小剑2,一旁的⑯绿植里取得塑料小剑1。
将三个塑料小剑插入⑰玩具鬼怪桶中,完成解谜得知⑱画后面有东西。用指甲刀剪开后得到纪念硬币。
用纪念硬币代替螺丝刀拧开⑲排风通道,用痒痒挠拉出发带。
将假手装到⑳拐杖上,得到假手拐杖。前往二楼洗浴室的泡澡池里拿到㉑篮球。
回到娱乐室,在㉒篮筐处投篮,将裤子打落得到钥匙。
拿着钥匙前往3楼检查室,打开综合体检室的门。
从㉓地上捡起按钮,放入㉔机关盒中,根据压住的纸解谜后,得到小旗帜。
根据墙上和报纸上的数字组合成的密码256668解开㉕保险柜,根据桌上的书和合照上的符号,可以得知密码为1027,打开保险柜里的盒子得到钥匙。(注意一定要在输入密码前看一眼保险柜里的大合照,否则会显示线索不足哦!)
用钥匙打开㉖柜子,读完报告后,本章完。

-第四章 人偶




获得报告旁边的刘医生ID卡,打开①刷卡机解锁心理咨询室。
在②玩偶下获得说明书,③插头插好后得到玻璃球,③跑步机通电后开启可得到蓝色小人头。
用指甲刀剪短⑤玩偶手部的绳子,获得拳击手套,击打⑥沙袋后拿到掉落的橙色小人头。
用拳击手套摘下⑦发热的灯泡,并在⑧天平处拿到绿色小人头。在沙盘上拿到⑨u盘和⑩胶布。
将三色小人头放在⑪玩具架上,解谜后根据小人头高度得到一串密码413652。根据密码打开⑫盒子,得到罩子。
根据综合体检室保险柜报告可知密码要倒转过来,因此将说明书上的密码倒成517658输入进⑬按摩椅上,调宽座椅后拿到木偶。随后把灯泡和罩子放在⑭星空灯上。
将木偶、小旗帜、发带放在天平上获得纸条。
去往检查室,将u盘插入⑮机箱中。根据显示器、星空灯投映和纸条解开减压室⑯盒子的密码04101408,取得断勺子。
PS:纸条告诉我们两个单个星星+一个带数字5的星星=7个星星,那么根据星空灯,我们得到3红月、6红星、4蓝月、5蓝星,根据X光,我们可以看到一个带数字4的红星和数字10的蓝月,结合盒子上的1红月、3蓝星,想加即可得到4红月10红星14蓝月8蓝星,即密码04101408。
用断勺子划开宣泄室⑰软包,得到海绵和院长室钥匙。
进入一楼⑱院长办公室,拿到⑲窗台的抹布,用玻璃球堵住⑳洗手池出水口,放满水后把海绵和抹布沾水,得到湿海绵与湿抹布。
在假手拐杖上披湿抹布擦㉑玻璃,看到一串数字。拧5823打开㉒抽屉,用胶布粘好碎纸条,获得电脑密码638264,本章完。

-第五章 逃离




用六位密码打开①电脑,解锁电子柜,取得②钥匙、③读卡器。
回电脑屏幕前连接读卡器,给肖医生ID卡升级权限。
去往三楼楼梯④刷卡器开门,进入3013室后不断摁⑤开关,记下墙上的数字2305418392747,打开⑥皮箱得到钥匙。
用钥匙打开隔壁的物理治疗室,捡起⑦地上的收音机和床头的⑧破损控制仪、废旧仪器。
将收音机放到⑨3013室,废旧仪器放到⑩墙角,摞好木板后得到⑪磁铁。
根据床下日记的规律解开⑫柜子的锁,拿起中层的手表,用破损控制仪打破表的镜面,取得分针。把表旁边的绝缘胶布拿走后,去⑬墙角用磁铁吸出针灸针。

去到物理治疗室,把针灸针安装到⑭电极上,并用绝缘胶布接合分针与另一个断掉的电极针上。
根据针灸仪上的信息和3013窗台上的骰子,可知密码是骰子⚃⚂⚁⚁的背面,也就是6551。启动后从木偶口中获得更衣室钥匙。
将湿海绵放到⑯木偶头顶后,前往洗浴室。从更衣室⑰柜子中取得缠起的衣服和头套。(柜子的谜题是孔明棋,对于第一次接触的朋友难度可能会大一些,菜农在这里把步骤最少的办法放在了下面,从左到右看哦!)

去3013病房⑱木偶身上取下电源线,回到物理治疗室。
给头上有湿海绵的木偶戴上头套,电源线联通右边的机器。调试电压后,把电压调到最高,跑到三楼最右侧⑲窗户,用钥匙把窗户打开,衣服系好,跑出医院,结束。
~~~~~~~~~~~~~~~~~~~~~~~
↓↓↓
↓↓
↓
·陈情大豆「剧情」
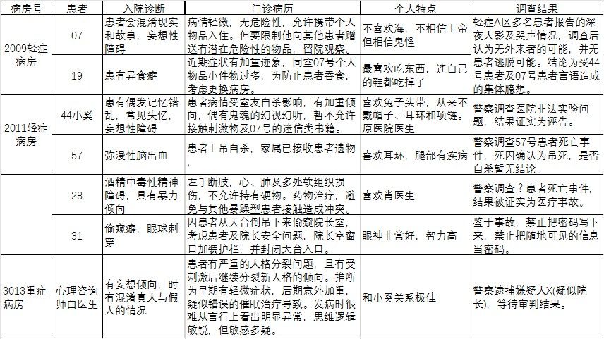
下图是患者信息:

在一开始,菜农要向大家问一个问题:小奚是否活着?根据3013室白医生的日记和床单上的血迹,我们可以推测白医生的结局并不是那么好,他已经表现出杀人的心理。虽然我们不知道其他患者的去向,但3楼心理治疗室里摆件的消逝与新生,暗示了死是某种意义的另一种生。
我们虽然不能预测有几名患者,但所有患者都存在不同程度上病情加剧的情况。很明显是医院故意这么做的原因,目的就是为非法实验提供材料。

因此,发现这件事的小奚以及配合她的肖医生一旦被抓,肯定会被医院以各种理由扣住。

而且服用药物及长期监禁的小奚因为室友上吊精神崩溃,随后身亡。白医生得知真相后开始疯狂杀人,最后追随小奚而去。小奚的灵魂多年后附着在木偶上复活,决定离开精神病院。
然而事实上还有另一个版本,小奚在受到长期监禁后人格分裂,主人格隐藏,副人格产生幻视幻听。如果一直这种环境,小奚将永远以精神病的姿态活下去。然而白医生看到肖医生日记后却接受不了医院所做的一切,将医院里的所有医生和院长杀掉,随后自杀。小奚随后从娱乐室的通风口逃出,直到主人格苏醒前,小奚一直在外面生活。在她慢慢记起之前发生的事儿之时,副人格也开始影响她,直到最后让她以为自己也是木偶。
可是,上面的版本,也只是菜农的一厢情愿,娱乐室的板报上写到有患者最近闻到一股类似死耗子的恶臭味,结合只有小奚能够通过通风口可以得知,最后小奚死在了通风口里,而白医生为了配她一直生活在通风口里。
对于小奚来说,十三号病院就是地狱,因此在她灵魂附在木偶上之后,也要想办法离开,可惜她不记得白医生,也不知道她看到的有些木偶其实是和她一样被困在这里的曾经的朋友。

~~~~~~~~~~~~~~~~~~~~~~~
↓↓↓
↓↓
↓
·解毒白菜「贴士」
1.首先菜农附上全地图以致敬HeartBeat Plus
的官方画师。

由于面子没有那么大,而且官方也不会给,因此上述图片均是菜农一个个修的,觉得还行留言扣个1哦。
2.所有高能瞬间其实都是幻觉,都是小奚当年记忆的重现。

3.在2011号病房有两个病床,根据患者特点可以确定右侧是57号患者的床。有趣的是,57床头有一个纸条记录的是44号小奚箱子的密码,可见两个女生关系有多好。
4.相信大家肯定对淋浴里的木偶耿耿于怀,菜农也是(为什么不是个真人🤭)。

5.最后,相信大家肯定好奇十三号病院的医生到底做了什么非法研究。根据现场血迹特点,医院的病人及医生很可能是在不知情的情况下突然发生意外的。因此菜农觉得最有可能的是生化实验,病毒忽然外泄,导致集体感染吐血。

~~~~~~~~~~~~~~~~~~~~~~~
到此为止,十三号病院的攻略就全部做完了,时间不能倒流,且行且珍惜,希望菜农ya的流程攻略可以给你帮助。
十三号病栋是个难度适中的解密游戏,唯一称得上缺点的地方就是钥匙太多了。相信通关的大家一定对病院里的患者感到痛惜,也对进行非法实验的医生表示痛恨。菜农愤怒的点却不是医生进行非法实验,而是医生可能打着为了更多人的旗号,让那一小部分人作为牺牲品。菜农觉得生命是无价的,每个个体在生存面前都是平等的,枉顾代替死神剥夺个人生存权利的,都是最应该受到道德谴责和法律审判的。
就像著名的迈克尔·桑德尔提出的火车撞5还是1的问题,在菜农看来是没有区别的,如果这是一件恰巧发生的极小概率事件,不管结果如何,都可以把这件事划分为注定的结果。因此,当你面对这种选择的时候,最好的判断反而是不作为,顺其自然。但如果是人为的恶性事件,同样不管结果如何,最后审判的也终究会是策划人。
再次感谢你的支持,如果喜欢菜农ya的攻略,记得点赞回复哦!


