首页
排行榜
发现
动态
云游戏
PC 游戏
论坛
创作者中心
开发者中心
TapTap 制造
聚光灯 GameJam
发布
下载手机 APP
扫码下载
Android APK 下载
版本:v
App Store 下载
版本:v
下载 PC 版
Windows 版下载
版本:v
下载 TapTap
TapTap 手机 APP
扫码下载手机App
Android APK 下载
版本:v
App Store 下载
版本:v
TapTap PC 版
Windows 客户端下载
版本:v
樊和宜
关注
樊和宜
关注
第三贴!首次发攻略贴,关于神火,不足之处欢迎指正
2021/05/11
2199 浏览
攻略
前言
本贴欢迎各位指正补充,过去为了帮团里的小伙伴写的,为了防止闭门造车,特公开欢迎各位大佬指正。
本文编写于4月27号用Excel制作,全篇用截图形式发出,可能部分内容有些过时以及图片形式造成阅读不便,望谅解!
正文
结语
第一次发攻略贴,肯定有很多错误,感谢各位大佬指正。
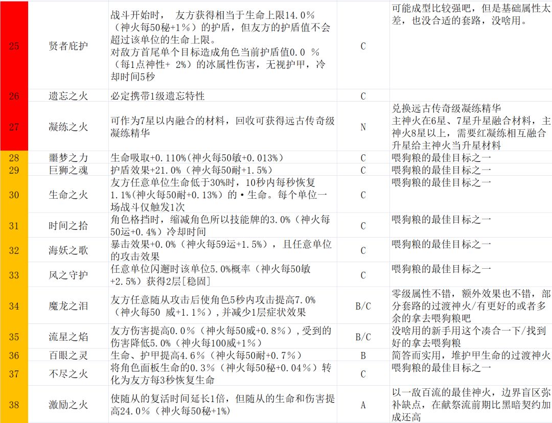
注:排列顺序按照神火图鉴序号排列。
23
32
37