【玩法攻略】无敌术士——魔导

相信我们看过了职业全介绍(https://www.taptap.com/topic/10254439)之后,我们都知道魔导职业定位是魔法群攻,他们的弟子精通各种法术群攻,天生具有法穿能力的他们,可以成为持续的大量的群体输出角色,让他们成为优秀的战场收割机。魔导在各种活动中可谓不可缺少的职业,优秀的法术面伤让他稳坐法术输出核心!
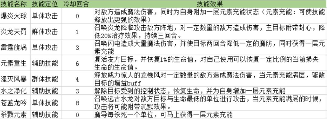
那么魔导在游戏内有什么技能呢?我们请看下图:

我们可以看到,魔导群体攻击与单体攻击数量相当,同时群体攻击还附带有不同的效果,有可以降低治疗的,也有可以驱散增益效果的,单体攻击更加是可以降低魔法防御,游戏内的魔导技能多种多样,所以也会有多种不同的加点:
五智力加点:
游戏里面智力可以增加魔法量还有魔法伤害,五智力加点的意图显而易见,希望将输出最大化,将敌人整个阵容打散,打得措手不及!
四智力一敏\四智力一耐:
这种加点方式是牺牲自己的一点魔法伤害,来获取速度或者防御的上涨,在不同的场合有奇效!
三智力二敏\三智力二耐:
继续牺牲魔法伤害,强化速度或者防御,同时由于占比更大,所以在强速度或者面对物理输出队伍的时候,对应的加点可以有效的克制敌人的输出!
三智力一体一耐:
用两点属性,换取防御血量的全面提升,强化生存,可攻可受!
同样,魔导在装备上也同样有可能通过打造出现武器特效,其中有以下特效:

真·爆炎火球
效果:100%几率额外获得1层元素充能

真·炎龙天罚
效果:使用炎龙天罚的时候,目标+1

真·雷霆旋涡
效果:降低目标30%魔法防御

真·元素重生
效果:元素重生的冷却时间降低2回合

真·湮灭风暴
效果:无需元素充能也能产生驱散效果

真·水之净化
效果:水之净化作用目标+1

真·苍蓝龙吟
效果:无需元素充能也能产生沉默效果
由于魔导的特效效果更多样化,所以魔导是有更多不同的方向可选择,选择辅助魔导方向的玩家可以选择辅助技能的特效,选择暴力流的玩家则可以选择输出方向的特效技能。
以上就是魔导职业的攻略,不知道你们是否有更多关于魔导加点还有技能选择的看法,欢迎在评论区留下你们的意见哦~

