首页
排行榜
发现
云游戏
PC 游戏
动态
发布
论坛
TapTap 制造
聚光灯 GameJam
开发者中心
创作者中心
下载手机 APP
扫码下载
Android APK 下载
版本:v
App Store 下载
版本:v
下载 PC 版
Windows 版下载
版本:v
下载 TapTap
TapTap 手机 APP
扫码下载手机App
Android APK 下载
版本:v
App Store 下载
版本:v
TapTap PC 版
Windows 客户端下载
版本:v
咸鱼
关注
咸鱼
关注
人人都是策划
精华
2020/05/05
1825 浏览
反馈
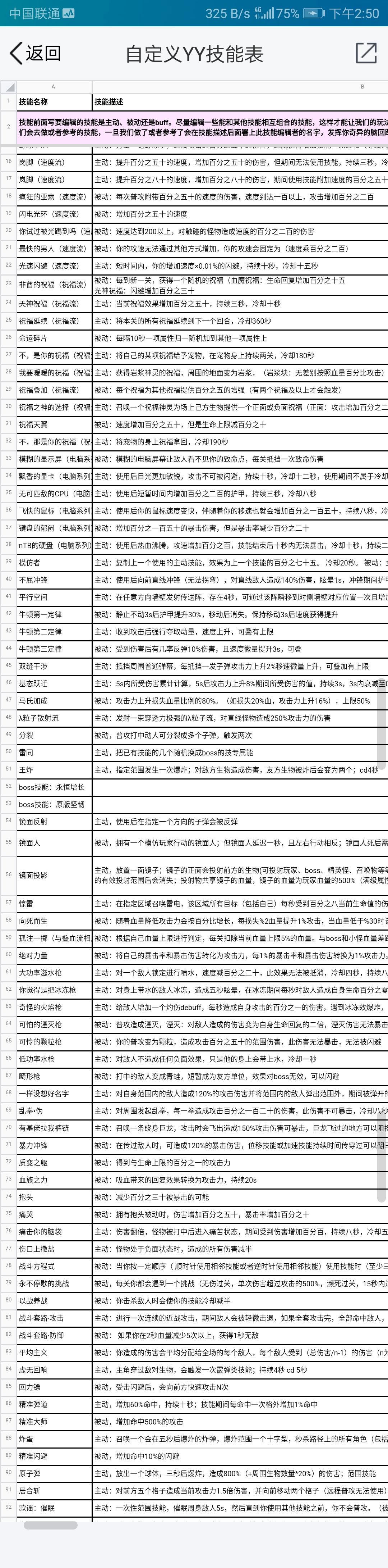
图片是官方群的未来技能表(部分),总共有六七百个,可能有部分类似,都是玩家们YY的,在这个表格里的技能,真的有可能会加入游戏 ,虽然概率略低。所有玩家都是策划,这不是空话,而是已经成功的事实。制作组缺少创意,就集合玩家们的创意。人力有限,创意无穷
20
1
10