首页
排行榜
发现
云游戏
PC 游戏
动态
发布
论坛
TapTap 制造
聚光灯 GameJam
开发者中心
创作者中心
下载手机 APP
扫码下载
Android APK 下载
版本:v
App Store 下载
版本:v
下载 PC 版
Windows 版下载
版本:v
下载 TapTap
TapTap 手机 APP
扫码下载手机App
Android APK 下载
版本:v
App Store 下载
版本:v
TapTap PC 版
Windows 客户端下载
版本:v
瑪夏多
关注
瑪夏多
关注
混沌模式全18种难度效果选择汇总及分析(小红帽视角)
2019/11/21
576 浏览
攻略
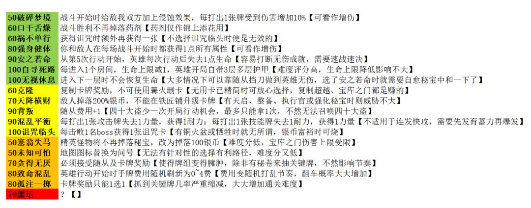
说明一下,我目前只统计了17种难度,还有一种叫“噩运”什么的一直没刷出来,也实在回忆不起来具体效果是啥,希望大家知情的回帖补充一下,然后【】里的分析内容是从自己最常用的“小红帽+变化权杖+四十大盗”组合出发的,50~100表示的是结算难度分,填涂绿色的表示我可以放心选择的,黄色表示我需要仔细斟酌一下的,橙色表示我要尽量避开不选的,希望给大家做个参考,欢迎玩家朋友回帖讨论~
招募码:FDEz6r
8
4
25