妖尾问答社丨法系怎么调整?馒头竟带来了这些...
嗨~
各位魔导士们大家好吖,
又到了愉快的周五时间,
好久不见啦~
大家有木有想洛洛呢~
(✿◡‿◡)
本期魔导士们提出的问题依旧令人关注~
法系玩家下水道?
道具堆叠?
魔法兽改造?
日蚀星灵解锁条件?
子女第二职业?
……
让我们一起来看看馒头如何解答吧!
洛洛:魔导士【葉】说,“法系玩家该何去何从每次更新调整法系各种下水道,除了一条日常活动还能干啥,策划能不能用心点,把怪分成物抗怪和法抗怪,让各种挑战同时需要物理和法系输出!”哇,一开始就这么犀利,馒头来回答一下吧~
馒头:这个真的已经在进行中了,我们策划团队每天都在调试职业平衡,法系的定位会进一步明确,这个是肯定会做的事情。具体的放出时间,唔,不远了。(洛洛os:惊喜在文末)
洛洛:魔导士【290****9874】说,“药品和料理重叠,什么时候更新优化一下,背包装不下了”,这个其实已经有部分可以堆叠了,但大家觉得还是不够,馒头怎么说?
馒头:就像洛洛说的,部分道具我们已经可以堆叠了,其他的也在排期修改,大家不要急,堆叠这个功能看似简单,但其实涉及到技术修改,需要一步步来。
洛洛:魔导士【お前も舞うか】提议说,“关于改造卡,召唤兽改造卡用完之后,只是外形改了,攻击音效并没有改,音像不同步的感觉,有点不舒服,可以优化下不?”这个会优化吗?
馒头:先谢谢你,确实一开始这个细节没注意到。改造放出去后,我们就已经着手优化了,测试OK后会尽快发出的。
洛洛:魔导士【沧笙踏歌】说,“建议:改造等级如果主副宠都有,继承主宠改造等级,如果主宠没有副宠有,继承副宠的 。或者更简单点:宠物融合时,继承只继承最高的改造等级(不叠加)”这个继承的说法,在改造刚出的时候就有不少呼声,馒头怎么看?
馒头:已经在进行中了!很快!具体的可以先透露个方向给大家,会尽可能地照顾到大家的需求,不会让前期的改造魔法兽彻底失效的。
洛洛:魔导士【书尘】说,“星灵12宫,89跟100的阶段人数有差异。89的人少。如果按同标准开启下一关的条件的话。89可能都达不到条件的人数。更别说的开启后续关卡了。”这个前两天已经调整过一次了,但后面还有不少关卡,碰到类似问题,会怎么处理呢?
馒头:我们会根据实际情况修改开放条件,保证大家的进度不会拉开太多。当然,开放条件修改前我们一定会及时公告,请大家多关注官网等官方渠道。
洛洛:某位魔导士说,“子女能不能开启副职,毕竟角色可以双职业,子女没有不太好啊!”哈哈,馒头怎么看?
馒头:这个内部倒是讨论过,目前还没有最终答案。现在主要不好解决的是不同职业子女资质上限不同的问题,我们会接着讨论双职业的可能性。当然,大家有好想法也可以告诉我,公众号留言、客服建议都可以,我都会看到的。
洛洛:某位魔导士说,“强烈要求推出反派角色的助战人物如四元素,六魔将军”,没想到大家对反派也是爱得深沉,哈哈,馒头会做吗?
馒头:这个只能说抱歉了。助战的定位是我们的伙伴,讲谈社对此有严格的要求,那些没有在漫画中洗白的角色,是不能作为助战出现的。如果实在喜欢反派,就去玩法里打一架吧!(皮)
洛洛:唔,轮到“洛洛灵魂拷问时间”了!春节就要来了,馒头没有准备什么吗?
馒头:有的有的(卑微)!我们正在加紧赶春节版本,这次版本还是比较休闲的,让大家在新春期间可以和家人多团聚,玩游戏也不会有太多负担。
洛洛:进度如何?能爆料一些具体内容吗?
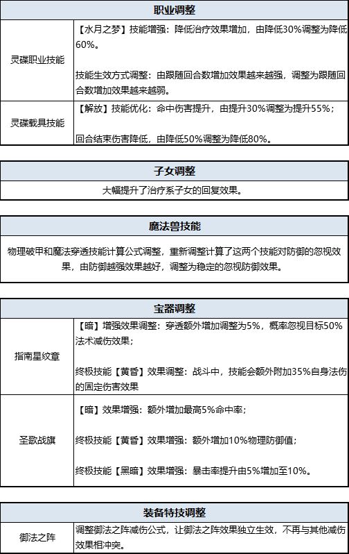
馒头:有的有的(求生欲爆表)!我来之前从数值策划石头那拿了份【法系伤害调整表】,有没有诚意!不过这份表并不是最终方案,后续也许还会调整,大家可以先看个大概:

以上就是本期策划面对面的全部内容啦~
希望能够解答大家的一些疑问~
如果有其他的问题或者建议,
请尽管砸过来吧~
每个建议,每份支持,
洛洛都会用心收录并反馈哦~
(*•̀ㅂ•́)و
也很感谢以下提出建议的魔导士们,
还有一些小伙伴提的想法,
虽然没有详细列出来,
但是洛洛已经收录至建议库啦,
策划大大们还在讨论优化方案中~

(以下排名不分先后)
49***7869
我是小怪兽来打我呀
良心手游妖尾
pure
那年单身
某的天空
斯爷
+_+-_-#
橙。
秋后冬前的季节
Tracy
火韋
爱吃菠萝
1234五
小陈
与我坠入银河
张益珠
earic**17
185****7272
Ketty浅
一脸懵逼
佳佳
Mr. Gump
馒头馒头发现了个bug
郑先生
Zc
靖无止境
乐体儿童运动馆熊猫老师
事丟哔
Mr.何
据说艾特我会有雪花举个栗...
风岚
魔小皮
大大星
Jistnin
小草
pure
挽风
网格
高
景叁叁
jun
网格
gl
yjz**38
158****8820
135****7101
152****8911
57***4985

本期精选建议,
留名的五位魔导士:
葉
290****9874
お前も舞うか
沧笙踏歌
书尘
将获得【筑梦大师】称号,
凭借建议截图可向客服认领哦~
游戏内客服入口:【更多-客服】
还有很多匿名的小伙伴们,
洛洛和馒头也给大家比个心,
感谢大家的关注与支持,感恩~
︶ε╰✿


