首页
排行榜
发现
云游戏
PC 游戏
动态
发布
论坛
TapTap 制造
聚光灯 GameJam
开发者中心
创作者中心
下载手机 APP
扫码下载
Android APK 下载
版本:v
App Store 下载
版本:v
下载 PC 版
Windows 版下载
版本:v
下载 TapTap
TapTap 手机 APP
扫码下载手机App
Android APK 下载
版本:v
App Store 下载
版本:v
TapTap PC 版
Windows 客户端下载
版本:v
无鄍
关注
无鄍
关注
【测试服先驱】特别通行证内容一览全面分析
修改于
2020/05/31
840 浏览
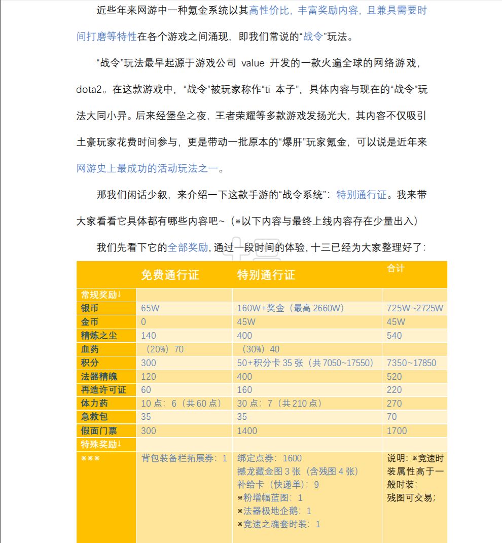
哪都通攻略
补充:只有第一周任务经验上限减少,之后的通行证每周任务经验上限依然是28280,不必担心钱充少了,肝依然可行
5
2
6