在?一起玩游戏吗?能飙车的那种~!

Hello 大家好!
我回来啦!各位亲爱的冒险家,好久不见哦~想我没鸭?
什么?测试?鸽子?众所周知“正义可能会迟到,但从不缺席”……咳咳,正义都可以迟到,测试有什么不可以的!并且10月还没过去不是吗?
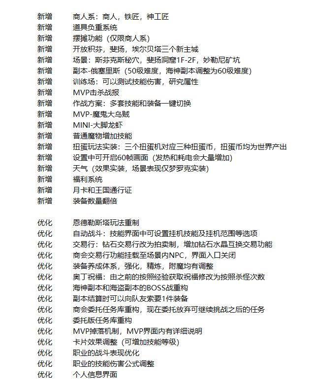
呐,人生一世,草长一春,咱们言归正传。自8月5号零点关服至今,已经过去了87天,我们优化了54个魔物,重制所有的NPC,优化了3个主城、8个野外场景以及2个副本;这次测试还会新增3个主城4个野外场景以及一个副本,开放新职业商人,等等等等,但是如果让我用一句话总结一下《新世代》的变化,我会告诉你“忘记上次测试吧”。是的,在收集了大量玩家反馈之后,我们胆子大了起来,保留RO特色点同时做了许多全新的尝试。改动的核心:
“关闭了所有跟角色成长相关的消耗水晶或钻石的商店,只在埃尔贝塔保留了一个出售功能道具的钻石商人。也就是说未来所有的装备、卡片、强化石、附魔币、精炼材料都只依赖于游戏内的玩法产出,并通过交易行及摆摊流通。”
围绕这个核心,我们在交易行中增加可挂售钻石的功能,可以消耗水晶购买其他用户的钻石;钻石交易行改为拍卖制,价高者得;顶级防具(瓦尔基里、哥夫内、奥丁套装)和卡片增加了碎片掉落,可通过碎片合成,并且碎片可以交易。最终我们希望达到的游戏体验:
“零氪玩家保证每日所得必有价值能够积少成多,微氪玩家通过月卡和王国通行证可以小富即安,重氪玩家拍卖区见。”
总之,这次在游戏设计上的改动还是很大的,大致列出一些内容,一些比较大的改动和比较新的内容后续还会发贴介绍,更详细的就请大家届时在游戏内体验吧。

最后,好像还是忘了点什么是吗?开测时间?对的对的
11月8号 上午11点 准时开服
Ps.依然是安卓和IOS双端互通,测试依然是删档不限号,但是开服会限流,具体请关注下周发布的开测须知。
还等什么?赶紧上车啊!


