【荣耀新三国九州阁】s2前瞻篇--宝具推荐
2021/10/16604 浏览九州阁文章集合
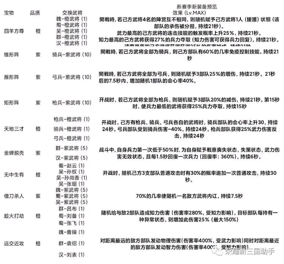
s2官方已经出了很多资料,相信大家都有所了解,本期狱狱将为大家推荐几个非常建议直接一手拆的宝具。
首先就是重头戏,类似铃铛的孙子兵法,虽然是孙策的拆技但狱狱还是很推荐直接就拆(如果本人出了肯定是这样做的),铃铛之所以不大众不单单只是因为甘宁难出和本身强度不低另外就是效果是怯战,虽然比孙子兵法的失策多了几s,但最受伤的只有超子哥(日常迫害),而孙子兵法的失策是可以做到开局控场配合郭嘉太平做到全局罚站(理想情况下)

没什么好说的,下个赛季最好是抽三个郝昭,一个用来用,一个用来拆飞石(200的攻城值很赚的,如果每个人带一个一个盟就多了60000的攻城值,当然这是不可能的),最后火箭周瑜的神技,日服已经有比较完善的一套嘟嘟队(s3出陆逊)有兴趣的可以去找一下,强度之高只能说陆逊是真神,扯远了反正火箭有周瑜的直接拆就对了

就是带了一个荀彧,理论上神技,实际肯定是差强人意的

超子哥的痛又有谁能懂?反正肯定不是策划了

30%的兵力智盾,就是至少三分之一个周瑜主技能伤害,当然在郭嘉周瑜面前就是减缓死亡速度喽

理想情况下配个抬棺直接不死战神好吧

放心外服已经实装了

祝大家征服卡包都是19个郭嘉加1个蔡琰

