氪金需知——浅谈天地劫手游的资源投放与定价策略
精华宝藏2021/12/281.1 万浏览攻略指南

01
早在玩天地劫之前,玩了500+天(2000+小时)的梦幻模拟战,自以为对紫龙的资源投放节奏十分上手,能靠着月卡(30+6)的组合收集全图鉴玩到关服。事实上,从李逍遥的联动开始到剑圣火奶卡池,之前攒下来的资源通通耗光....现在全副身家只剩下50抽的资源(成就2270抽)。为此我决定从玄羽/云襄池开始买点礼包充实一下自己的抽卡资源库存。(只能拼一把了吧)

02
所谓资源投放和定价策略,就是策划定好每个月全勤玩家的资源产出,配合现有养成系统的需求量,设计好资源缺口对应的礼包种类及其价格,达到深挖玩家付费的目的。换种说法就是价格歧视,不同玩家对玩一个游戏的价格敏感度不同,有些只能接受免费(哪怕不能悔棋多次),有些可以月卡,有些可以日礼包,有些是皮肤优先,有些是没空全勤打卡直接用钱换养成资源,小部分则是全都要。为了满足不同的群体需求,策划需要定制多个价格档位的增值服务,给各类付费玩家提供相对满意的体验(氪金收益)。
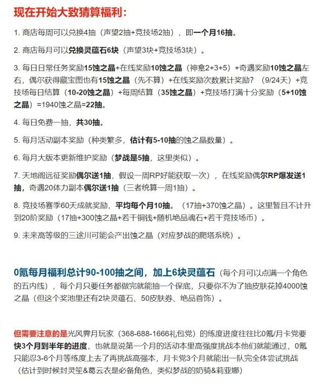
对于0氪和悔棋党而言,每个月全勤的产出大概是100-110抽左右(以前自己写的归纳,大体没差),每日铜钱产出4w左右(满级后)。

自己在刚开服归纳的部分内容
68档位的付费玩家一般这么买:6(悔棋)+25(高额次数)+30(月卡)+6元礼包*2。这里你会发现如果只买一天6元礼包累充仅达到67元,还差1元才有2抽的累充奖励。当然也可以6+68的组合,看你想要纯粹的蚀之晶还是养成材料+2绝饰品+20烤鱼+13抽。
168的奖励实在是扣,但可以这么买:6(悔棋)+25(高额次数)+30(月卡)+68(通关文牒)+40(7天6元礼包)=169元,刚好比168档位多1元。
368档位的付费玩家可以这么买:6(悔棋)+25(高额次数)+30(月卡)+68(通关文牒)+40(7天6元礼包)*3+118(7天18元礼包)+6元礼包=373,如果不买这6元你会发现居然是367,差1元才能获得随机绝饰品的累充奖励。
688档位的付费玩家可以这么买:6(悔棋)+25(高额次数)+30(月卡)+40(7天6元礼包)*4+118(7天18元礼包)*4=693,不买通关文牒刚好溢出5块。买了通关文牒则可以少买一周18元礼包转而买两个30元的神兵材料礼包。
到了1666档位购买则相对自由:在6+30+25+68+40*4+118*4(761)的基础上可以再加648首冲(6480蚀之晶)、198灵韵石补给箱(6块)or 168时轮秘藏(20抽)or 198直升礼包、60或90的神兵材料礼包。这时候刚刚好1667累充可以兑换自己心仪角色的皮肤了
经过比对,688累充档位是氪金性价比最高的一档,每个月下来相当于多110+抽,60w+铜钱,60+条烤鱼,180+超级经验药,2灵韵石,3绝饰品(也可以是1800绿水),当期累充头像框。规划好了个人氪金路线同时也感叹紫龙的定价确实有一手,要么差一点,要么溢出一些,就是没有刚刚好。
03
乍一看好像和梦战都差不多是一个月100抽的产出,为何总觉得资源捉襟见肘呢?逐项看来,是养成系统的数值上调了导致严重的养成资源缺口:
角色升星所需碎片提高。梦战角色升星是50-100-150,天地劫则是60-120-180。虽然列星里有30碎片,只是缩短了养成到4星所需时间,或换个角度来看是升五星的速度一致,但升6星多了一周到两周的时间。
角色五内(职阶)所需资源不一致,天地劫点满五内一条线要11个石头,梦战则只需2个。就产出而言,商店6个+活动2个+祈愿3个才刚好满足一个角色的需求;而梦战每个月商店1个+公会1个+祈愿1个+三途川1个(满足2角色需求)。相当于每个月多花2800钻还少拉满一个角色的五内。
神兵系统(专武)所需海量资源。梦战只需要150手柄(活动副本所得)就可以兑换了,这里的神兵系统不仅要走流程还要海量资源(120卓+150极+270绝+15七仞石+若干星之晶)。个人判断紫龙是想要走隔壁练兵系统的漫长养成线,顺带引导玩家扩充自己的box深度,创造新的养成(氪金)需求,这也是阶段性数值膨胀的体现。
养成端提高需求数值,产出端则收紧关键养成材料的投放,此消彼长,氪金的大头就从抽卡转移到了养成上。
04
对此有什么养成规划?
根据商店每个月兑换2个七仞石的节奏来看,月卡党养成一个完全体角色的周期是3个月。也就是说,3个版本6个角色里你要选好其中一位并全力拉至6星,剩下的力气可以拉2个五星和1个四星。至于祈愿抽到皮肤券就可以溜了,3个灵韵石都不要(30抽的代价换3个石头自己斟酌)。
因为是开服初期,官方的资源投放节奏是相对紧缩的,不排除一周年后角色数量开始泛滥后就逐步放松关键资源的投放(到时候也开放70级了),大前提是自己能玩一年以上(我是没问题的,PCR都18个月了)。
更多相关内容,点赞关注不迷路→→→跳转地址

