首页
排行榜
发现
云游戏
PC 游戏
动态
发布
论坛
TapTap 制造
聚光灯 GameJam
开发者中心
创作者中心
营业执照
|
沪 ICP 备 16012525 号
|
沪网文(2025)0236-071 号
|
增值电信业务经营许可证:沪 B2-20170322 B1-20204119
|
广播电视节目制作经营许可证:(沪)字第04651号
|
内容安全算法 网信算备310112119986605230015号
|
个性化推送算法 网信算备310112119986602230017号
|
TapSight 智能问答助手算法 网信算备310112119986601240015号
易玩(上海)网络科技有限公司
公司地址:上海市静安区灵石路 718 号 B1 北楼
注册地址:上海市闵行区紫星路 588 号 2 幢 2122 室
投诉举报邮箱:kefu@taptap.com
沪公网安备 31010602009551 号
违法信息举报电话:021-60727072 转 3003
网上有害信息举报专区
上海辟谣专栏
下载手机 APP
扫码下载
Android APK 下载
App Store 下载
下载 PC 版
Windows 版下载
Mac 版下载
下载 TapTap
TapTap 手机 APP
扫码下载手机App
Android APK 下载
App Store 下载
TapTap PC 版
Windows 版下载
Mac 版下载
醉流年
关注
醉流年
关注
修改于
2022/04/21
5117 浏览
攻略
冒险日记攻略(持续更新,主要来源于官方二群及各位群友)
合成公式及历史更新日志及合成图鉴
隐藏种族汇总文字版
https://www.taptap.com/moment/256107856707715676
隐藏职业汇总文字版
https://www.taptap.com/topic/20389965
合成公式文字版
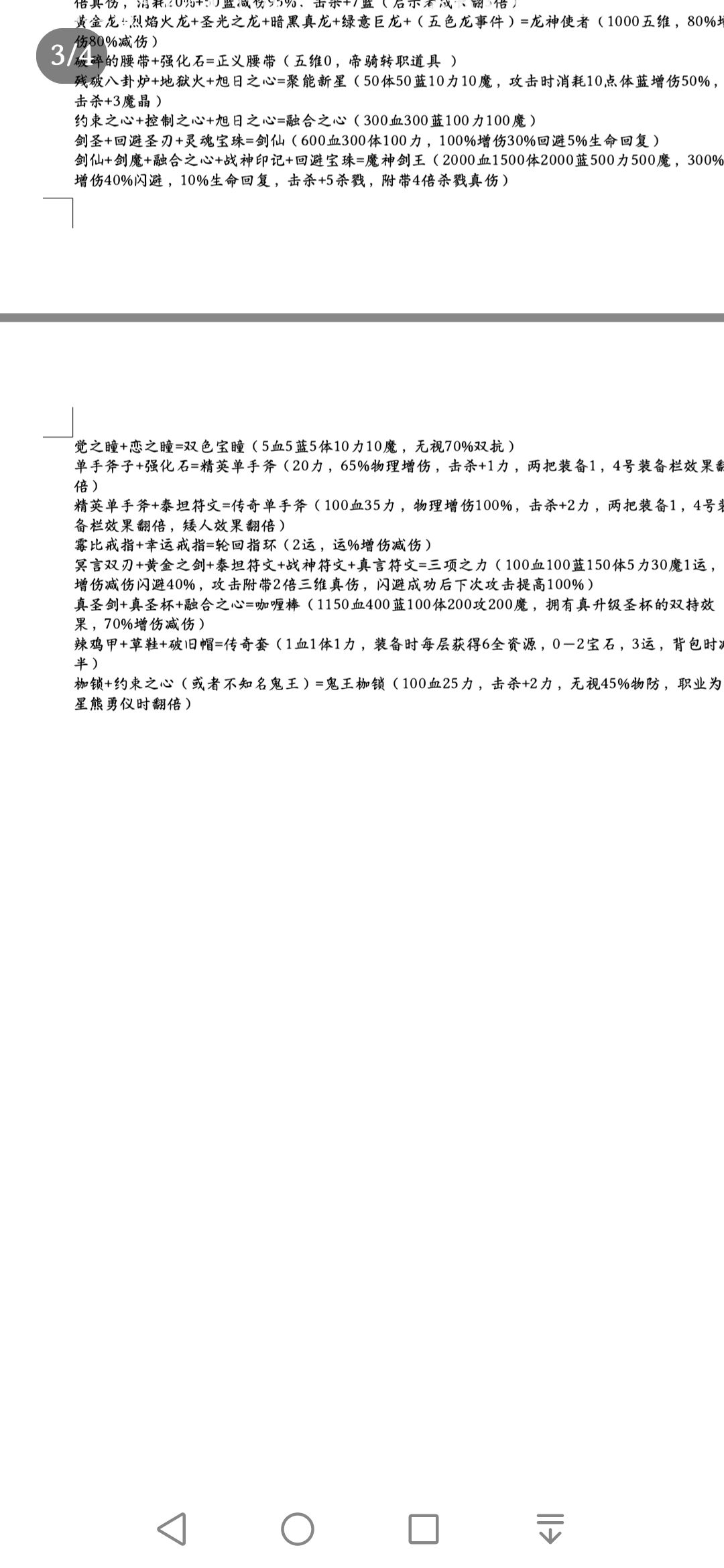
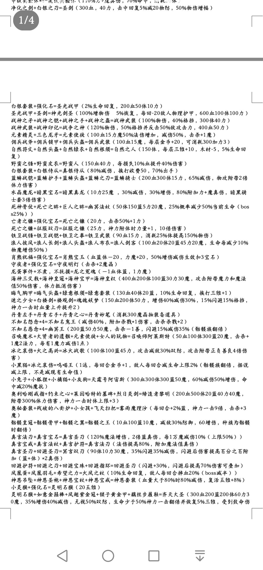
https://www.taptap.com/topic/20390409
输入口令(随版本变化不定时更新)来源
https://www.taptap.com/topic/20414588?share_id=daedeee1c59f&utm_medium=share&utm_source=copylink
(关闭回复是因为有被某些小丑恶心到,望谅解)
46
18
9