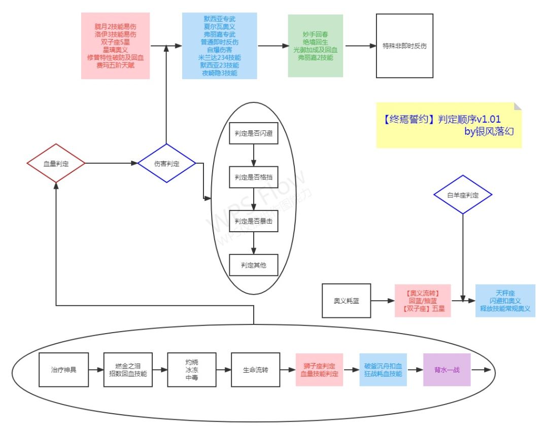
[终焉誓约大型攻略]伤害公式、伤害类型、判定顺序、各玩法技巧及简易攻略、培养思路、部分战斗机制、部分文案修正等v0.91
修改于2022/04/052867 浏览攻略专区
想了想,还是花了一点时间整理了一下把此文发出来,毕竟不发花这么多时间也怪浪费的。
基本上这个游戏所有的内容都在这里了。笔者后续会半退游,基本不会再更新了。
本攻略共83面,篇幅过大所以做成了pdf版(中间的一部分攻略。如白羊座等已单独做成了攻略,节省了大量篇幅),请玩家自行下载:
2022.03.29:更新并修复了一些bug,已在开头部分标注。目录忘记更新了,可能相差2页。
2022.04.04:自从编队系统之后,千夜人鱼在梦魇单人上场不在享受对应阵位buff加成,具体情况未知。
并且在创世命运等环境可能会遇到阵位buff失效的bug。








