首页
排行榜
发现
云游戏
PC 游戏
动态
发布
论坛
TapTap 制造
聚光灯 GameJam
开发者中心
创作者中心
下载手机 APP
扫码下载
Android APK 下载
版本:v
App Store 下载
版本:v
下载 PC 版
Windows 版下载
版本:v
下载 TapTap
TapTap 手机 APP
扫码下载手机App
Android APK 下载
版本:v
App Store 下载
版本:v
TapTap PC 版
Windows 客户端下载
版本:v
老庄吟
关注
老庄吟
关注
问道成就达成攻略大全
修改于
2023/05/30
3.1 万浏览
仙途攻略
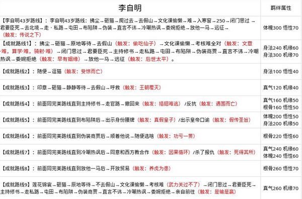
一、李自明
二、凡人
修仙
三、西游前传
四、琼英
五、封神英杰
原帖
https://shouyou.3dmgame.com/gl/244532.html
猜你想搜
无极仙途 问道成就攻略
147
699
11