首页
排行榜
发现
动态
云游戏
PC 游戏
论坛
创作者中心
开发者中心
TapTap 制造
聚光灯 GameJam
发布
下载手机 APP
扫码下载
Android APK 下载
版本:v
App Store 下载
版本:v
下载 PC 版
Windows 版下载
版本:v
下载 TapTap
TapTap 手机 APP
扫码下载手机App
Android APK 下载
版本:v
App Store 下载
版本:v
TapTap PC 版
Windows 客户端下载
版本:v
雷云知
关注
雷云知
关注
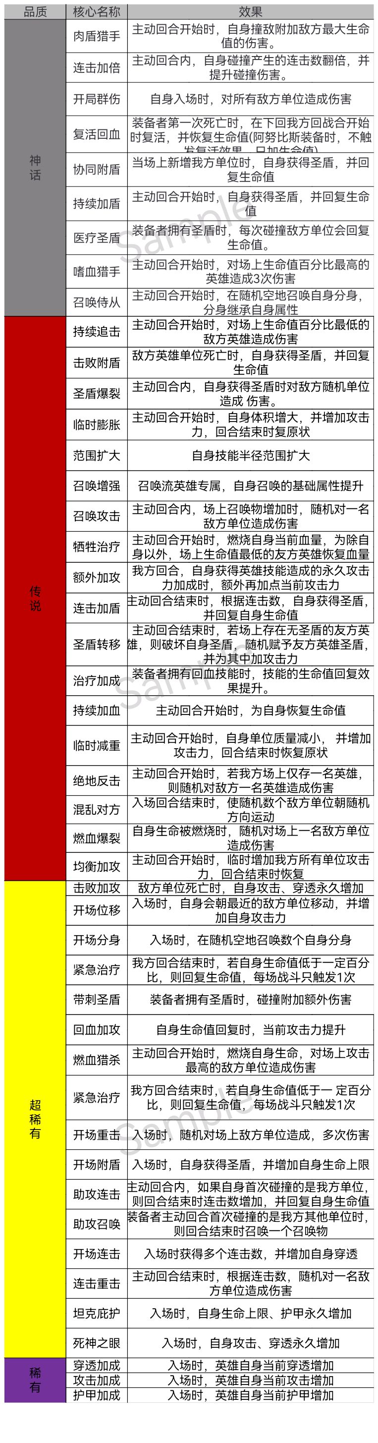
【方舟共建】核心一览(非全)
精华
修改于
2022/07/24
7532 浏览
游戏攻略
想问啊,这个角色应该佩戴什么?看到的话,会的话应该会回复。毕竟我也不是什么大佬?我才400k战斗力零氪平民。
46
58
40