首页
排行榜
发现
云游戏
PC 游戏
动态
发布
论坛
TapTap 制造
聚光灯 GameJam
开发者中心
创作者中心
下载手机 APP
扫码下载
Android APK 下载
版本:v
App Store 下载
版本:v
下载 PC 版
Windows 版下载
版本:v
下载 TapTap
TapTap 手机 APP
扫码下载手机App
Android APK 下载
版本:v
App Store 下载
版本:v
TapTap PC 版
Windows 客户端下载
版本:v
四岁
关注
四岁
关注
平民纯风
精华
修改于
2023/05/30
2.6 万浏览
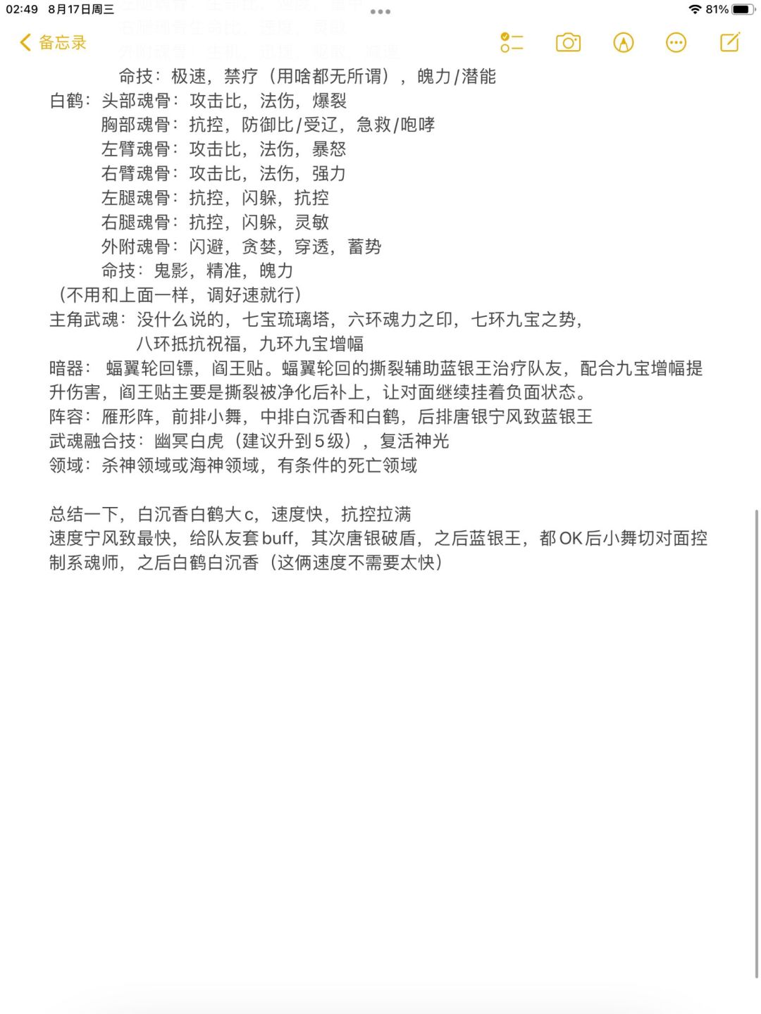
冒险攻略
我不敢说我的这个方案是最强的,但一定是适合平民玩家的,有兴趣的可以康康。
有一个点就是后期不要太追求暴击率,因为根本不缺,后期俩c只要不是瞎玩,PVP中前几回合c位暴击率都能过100%,我算了一下,香香基础暴击一般在80%左右,然后算上各种增幅,第二回合技能可以有137%暴击率,普攻152%暴击率,这是正常的,有些人单基础暴击就叠到100%左右,那是有点多余了,所以在攻击和暴击伤害上下点功夫就行。
大体是这样,前期就玩33,222就好,后期转纯风或别的
193
240
41