近卫分队棘刺开局的萌新集成战略攻略(以及一些心得)
精华修改于2022/09/253268 浏览攻略
ps:2022.9.19更新大锁喉舌萨卡兹的渴求等内容(此前多次更新但未有记录)
1、前言(附棘刺带队视频)
2、各关卡详解
3、集成战略干员推荐
4、棘刺灾厄的尝试(酒神的印记)
5、一些通关心得
肉鸽(集成战略)这个模式上了有一段时间了(指古堡已经不再更新),热衷于肉鸽的本萌新很快就打满了,并且甚至还有了自己的一点心得,这次打算臭不要脸的跟大家分享(bushi),里面的关卡详解大致上是按层分的,比较难的图在后面一些的位置,因为内容较多也比较详细,所以难免看起来会有些累(有上课写作业累吗)自己的一些心得和干员推荐我也放到最后说了。有人会觉得肉鸽很吃练度,相对保全肉鸽可友好太多了,一般棘刺精二开局哪怕带三星堆到第三层是无大碍的,就算是没医疗的情况下。如果还觉得难,可以选择薄纱古堡观光,玩得舒服些,可以解锁结局。
主要还是给那些觉得肉鸽难打或者初来乍到的伙伴们看看的,大佬完全不必参考,只针对正式调查的情况(图里面我都是玩深入调查的,打起来简单方便速度够快好取材,大家根据实际情况来打,第三层及以后的紧急关卡真的要量力而行)
![[嗒啦啦2_DOGE]](https://img-tc.tapimg.com/market/images/511fd03a9588081e92eb7cd01b126b90.png)
不要认为肉鸽一定就需要很高的练度,下面我就拿棘刺作为核心,未招募其他六星干员,打到了最后一层(省流:没过,但是也杀到六十多个敌人了,随便补点强力阵容可能就过了),甚至冲着紧急作战去的,大家也可以看得出来在三层以后光靠棘刺比较艰难,但还是不算太难。所以,你还在为打不过肉鸽而担心吗?(36分钟到45分钟时在点夜宵但是当时还在录懒得剪了……)
![[嗒啦啦2_DOGE]](https://img-tc.tapimg.com/market/images/511fd03a9588081e92eb7cd01b126b90.png)
图内数据摘自Wiki,只选取了高难敌人和关卡的一些图片,关键在于了解敌人的数据而非数量,有一些描述可能产生误解,例如雕塑与石像中石像只会出现两次。
本次的主角是四大基石之一,极境的好兄弟肉鸽幻神——棘刺。凭借一手对空对地的至高白嫖之术在前期就是一个战神,单人就有了极强的作战能力,后期拿到收藏品凭借攻击距离也是四大基石里收益最高的那个。(玩具金杯骑士票,我的攻速你知道)
意外
对棘刺没有难度,按图摆就可以,紧急挑战棘刺攻击范围要朝下,敌人连你一块钱都拿不到。求稳在棘刺右边加个阻挡,右边奶妈奶住两人,一般情况棘刺一人即可通关。往右一格可抓鸭子和熊,且不影响通关。

礼炮小队
没什么难度,紧急的可能需要一个奶妈,开局摆好棘刺,要守住炮兵前的钱可以放一个剑圣堵门单守一路,如果钱源石锭在棘刺那里建议别要了,等小兵拿了源石锭就把棘刺放下,自爆虫可以考虑拿狙白嫖一边的。

死斗
决斗位完全是棘刺的完美位置,如果歌姬也在右边可以全部解决高危敌人。另一种可以考虑图示打法,后一格更稳,无伤大雅。相应补好干员就好。

先来后到
如果只有棘刺只能守门了(临时先锋位置朝左),最好有其他法师磨闪盾,简单的不算难,紧急的多一个挡二哥,整体怪都会更硬,不是很好打,暖完机的90专三棘刺(无攻击潜)吃满幕后1793的攻击力都打的费劲,最好带个奶。

与虫为伴
没难度,摆完至高之术挂机,紧急都一样。亲测紧急棘刺也能单人。其他干员都不用上。

落魄骑士
最大难点就是那个锈铜斧头哥,等解决完对方术士马上下术师在蓝门守或者直接白嫖,有能力可以下他那一格单切,棘刺考虑放个医疗奶一下,紧急建议别碰,绝大多数情况在那个时候你都还无法对付隐匿的锈铜。棘刺在图里往左放可能更稳,按图放可以抓鸭子和熊。

分赃不均
同样没什么难度,可以考虑棘刺暖好机后在左边右边加阻挡,开局法师可以在走的时候下工具人卡一下位置,或者狙击击杀第一个棘刺白嫖不到的,之后的法师都能被棘刺白嫖。

驯兽小屋
对棘刺来说很简单,摆到可以白嫖爪哥或斧头哥的位置,不行就尽量在至高之术能覆盖到的范围内(不要在祭坛会影响到的位置)

压轴登场
轻松解决,费好马上下棘刺,这个位置紧急可以打两个传令兵,在暖好机之前,第一波幽灵来可能需要地面阻挡拦住怪让棘刺输出幽灵或者高台帮助输出,暖好机之后幽灵组长都无法走出四格。紧急可能漏幽灵组长,甲高血量也高了,可以尽量快些清理小兵让棘刺有更多输出时间用在幽灵上,然后顾好另外一个门就好。

巡逻队
单挑哥是个难点,如果没有医疗不建议像图示摆法一样,而是在下面离红门四格位置摆棘刺朝左,这样在至高之术的时候也可以攻击到上面的单挑哥或者黄刀。单挑哥推荐法伤打,防御是比较高的。他在被阻挡的时候是不受其他伤害的。黄刀在里面增强了特性,残血杀伤力更强。


酒商运输队
普通的不算难,紧急的比较难,开局下完棘刺尽量下人清理较远的自爆虫,棘刺开局有漏隐匿怪的风险可以下人阻挡卡一下。高台最好是有奶妈奶住棘刺等地面干员。正式调查我在没奶妈的情况下满配斑点放棘刺前面开技能是可以奶住自己保住棘刺到击杀大鲍勃的。

正义
是比较阴间的关卡,有和没有棘刺就是两个难度,最好就按图摆棘刺,不然平民(哪门子平民,就是刁民,最后一个还兜来兜去)很容易挂,尤其紧急,出门被打两下就半血了,紧急几乎得堵门。后面看人数在65以上就会有空降兵,可以单切或者一个工具人加一个远程输出提前等候。


首演
重点就是歌伶和看客,开局棘刺先锋,棘刺可以往右放一格保守点,第一次至高之术可以考虑在歌伶来的时候开启然后摆下奶妈棘刺前面有盾可以放,要保证棘刺在第二只歌伶来之前暖完机。歌伶可以选择单切。


感化
歌伶依然是难点之一,选择狙击白嫖或单切最好,没医疗会很有难度,以及最好在拳击手解放前解决,不然会相当麻烦。
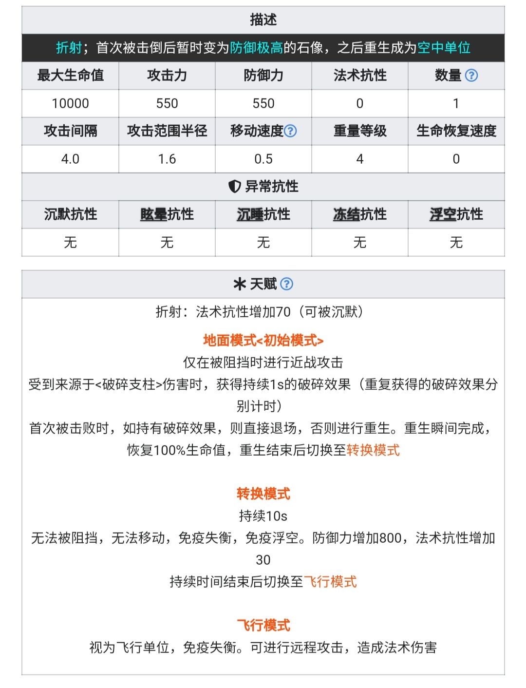
雕塑与石像
难点自然是石像,棘刺暖机好前不要击杀石像,不然飞起来直接冲家时很可能无法击杀。紧急的不好打,深池兵都清的十分费劲,一般都会寄。当然,你会运用石柱会减轻不少难度,就两个石像,而且也只有两根石柱。


从众效应
对棘刺来讲同样是发挥优势的一张图,暖好机他基本管四路(除大盾),补足高台输出在另一侧,以及在要漏怪的时候准备地面阻挡。

似曾相识
威胁最大的其实是开局的红魔剑士,先下左路先锋不要惊动这两个,等医疗干员下场后在中间两格随意一格摆上棘刺(够地面阻挡和费用后可以考虑撤先锋放棘刺,在右边一样可以,但后面w需要放个人把她挤到棘刺攻击范围内)



斗兽笼
需要处理四个蓝门的枪兵和(优先处理)炮兵,不行就让他漏吧,先放棘刺,剩下的就是布置高台加地面阻挡了。


自缚
说实话前期来讲算是相对较难的关卡但是有棘刺在难度降低了不少,难点是传奇重犯,有术师会好些,开局上面先放地面阻挡然后下棘刺在这个图示位置,不能是上面,因为他要解决最棘手的传奇重犯。难点不多,那难度在哪里呢,这只是第二层的关卡,你的阵容是很难有图里面那么好的,这里除了安塞尔阿米娅和棘刺都是临时招募(正式调查),我记得在萌新的时候确实能撞不少临时招募,但是一般不能指望运气有那么好。打到这里的前提是,你前面的结局都通关过了,这个时候估计你也摸清了很多关卡的套路。


烟花秀
开幕雷击,但是冷静下来后其实不如想象中难打,下快活或者用不太上的先下来棘刺前一格骗四炮(有抬手动作就能撤回了)下棘刺暖机,期间可能漏第一架暴鸽,暴鸽的炸弹可以考虑骗,不骗也可以,棘刺扛得住,干员布置不要太密集,避免鼠王输出的时候奶不过来,记得还要清理后面两个火箭筒,在23时看到有红线注意要提前放地面干员骗后来的火箭筒和暴鸽,时间比较紧可以不撤了,这里就是压力最大的一波了。鼠王有条件还是拿法伤打,这里棘刺也体现了他手长的优势,而且普攻附带法伤只要刮的够久依然能够破盾。




步步紧逼
正义的另一个版本,但说实话感觉……不如正义,原因就在于这已经是第四层的关卡了,大锤整一局也就三个,初始费用给的算多,足足40点。小兵难度偏高,最麻烦的是下面的大锤哥会眩晕物抗高,但是法抗低,不算难针对。法术无人机的位置会变化,假如在后面可以考虑起码清掉一架,可以减轻医疗压力,如果处理不了就等它飞到前面。是的你没有听错,初始在蓝门的飞机是会飞到前面给你打的。
共舞
说实话算后面的简单关了,到这个时候起码干员也多些。歌伶可以奶配高攻物理干员例如玫剑圣孑哥那种去打,看客罚站时间比较久,可以拿法师击杀,缺强力对空就这样摆棘刺,可以顺带清理一侧的看客。这样就算了,怪还少,这还不打打什么呢?

永无尽头
全是卡其脱离太,尽量避免,萌新地面阻挡组长基本一戳一个,推荐有充足控制和地面阻挡(最好是很硬的盾)来打,快活够多也可以。这个就不贴图了,利用好眩晕柱,基本上你只能守门。下面可以看到棘刺被普通冲刺手一下就捅了两千多,红组长没生命加成就是一戳一个棘刺。对于萌新来说那真是无能为力的,你甚至都没有重装挡得住这些卡其脱离太,而在卡其脱离太冲脸前击杀掉同样也是非常难的。泥岩在这关倒是大显神通。




荒唐把戏
棘刺和奶量充足的医疗可以在下面输出。紧急建议就真的别碰了……隐匿的超级卡其脱离太……有王庭誓约当我没说,有这藏品见到萨卡兹就打就完事了。

阴云笼罩
自爆虫和特战术师是最大的威胁,而且医疗需求大,上下路会不时地出怪需要注意。棘刺这个站位比较吃医疗,可以右放一格但其实变化不大,目的是支援另一路,如果另一路输出足够,棘刺就朝左就行,站位可以远一点,特战术士还是有点压力的,可能还不小。



红雾弥漫
和阴云笼罩类似机制,可能觉得是前者plus,但其实各有各难度,这里是另外两路不好单切,因为特工组长的存在下一般单切干员是拦不住的,但是除此之外这关难吗,那个boss其实很弱,保证医疗不死都可以被棘刺吊打。真正的问题在于医疗,从图里面看到了,一个医疗一般是不能奶住这么多人的。可是阴云笼罩也有毒雾,我们还会更先遇到,到底哪个难些,真不好说。



雪山上的来客
本身不算难,挡四哥看位置考虑开局白嫖一些伤害,棘刺有不少好位置,中路或者门前够的着中路的地方白嫖完全可惜,但是高台不是很好找位置,尽量避免在冰冻状态被斧头哥近身,紧急的话中路就不适合棘刺了,寒冷减攻速输出会大打折扣。





彻骨冰寒
地面部署位紧张医疗又难救得到地面阻挡,开局0费就有怪冲家,寒冷带来的低攻速让地面很难清理接踵而至的小兵和狗,所以还是跑路吧。在这一关里,棘刺既可以说很好发挥但又有很大限制,一方面对地对空加长射程让他成为地面最佳输出干员,而且不需要面对冰刀哥的贴脸,但在暖机完成前甚至之后都会被寒冷状态减益从而很难持续有着原本优秀的清杂能力。这个更多是高台的考验,而这就比较麻烦了,留给高台的位置不多而且怪冲家的路程也很短,很考验输出能力,是比较难的关卡。
此外最好有人去骗一下虚幻的冷冻弹,开局没有沉默藏品不要先杀冰爆虫。


惊喜工厂
棘刺有两个位置,需要医疗支援,位置就是一堆小惊喜下方攻击方向朝上,考验高台输出更多,难点其实是看客,对法伤需求较多。左边注意一下隐匿狙。
鲍勃酒品
这关也是让萌新甚至黄金大队的老玩家都能感觉到棘刺对空能力的强大,狙击办不到的就交给棘刺,暖完机基本就不用管了,甚至医疗都不需要,就把注意力转移到拳手身上就好,担心漏飞机可以考虑在最上面一格加狙击朝下,下面一格放医疗奶住棘刺,群狙的话可以在拳手那边的高台就能白嫖飞机。

无人机起降库
同样有棘刺的专属宝座,摆上其他高台和医疗,基本就很难漏了,但是后面有一次高压是可能会漏的。

远方来客
远方来爹的名号传的很响,不要相信火球哥那个攻击力的面板,特别是“不攻击”。这关有专三拉人特种会轻松不少,但说实在的,哪怕是一些老玩家都没有专三拉人特种,更不必说萌新,因此棘刺又得负责输出火球哥了,这个位置相当巧妙,在火球哥罚站的时候刚好炸不到棘刺。暖机好前棘刺是无法独自解决第一只火球哥的,需要其他输出帮忙,然而高台限制也相当多,还得兼顾下路,建议能躲还是躲吧,紧急的基本可以考虑打道回府了,看到了我只能说孩子快跑……(你看到这只紧急精英火球哥有掉血皮吗,这还是深入调查地面推进还有个加25%物伤的藏品,喜欢我贴脸一下接近三千血的爹吗)两千攻都感觉在刮痧,我已经不能想象弯刀加臆想的火球哥是什么神仙了。
温馨提示,肉鸽里的火球哥专门还加强了,日常里认识火球哥的也知道这玩意多恶心。下面贴图对比。



仪式之夜
难点是开局积怨者,最好摆好阵型再打,然后再一只一只处理,在四十个(包括在场敌人)敌人后萨卡兹术师在两边红门要登场,可以提前放工具人骗捆绑,这关难度还是有的,但是打不过可以直接放那几只积怨者再下棘刺。


危机四伏
高台生存是个问题,对输出控制地面阻挡都有需求,挡三哥和幽灵成群结队出动很容易漏。
紧急作战的挡三哥和幽灵组长很肉,量力而行。

隔岸观火
开幕雷击,而且没真银斩真的不好快速处理那几个蓝门号令兵,不解决号令兵整关都会变难些,左边歌伶右边刀哥或者锤哥,还会来那些在号令兵在场情况下打二的弩兵,医疗也难站得住,但如果和彻骨冰寒那些比的话,起码这关你能漏的怪也没多少。整体确实对练度和阵容都比较考验,每一边都不太好打。
红刀哥和红锤踩源石地板输出相当高。

观察
真的正式调查打到这里了起码也算在肉鸽里面不是萌新了,假如你在一般的深入调查碰到了还是尽量不碰,因为确实很难,棘刺也就那个位置了,但是开局就看客歌伶挡四哥,懂的都懂,只能自求多福了,尽早爆费然后下地面阻挡守门布置好防线吧,说实话挡四哥范围伤害和歌姬看客冲脸真的恶心,还是神经损伤……没元素奶可能有些难顶。

悦耳杀机
这关可以说是萌新体验最差的一关。我曾经的噩梦,没医疗也还是。棘刺这次就很好的完成了他基石的职责,一人守住右路,但压力会不小,可以下工具人骗一下挡一下直至暖机结束,boss基本都不考虑了,攻速快攻击力不低防御高法抗也高,单切很困难,萌新基本靠打年糕,放一个盾加两个奶,放上最强的输出集火尽快解决,最好有法伤,800的甲多数狙击会抛光,有高练的山可以考虑开局单挑,配个奶可以稳吃,没医疗就看脸了。凯尔希的话m3控制在真伤一套秒的血量开技能可以轻松解决。我精一80澄闪加精一10级史都华德和斑点打了两轮年糕(再部署两次)才击杀漂泊颂偶,有奶的话倒是不必担心了。然而对萌新来说,医疗练度不高的话甚至医疗都奶不住自己,我一开始最无语的就是这关,没医疗基本可以退了。下面就给大家看一下没医疗的下场,有加生命值藏品所以下面的棘刺很轻松的挺到了最后,上面尝试打年糕,后来法伤兵出来拜松顶不住了(实际上换角峰输出也不足以撑到击杀boss),结局很戏剧,因为有“敏感的”幻觉,它进门扣除五点生命值,而假如没有这个幻觉我是丝血幸存……颂偶你就是歌姬吧!



开门请当心
臭名昭著的无马巨像,开局会有两个位置,然后棘刺也会有不同的位置,如果是左下角棘刺放图示的原位置往下三格。当心医疗干员不要被晕了,基本上它周围没抵抗的话会有两名干员几乎是一直处在晕眩状态了,纯纯恶心人,假如你有个精二老鲤且费用充足,那这一关就是你来恶心石头人了,然而一般都不太现实(有精二老鲤且选择招募),起码保证医疗干员别被晕眩,石头人扣除生命并不多,但是它的晕眩让你容易漏其他怪……下图的棘刺该再靠右一格。




飞天大盗
算最好打的boss关了,棘刺有两个位置,但不推荐图示位置,最好是瑕光位置朝左,可以有效输出boss和飞机。那个位置是缺少对空的前提下。太空人被阻挡后会起飞一段时间大概三四格这样子再落下,这个技能是有cd的,落地的一段时间是可以阻挡一段时间的。boss真的非常弱,打棘刺可以说是刮痧,他攻击力就500,而九十级正式调查吃满幕后的棘刺519的防御力比他攻击还高。这个boss又菜又爱兜圈,是不是让你想起了谁doge(这个奶盾和赤冬的组合不必在意)


寒渊惜别
难点在于自爆虫和冰刀哥同时来袭,以及狂暴后的boss,尽量留近战的那位,因为远程狂暴了不好对付,近战是可以远程白嫖的,按图示摆放,棘刺可以两边白嫖,上路有条件最好是拉普兰德,可以沉默源石虫冰爆。开局一般是先放先锋然后放棘刺,棘刺那个位置也相当巧妙(朝右)。注意上路地面阻挡在冰刀哥来之前放下,但是不能阻拦boss。下面我这里的情况比较特殊,没有先锋,其他费用偏高就用的是深海色开局。还有一张图就是利用下面近战boss的罚站时间尽可能的先输出一下,避免他到上面的时候冲击我方阵线,可以达到快速击杀的效果。



恐怖传说
说实话保安(boss)需要叠攻速才恐怖,放个硬点的盾保安都打不过,而且也不是很硬,在保安离开前放盾下奶去打年糕就可以了,如果不行就考虑放生几个先,等保安离开上路范围把棘刺放在上面对着红门四格位置就好。
覆水难收
傀影大家是有不同的棘刺站位的,我个人偏向激进点,按图这样摆,因为大量歌伶很容易搞崩阵线,傀影一般也不是棘刺一个人能输出的,但是这样放其实输出时间也相当多了,绕完一圈傀影会在上方逗留一会,需要注意假如你有需要阻挡输出的地面干员首先得提前骗掉傀影的闪现,阻挡期间傀影是无法闪避的血,最好把范围法伤也顺便骗了。高台在傀影和影子在附近的情况下很难存活,起码两千血以上或者有元素奶,否则高台还是赶紧撤离等再部署。没有藏品最好有狙击在右侧歌伶摸不着的地方辅助输出,不然棘刺既要面对正面地方,兼顾不了歌伶。
值得一提的是,这一关的重装百夫长攻击很高。



乌萨斯的渴求
紧急堪比boss关。个人认为比萨卡兹那关更恐怖。
开幕雷击,非常考验阵容能力,闪盾搭配飞天马桶也是很噩梦的搭配,开局正中间下方先让先锋落脚,最好是挡二先锋,医疗准备好,棘刺图示位置摆好,然后尽快在棘刺面前布置重装或者能抗能打的干员避免炮火溅射击倒高台医疗,这里我是考虑了在图示位置使用真银斩清理另外两架飞天马桶。有小羊可以火山打几轮。说是乌萨斯的渴求,但是又有红锤又有卡其脱离太还有挡四哥,真的不要太ex我rua牛(恼)


再启新篇
剧作家真的相当恶心,恕我直言,正式调查打到这里已经不是萌新了,首先你就得闯过前面相当于boss关的乌萨斯或萨卡兹的关卡,藏品够好加上合适的干员才能打,全图攻击法伤,debuff减攻速持续扣血,还有攻击范围十字法伤,(注意站位避免过于密集,部署站位要计划好,扛伤干员旁边十字最好不要有干员)不可以阻挡,50血以下狂暴,护甲变为2000,法抗提升至90,技能期间撤退干员或者干员被击倒干员所在地面或高台永远无法部署,而且剧作家死后,对干员的持续法伤和减攻速的debuff仍然存在。看到这里萌新就很难绷了,这是我能打的boss吗?有人可能觉得剧作家不如大锁难打,这得看阵容,多数时候我认为剧作家更难对付,剧作家那里的怪物质量更高,冬灵血巫成群结队,还有另一边的挡四哥,还有源石畸变体三s面板,对医疗的需求更大,大锁拿到遗书起码难度会小很多,但是剧作家你没办法,那怕加了法抗,干员仍如纸片,有圣域夜莺会使难度低上不少,“圣域之下无法伤”,确实不是一句空话。我需要拿出深入调查里面打的图片来佐证一下,对付剧作家到底有多难。这里棘刺主要是清杂,然而这些家伙虽然数量多,然而相当一部分已经不是杂兵了,能守住就是胜利,不要让高台医疗被炸死。看到以下的藏品了吗,人均都有20法抗兜底,吽一下应该两三千,然而剧作家控血出现了意外,下蒂蒂单切撤回把叔叔下了结果反伤把boss反狂暴了……虽然站位也存在一些问题,但是这个藏品和配置还是远远不够。结果全军覆没,最后还是选择切完boss再重新布置阵线才勉强通过。








高普尼克之拳
就是第四层遇到鸭爵的时候,一般棘刺守门,有其他能卡住熊的可以考虑图示站位,值得一提的是,这一关熊的一击线达到了四千(满配泡泡一拳丝血),不仅仅得重装够硬,医疗也得够劲,点进来之前先想想有没有本事直面这只熊。萌新的话,真的会知道了难度还去选吗?


棘刺灾厄开局尝试
分别是与虫为伴、先来后到、从众效应
前两层其实还好,但先来后到的闪盾已经开始真正刮痧了,从众效应就非常直观了,本来一下一个的小兵需要两下,这难度就上去了很多,后面的基本不用测了,灾厄抬了敌方攻击防御血量,但是法抗不会变高,这算是肉鸽里术士的小小优势,棘刺仍然还是基石,但缺乏藏品的情况下比较乏力,但表现依然很好。



棘刺并不是特别强力的c,缺乏爆发能力,但是在肉鸽里面他毫无疑问是够强的多面手,前两层的紧急挑战可以看情况打,后面的就很多要看阵容决定打不打了,如果不喜欢用棘刺,小羊、水陈、澄闪、异客、令等等都是可以开局的,水陈和异客前期很难下场会卡费。地图假如比平常的敌人显示多一个那就是有鸭子和熊了,自己可以留个心眼做下准备和站位调整。前期第一二层尽量不要避战,战斗带来的收益通常高于不期而遇和幕间余兴。
最后说一下,顺便强调有些图是深入调查的,但是我也特意去打了正式调查看了下棘刺是否还是能做到,所以结果还是准确的,这里还有些关卡或者图片没给出来,还需要完善,遇到一些幻觉和debuff不要慌,要懂得随机应变,在肉鸽里面尤其要注重部署顺序,也要适当的去骗一些攻击去让其他干员输出或者生存下来。
对萌新来说肉鸽三星是肯定要练的,三星最强战神克洛丝无疑,吃的藏品很多,玫剑圣,史都华德,斑点,芬,安塞尔,月见夜,卡缇等都最好练一练,尤其是斑点,没有医疗的时候他会发挥意向不到的作用。对于萌新来说一般也很少去招四星,或者说招了也难以影响大局,当然四星有练度还是可以招募的。希望对萌新来说反而会是肉鸽里最没用的,如果三星干员练度不够的可以招肉鸽三星临时招募,也比没练的四星好,这个时候最爽的莫过于幕间余兴的捡垃圾环节了(鼠鼠我的超人),几十点希望可以拿相当多东西,也是幕间余兴里最有回报的一个,其他的真的坑死人不偿命,也不太建议大家去赌。假如你有可以选择的且有练度的干员,优先选决战技,因为一般的怪棘刺完全能应付。
对萌新来讲最好的收藏品其实不是什么金酒之杯,刀舞或者什么,很多时候是影子,萌新并没有很多的阵容可以选择,而影子提供了相当多的选择,但是要注意,如果你在很后面,例如快打boss的时候才遇到,那你得选白英花或者刀舞了,选刀舞就注意无足轻重的干员就别编入队了。不幸的是,多数时候拿到影子的时候,其实你已经在第四第五层了,后面就比较看运气看拿什么干员了。我自己没练度打的时候都是三星堆加一个棘刺,实在没人选才把自己的六星干员选了。
下面是一些肉鸽里面比较值得选的六星推荐(四星五星也有战神但暂且不提)
先锋:
六星不作推荐,肉鸽里先锋比较依靠藏品,除个别关卡急需费用的以外都不推荐选取,没藏品还不如选四星五星,甚至三星的芬和香草
近卫:
银灰(进可大范围反隐打六决战技,退可猛男生存法则毒雾图坚持做自己)
史尔特尔(黄昏决战技一直是舟里面顶尖的,纯粹的强大)
玛恩纳(新晋战神,又一个顶尖决战技,但不建议开始选因为阻挡零,后面干员齐全无疑是有着相当高的优先度)
百炼嘉维尔(虐菜但不仅虐菜的群位,二技能打火球哥有奇效,在有些关卡同样,是前期就能选择的干员,和棘刺一样可以轻松开局,后期也不疲软)
山(2技能基石简单省心,3技能教危机四伏幽灵组长做人)
帕拉斯(开锁之王,有强力击藏品一击线非常高)
耀骑士临光(1技能开锁盾后输出,2技能单切顶点之一,3技能决战)
陈(凭借模组藏品有不错表现)
艾丽妮(可以搭配陈和藏品,表现优异)
重装:
泥岩(虐菜2技能,高难3技能范围控制加高输出,2技能吃强力击藏品和受击回技力藏品)
号角(重装大c,输出很高,不能对空的地面群狙)
赛雷娅(技力拐加医疗,钙质化控场加拐法伤)
狙击:
空弦(本身肉鸽就是她最大的就业空间之一,靠着独特的兰登体系和藏品加成有不错表现)
假日威龙陈(红蓝双神之一,纯粹的强大)
鸿雪(对单的极致输出,模组无视正前方的含金量)
菲亚梅塔(兰登战术大c,爆发高)
术师:
艾雅法拉(术师扛把子,肉鸽还是排面,精一可用)
澄闪(肉鸽战神之一,吃拐率高的原因且全图索敌,靠着藏品甚至一人通关)
异客(模组增强后神在肉鸽取回了他的一部分力量,但关键是拿到神之手)
卡涅利安(吃藏品,回转快攻速快的话真群攻很强力)
医疗:
凯尔希(m3本身足够强大,如果可以最好拿个文明的存续,让对手感受真伤的恐怖)
夜莺(对法抗的需求会多些,圣域之下无法伤,大锁剧作家专攻)
流明(不是特别推荐但没有元素奶可以考虑解控和抵抗的需求)
辅助:
令(solo赛冠军,操作决定上限,面板极高的大小龙,大多数图一人成军可以稳过前面关卡)
铃兰(强力脆弱拐,攻速快可2技能控场,3技能发挥稳定)
灵知(凭借攻速藏品甚至可以永冻,同样是强力脆弱拐,自身输出也不差)
浊心斯卡蒂(强力拐加半医疗,3技能真伤)
特种:
有藏品全部都好用,一般无特殊藏品的情况下可以建议选的是老鲤和3级模组归溟幽灵鲨,水月肉鸽强度也不低。
在水月的新肉鸽出来前先发出来,可能有些佬打完了,但是我准备了那么久不发出来感觉对不起自己还是发了出来😂大家觉得有用就OK,这里也还得提一嘴,棘刺在后面的关卡很难说就是输出核心,但是作为基石绝对够强,而且前面基本是有棘刺可以无忧,对于阵容里面实在没人能上场的萌新来说,棘刺更加是抗压和输出兼有的救星。你不一定要选择近卫分队开局,指挥分队对萌新也是很好的一个选择,近卫分队开局的话,最好你也有银灰42之类的干员可以选择。只不过,肉鸽的随机发牌,可能有时候到了第三层你都不一定拿到近卫招募券。还有就是推荐那个随心所欲刷一下任意一个临时四星加近卫券出来,体验也会好些,目前暂时说那么多,之后还会补充的。
![[嗒啦啦4_好耶]](https://img-tc.tapimg.com/market/images/d378b7a8f38cae2d3dfb6170d918238b.gif)



