对于无冕特性调整,我有话说~
2020/07/292154 浏览综合
本篇文章有点长,各位看完会有所认知,请帮忙点赞转发~🙏🙏🙏
对于今天29号官方的一波无冕特性的增强,我们来分析一波,仅个人的一些见解,欢迎各位有任何想法可以下方讨论~
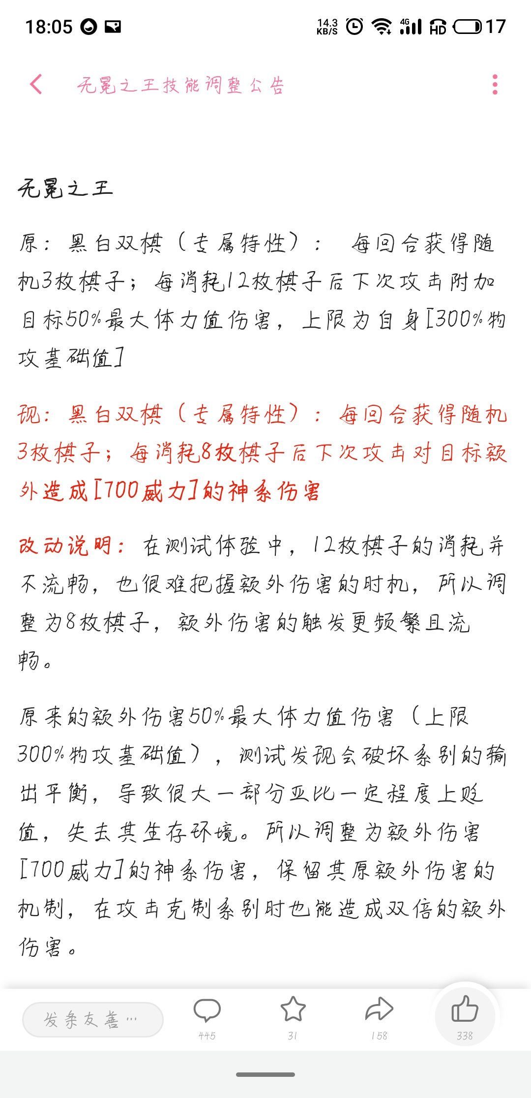
我们先看看官方是怎么说的

====================分界线
看得出官方是被以前的玩家也好,喷子也好,一些言语的狂轰滥炸的情况下,这次居然懂得自己先测试一波了,但是事实有没有呢,我们也无从可知~
第一,官方说道在评估,测试,平衡性,保值性以及数值体系几方面的测试来调整无冕的强度。
我们来看看他们做出的改变:

====================分界线
这里我们看到第一版本的一特性重点在固伤这个点上!!!附加对方50%最高生命值(上限自身物攻基础数值的300%)什么概念,就是按现在十强榜来说+18的装备,体力在1500左右是正常值,那么也就是固伤可以在750左右的幅度,上限是物攻基础数值的300%,那么无冕作为一万两千点战力的宠来说,物攻数值也是在1500左右的幅度…也就是4500左右幅度的固伤
所以我们清楚的了解了,固伤为700-4500这个范围
那么也就分为了两种极端,就是在竞技场方面,我可以拥有750左右的固伤值。而在副本方面,我能做到4500点的固伤搭配威力280的大招伤害!
接下来是改版之后的
重点就放在了威力上面了
将可计算的额外伤害变成了700威力的神系伤害且没有了上限这个被动
那么也就是很明显,经常玩竞技场的都知道,克制和微弱的区别,对线如果是微弱状态的话,是永远打不出伤害的…所以说实话,这个700威力在竞技场方面是绝对的削弱
那么反观来看一下副本方面,这个700威力就显得特别的耀眼了!
在副本我们也知道,面对克制系,提完属打出来的伤害是非常可观的,面对700威力的克制翻倍伤害,那可比4500点固伤要多的多了
所以,对比了前后版本,印证了他们说的在平衡性以及实战测试的方面上,他们有思考过了
他们确切的考虑到了竞技场这750固伤的平衡性,同时改进了在副本的优秀性,做出了一个强弱的改动。
我们无法一概而论地说是否为增强,只能看出在各种实战方面做出的强弱调整
我们再来看看第二特性的改动:

===================分割线
这个很容易理解,仅仅微调了单次叠伤增加了百分之2,看似很少,但是他有一点,三回合内无限叠,每层能撑3回合,只要能合理消耗棋子…那也是叠的起来的伤害
总结来说,增不增强的我不做讨论,毕竟我们没有测试过实战。但就从改版来看,我们可以分析出确实是做出了许多方面的考虑来调整的,所以有好有坏,对平衡性的考虑以及触发特性的概率增加,从12颗减少为8颗棋子,所以算是优化了一点,具体我们还是等上线后再做讨论吧~今天仅分析理解一波,有啥不同见解的欢迎讨论~热烈欢迎~♟️♟️♟️♟️♟️♟️♟️♟️♟️♟️♟️♟️♟️♟️♟️♟️♟️♟️