《千年盛世》游戏新手手把手教你,小白玩家速速前来谋略一下
2023/05/0526 浏览综合
《千年》:精彩分呈的武侠网络世界曾经有个梦想:驰骋江湖,快意恩仇曾经有份愿望: 千里追凶,十步溅血.曾经有腔豪情:奇功盖世,名冠武林曾经有种期盼:烛影摇红,衣袖添香这一切的实现,皆从《千年》开始
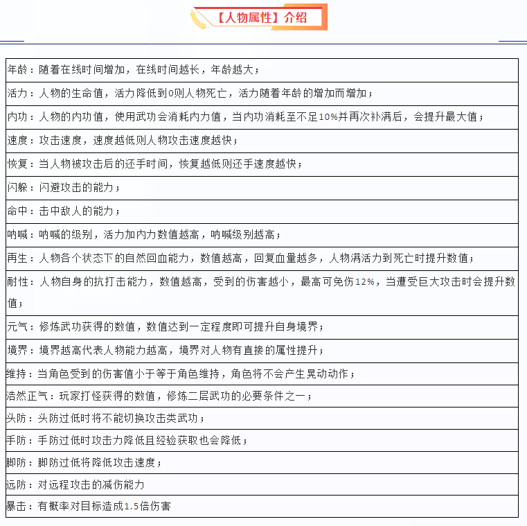
1、武学修炼,千年游戏是武快游戏鼻祖,更接近武快世界,玩家需要修炼大量的基础武功从而获得更高的武功境界,武功境界越高攻击力和防御护盾的加成越高2、装备强化玩法有三种,升段《基础玩法)/鉴定/装备合成3、副本玩法,一层版本(我们初期版本》的主要副本有帝王陵、狐狸洞,主要产出黄金系列装备和妖华系列装备(一)武功修炼1)经验获取不同类型的武功修炼方法不同。攻击类武功修炼方法为:不断的使用某种武功攻击怪物,怪物损失的血量找少玩家所能获得的武功经验找多防御类武功则是玩家自己受到的伤害越高则获得的经验越多。心法、步伐类武功只要频繁使用就可以成长2)不同武功之间存在克制关系核心思路为低速度武功克制高恢复的武功,高躲闪武功克制高攻击的武功,玩家需要根据对方使用的武功见招拆招,是一层核心玩法(二)游戏基础机制1)属性简述速度=攻击速度 恢复=受到伤害后下次可以出手的时间躲闪命中 活力=血量 内力=蓝量 攻击分为身/头/手/脚 防御分为身防/头防/手防/脚防再生(影响自动回血的属性,每次被击倒可以获得成长)耐性(减伤属性,每次受到的攻击高于玩家生命259%时成长,满级99.99时可以得到减伤12%的效果,等级达到50.00可以正式开始减伤)2)活制身防对应活力信也就是传统意义的HP,而活力值为0则谈击倒,25秒后起身,并根据再生恢复血量,被击倒前服用的药品也可以生效,复活后并非满血,副本地图意外的地图是原地复活,而在副本地图被击倒则会出现在副本外围3)三防的作用头防/手防/脚同时对应三防血量,头防血量过低会使得玩家无法切换武功/手防血条过低时会影响玩家的攻击力/部防过低时影响玩家的攻击速度,三防血条低于50%开始有影响4)装备成长玩法除部分新手装备,所有装备均可以升段和鉴定开段可以大幅增加基础属性增加值,但是恢复和速度属性无法受到升段的影响,尾性增加幅度分别为25%/50%/100% 150%,成功据率为 85%/50%/25%/10%,升段失败装备将消失,戏内提供2种增加升段成功率的材料精华素/生死梦幻丹以及2种可以使装备保持不碎的道具冰玉/千年冰玉鉴定则根据鉴定部位不同属性不同,切鉴定的品质随机,一层版本可以不增加这种玩法,但由于玩法过于单一,建议添加。5)游戏聊天机制玩家可以在附近/门派/同照/副本/响域/纸条频道进行发言,其中较为特的机制为喊频道,当玩家年龄达到30.00并且活力值高于50.0时可以购喊,每次消耗50%的当前活力值,并且根据活力和内力的加值有多个呐喊级别,纸条需要输入@纸条 xxxx 命令调出6)吃药机制玩家10秒内同时可使用3个药物,可以是不同种类,但将进入无法使用药物的时间,根据使用药的时间依次进入cd状态,所以在紧张的pk时要合理安排吃药的顺序7)团队机制通过团队修改按钮可以快捷设置团队,也可以使用@设定国队加团队数值来设定,可设黑的团队为100-99,正是因为这个机制,千年玩家可以快速的整合团队,从而实现超大规模的团队作战8)门派系统门派是千年游戏的核心玩法,门派可以结盟增加影响力,门主可以自定义门派武功9)探查玩法玩家之间可以使用@探查 xxx 来获取其他玩家的位置,玩家通常使用这种手段来获取敌对玩家的信息,从而决定接下来的举动


