贪婪洞窟物理/魔法/元素伤害详解
精华修改于2023/06/071.1 万浏览攻略
【物理】
考虑等级,防御等因素,详述物理攻击的计算方式。
准备工作:
最小攻击>最大攻击 (固定输出)
洗点,下符石,替换增伤卡组 (剔除额外加成)
伤害系数设为T
有T=B/(B+D)
其中,
B为攻击系数,与攻击者等级相关,设攻击者等级为P
则B=(P+5)^2-5
D为防穿差,且D≥0,设受攻击者防御为M,攻击者穿透为N(攻击者穿透≥受攻击者防御时,D=0)
则D=M-N
设攻击者攻击面板为A,受攻击者实际受到伤害为a
则a=AT(不考虑其他伤害加成)
【1】人物攻击怪物(以炼狱61层小精灵测试)
人物为攻击者,怪物为受攻击者


P=66(攻击者等级)
M=21878(受攻击者防御)
N=18947(攻击者穿透)
A=32998(攻击者物攻)
故B=(66+5)^2-5=5036
D=21878-18947=2931
故实际伤害a=AT=32998*5036/(5036+2931)=20858.28141(向下取整)
【2】怪物攻击人物(以61层宝箱怪为例,该怪物等级为140)
怪物为攻击者,人物为受攻击者。
由于怪物无穿透属性,故D=M,在这里就是人物的防御
T=B/(B+M)
由此可得人物受到的物理伤害与怪物等级呈正相关,与自身防御呈负相关。由于怪物攻击通常无法固定,故人物受到的物理伤害存在波动(可通过怪物最大攻击及自身防御计算相对于需要的护盾量或血量)。

P=140(攻击者等级)
故B=(140+5)^2-5=21020
D=M=15171(受攻击者防御)
A=32998(攻击者物攻)
T=B/(B+D)=0.5808073831
宝箱怪物攻A为4741~5402
故实际伤害为AT=2754~3138(向上取整)
测试视频如下:
注:这里计算的为怪物的平A伤害,怪物技能一般存在额外的伤害系数(如魔像的重击就是造成150%的物理伤害)。
怪物等级来源于贴吧用户“aqiao”


根据上述算法我们也能粗略计算出怪物等级
这里以裂缝80层的大虫为例



D=M=45969
A=42696~52183
a≈14819~17523
由a=A*B/(B+D)和B=(P+5)^2-5
得到P=[aD/(A-a)+5]^(1/2)-5
得到大虫的等级区间大概为147~151
故可粗测裂缝80大虫的等级为150
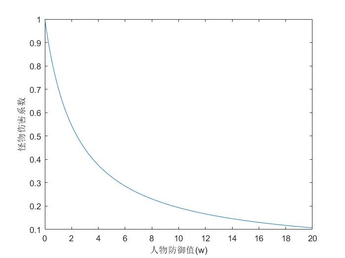
以150级的怪物为例,可以得到人物防御与怪物伤害系数相关的联系


【魔法】
众所周知,魔法伤害可以无视被攻击者的物理防御。但通常被忽视的一个问题是:怪物是存在魔法抗性的,该抗性在数值上=(怪物元素防御总和)/5,而人物(玩家)本身是不存在元素抗性的。
实际魔法伤害=魔法伤害-魔法抗性魔法
魔法伤害具体加成介绍——
[能量爆裂]伤害加成系数 - TapTap
【元素】
元素伤害同魔法伤害一样可以无视物理防御,受到同属性的元素防御减免,遵循加减算法,并且对于弱点属性造成200%伤害(人物无弱点属性)
元素伤害=攻击者元素伤害-受攻击者对应元素防御(非弱点)+(攻击者元素伤害-受攻击者对应弱点元素防御)*2
以炼狱第2层的掘墓者测试


人对怪实际元素伤害=5130+148+249*2=5776

怪对人实际元素伤害=(1380-148)+(2130-140)=3222
完整测试视频——
可以看到物理暴击和元素暴击是分开的,且元素暴击伤害系数不变。


