新武将情报|舞跃岱宗 此心悠然 魂将“明幽貂蝉”档案公开!
小将军们好!
今天香香就带大家看看即将登场的新魂将
“明幽貂蝉”的人设和基础技能吧~
武将设定
魂将-明幽貂蝉

人设丨魂将-明幽貂蝉
貂蝉死后魂归泰山,前往灵墟黄泉路,因其生前乃自戕而死,所以需要手持幽冥昙花渡过奈河,方能经碧霞审判进入轮回。可是她心中执念颇深,每每想到前世的自己被用来威胁吕布,致其兵败,万千无辜的百姓也因此而亡,她都内疚无比,无法原谅自己。
她在灵墟游荡的这些年,因自己擅长的操控明蝶之术得到了泰岳的赏识,于是泰岳托付貂蝉与碧霞二人去调查大陆成百上千万灵魂飘荡的原因,后得知这些灵魂不得魂归泰山跟天刑宗炼制阴兵有关,二人便奔波于人界和灵墟引渡灵魂。直至某日引渡曹吕对峙时的数万灵魂时,闻讯赶来的天刑宗欲捕捉灵魂,尽管二人奋起反抗,但仍有不少灵魂魂飞魄散,这些灵魂们大骂貂蝉怯懦,貂蝉也因此内疚之感愈深。
碧霞安慰貂蝉,让其明白了怯懦与逃避并不能解决问题,决心要变强保护自己和天下的百姓,在之后与黑龙战斗时克服了前世无能与怯懦的烦恼,觉醒自身龙魂之力,手中昙花亦在瞬间绽放!觉醒后的明幽貂蝉以自身龙魂之力结合前世所擅长的舞蹈,操控昙花修习出了“幽昙三十二式”,她变得更加自信勇敢、成熟稳重,心济苍生的她也担任起了泰岳接班人的身份,自此“重生舞圣、明幽公主”的传说也在大陆上流传起来。
* 以上内容概括自《三国志幻想大陆》设定
CV丨翁媛
cv:翁媛,音熊联萌配音导演、配音演员。
配音导演作品《斗破苍穹年番》、《时空中的绘旅人》;配音代表作品有游戏《三国志幻想大陆》貂蝉、黄月英、阴后,《决战平安京》中文系统音、《守望先锋》雅典娜,《明日方舟》号角&琴柳等。
台词展示
■ “原来,被需要亦是一种幸福。”
■ “愿你,做自己的铠甲,披荆斩棘、一往无前!”
■ “昙华一现、泰山往生,愿渡苍生、山河安澜。”
■ “懦弱只会作茧自缚,勇往直前方可所向披靡。”
■ “厚德载物!”
■ “明蝶幽幽,昙华一梦!”
…
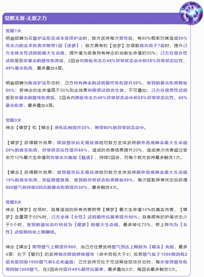
技能介绍



* 最终技能表现以正式服上线为准
战斗特效
战斗小人丨明幽貂蝉

注:右一战斗小人为明幽貂蝉首发时达到五火获得的「限定款战斗形象-蝶舞飞花」
人物战斗设计草图丨明幽貂蝉
怒攻 - 幽海·梦蝶

龙魂技 - 六道·魂皈

设计思路丨明幽貂蝉
明幽貂蝉的整体设计思路取自人物设定与背景故事,提取技能元素和角色动作关键词,希望能够从战斗演出上让角色更加饱满,让玩家能更好地代入角色;
在设计龙魂技元素时,画面整体以忘川昙花、魂魄引路、化为明蝶作为第一段演出,动作设计则是结合编舞老师的舞蹈演出,以舞叙事:在准备动作阶段突出明幽貂蝉的犹豫和不自信,逐渐拥有引渡魂魄之力,张开双臂化为明蝶;衔接第二段以泰山为主展示天地神威,结合特效将的浩大力量感展现出来。
怒攻设计考虑同时打击两位敌方设定,依次结合舞蹈节奏逐次选中目标单位,以个性演出为主,打击表现为辅,保证人物整体调性和演出风格的统一;同样对人物从入场到胜利等多个个性动作也做了细致的性格特征塑造。
实机战斗特效展示丨明幽貂蝉
怒攻 - 幽海·梦蝶

龙魂技 - 六道·魂皈

武将传记
