辉煌帝PVE解析攻略:龙息×,超初√
修改于2023/08/011.5 万浏览冒险攻略
一.引言:
辉煌帝是以骑士龙息流派为模板的联动职业,因此以下将主要围绕与龙息职业的区别对比,来体现辉煌帝的dps,特性等种种方面。
二.更新内容:
2023/07/26:辉煌帝正式服大更新:(联动复刻是08/01)

【更新内容】
三.核心技能对比与解析
1.龙息核心
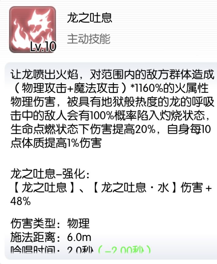
龙息的主要输出手段是四转技能-魔龙吐息:

由三转的龙之吐息(火),三转的龙之吐息水(水),星符文的暗炎龙息(暗)构成,



在新符文满数值的情况下(80%),设三转龙之吐息为1,不考虑属性攻击影响情况下,刚好使得四转魔龙龙息的伤害构成是火:水:暗 =0.8:0.8:0.8,总和2.4
2.辉煌帝核心
再说辉煌帝,在此次更新以前,主要输出手段也是四转的类魔龙吐息:超弹动闪煌斩

四转的超弹动闪煌斩又由三转的技能-斩击光和闪煌之力构成


由此使得四转超弹动闪煌斩构成为火:光=1*1.6:0.5*1.6=1.6:0.8,总和2.4,基础倍率与四转龙息差不多
更新以后超弹动闪煌斩乘算倍率160%变180%,如今是火:光=1.8:0.9,总和2.7。
因此辉煌帝:win!
其实这四转技能的更新就是个幌子,这点东西加上辉煌帝专武v档微弱的提升也远没法和龙息的龙枪v档的魔息效果74%左右的伤害收益对标。(魔息,详见https://www.taptap.cn/topic/23150022)
3.核心更新内容解析
此次更新的最大亮点在于辉煌帝的三转类龙息:斩击·光,不计属性攻击影响情况下,伤害构成依旧是2/3为火,1/3为光,但技能cd与技能延迟2s改为了1.5s,并且持续3s,每秒造成1次伤害,效果如下
单次施法:

连续多次释放:

每1.5s施放持续3s刮3下的风,懂了吧,辉煌帝=小超初(物)
现在辉煌帝三转的斩击·光与四转的超弹动闪煌斩的cd与延迟都是1.5s,而超弹动闪煌斩是斩击·光单次伤害的180%,但实际上斩击·光跳三下是300%,是没更新前和魔龙吐息倍率差不多的超弹动闪煌斩160%的187.5%,即最终伤害收益为87.5%,单这一项就把龙息v档魔息74%左右的收益碾压了。
因此,辉煌帝如今的pve主要输出手段是三转的类龙息(×)类手推车龙卷风(√):斩击·光了
这样一来除了dps还多了些其他优势,比如可变吟唱要求又四转的3s变为三转的2s,在遇到加吟唱的情况下,会相对有所缓解。以及攻击距离为6+3(四转被动3m加攻击距离)=9m,(龙息为7m,超弹动闪煌斩为5+3=8m)。
四.其他局部更新内容解析
1.变身

类同骑士的变身,原本的区别在于骑士变恶魔种族,辉煌帝变天使种族,现在辉煌帝还多了15技能伤害,属于大赢特赢。不再消耗气弹属于优化操作,即变身以后不需要再补次气弹,小赢。
2.气弹升级

比之前多了12.5%的全种族减伤,12.5hp%,12.5%异常状态抵抗,12.5%双攻,中赢。
3.伤害加深

四转技能增加了伤害加深,不过是阉割版的,原伤害加深总共10级,符文影响下,前五级累计五层增加40%-60%的伤害,后五级减少对方25%物理防御,辉煌帝只实装了前五级能够增加40%-60%伤害, 但介于该技能在博物以及迷踪两远古副本受boss驱散,不能稳定生效,因此这后5级的25%破防没有也还好。也算属于大赢。
五.辉煌帝相较于龙息的其他优势
1.四转被动


龙息也有个同模板技能,龙息按理说该提高30%火水暗伤害减免以及10%火水暗攻,但有bug暗免伤以及暗攻并没有提供。(反馈过,没修复)
因此辉煌帝win
2.符文门槛低:
(1).侵蚀印记符文,龙息需要第三行的词条,辉煌帝不需要词条,择第一条高即可。

(2)黑暗觉醒·星符文
龙息需要第三行的词条,辉煌帝不需要词条,择第一条高即可。

(3)龙息比辉煌帝多了个暗炎龙息星符文,而辉煌帝以被动技能:闪煌之力的形式添加了,即相较龙息相当于直接毕业该虚空符文了。
tip:辉煌帝星符文定向熔炼记得选辉煌帝而非骑士,选辉煌帝不会出暗炎龙息(33.3%),才不会浪费符文资源。
同理假若你龙息,暗炎龙息星符文毕业,只想要定向熔炼黑暗觉醒星符文,可以切辉煌帝的定向熔炼,理论上增加目标星符文覆盖率(50%)。
以上辉煌帝大win
3.伤害加深以及两职业伤害性质
再说,现在其实辉煌帝比龙息更契合伤害加深的效果。
在没有boss驱散的情况下,cd流龙息1s一喷也要第五下,5s才能让伤害加深叠到最大化,因为其魔息伤害效果类同生命流失,虽然确实增加了伤害频率,但只有伤害,红字的魔息效果没法触发像是异常效果,或者是卡片技能,又或者龙妈7级被动,其仅仅是伤害,因此魔息没法加速伤害加深印记的叠速(虽然龙息还有刺魂枪,可以一下子叠满,就是有点麻烦),而同cd的辉煌帝,以上的种种都能满足,可持续释放只要3s左右就能叠满伤害加深。
在有(博物迷踪)boss驱散的情况下,龙息能触发伤害加深大部分情况下最多一层且不稳定,,而辉煌帝得益于高频率,能1层稳定,甚至出现2层3层的情况,即伤害加深期望效果在远古副本,相较于龙息,辉煌帝较优。
以上辉煌帝win。
4.火属性攻击的高收益
我们知道,龙息火水暗纯占比各1/3,辉煌2/3为火,1/3为圣,假设两职业伤害纯基数相等的情况下,龙息一个火饰品和一个水饰品的伤害收益,(即1/3*24%+1/3*24%=16%),辉煌帝只需要一个火饰品就能与之持平(即2/3*24%=16%),其火攻收益高。
那辉煌帝双火饰品(48%),加上火焰合金(5%/15%),存入(10%),以及不知道还会不会有的影子饰品
2火毛(20%)等等呢?
以上辉煌帝大win
5.专武的对比
(1)公有面板属性

辉煌帝多了205matk,win
(2)主干属性

辉煌帝多2str,2int,10%火攻,每精炼+1,龙息独立增伤1%总计15%,辉煌则+2%总计30%
同样是200%技能倍率,龙息需要15,辉煌裸着就有,即即便没有15专武,辉煌的体验也比龙息好得多。
(3)升级属性

暂不提破防,辉煌多了125matk,10火攻与10圣攻,龙息甚至暗攻都没加上,以及魔息前面也提到,被与其对标的更新后的斩击光碾爆。
以上辉煌帝大win
6.怒爆

原本怒爆就10s加20%atk,玩龙息时都懒得战前一点,但辉煌星盘赋予了其额外15%火攻,结合之前提到的火攻收益较高,使得怒爆也有了战前一点的含金量了。
以上辉煌帝win
7.迷踪博物伤害溢出
我们知道博物岛和迷踪岛有锁血,单次伤害最多触及boss的3.33%血量,最少需要30次最低1/30血量的伤害才能解决boss,以下是boss血量以及锁血线。(暂不讨论单位时间内的锁血)

假设龙息和辉煌帝,同样是cd流压缩到1s一下,这时追求过关效率就是,看每次伤害能否触及锁血线嘛,以祖尔为例子,为了过关效率最大化:
辉煌帝需要单跳伤害到达33333333,即dps约100000000,
龙息魔息效果视为皆为龙息本体40%,即魔息需要到达33333333,本体需要到达单跳83333332.5,dps需要达到83333332.5*1.74=144999998.55,足足高了45%左右,要求很高,其中溢出的无效伤害占了太多。并且最后都是过关效率最大化的情况下,甚至辉煌帝频率会高些以至于过关效率比龙息高(魔息的跳动频率和cd与延迟无关)。总之,最速情况下,辉煌帝比龙息dps要求低,过关效率也更高,辉煌帝很契合远古的锁血本。
以上辉煌帝win
8.博物二的优质体验
博物难点之一在于打中间出现的棋子(车),需要较高的输出,不然就得有人嘲讽有人拉,龙息的魔息(生命流失)没法对车造成伤害,而辉煌打棋子则没有伤害损失,打得很快,在打博物馆二的体验明显优于龙息。
以上辉煌帝win
六.两职业dps对比
虽然这两职业同个模板,但要细究其细节区别去得出纸上得出两者dps还是较为繁琐。
因此只拿我个人个例来粗略对比dps,对象是迷踪二的念属性boss,因为双方都对其无额外克制影响,较有代表性,且误差较小。
两方只有武器有区别,装备为标准的龙息装,饰品皆为双火饰品,技能cd都为1.35s以及其他,都一致,都开怒爆,伤害加深卸下或洗掉(便于观察)。
龙息:第二下84267860,第三下84528336,
即1%暗攻差距为260476,第二下伤害输出时,被动所叠暗攻为1%
视魔息期望伤害收益约为74%
则龙息暗攻20%叠满dps为(84267860+19*260476)*174%/1.35=114990676.3
辉煌帝:每跳稳定在75574730
则辉煌帝dps为75574730*3/1.35= 167943844.4
则粗略计算下,辉煌帝dps约为龙息的1.4605倍,伤害期望高46.05%
如果算上在远古boss驱散条件下辉煌帝伤害加深的较高覆盖率以及触及层数,差距更大。
以上辉煌帝win
七.龙息相较于辉煌帝的微弱优势,以及辉煌帝的些许劣势
1.体型增伤与破防
龙息独占:被动技能以及星盘技能给予的20%大型增伤以及30%小型增伤,使之有着丰富的触发牛卡与狼卡的存入效果:洞察的多种搭配,武器卡的位置较为宽松,且在先前的更新中,龙息四转的20s剑阵送了30破防,龙息v档也给魔龙吐息降低了30%破防门槛,有些大佬龙息甚至能0洞察200破防了,可以说如今龙息是最不缺破防的职业之一了。
而辉煌帝的破防就比较紧张,我影子衣服有斗4(进度30%),约等为斗志1.2,全身上下加起来斗志13.2(满18),武器卡一海盗王,一牛卡星凑个洞察,面板才勉强凑到202.5%破防,除非用衣服大型伤害随机属性凑,否则,武器卡锁死是这几张体型卡来满足破防了。
而龙息和辉煌帝是几乎是所有双攻职业,体型伤害收益最低的,举个例子:我龙息,没用鲜花,海盗王星卡30%大型伤害最终收益7-8%左右,相较其他双攻职业,龙息和辉煌因为有孤注一掷这个神技,使得魔攻占比超大超失衡,因而导致相较于其他双攻职业体型伤害收益超低,(敏骑:虽然有孤注一掷但又由附魔之刃转化魔攻为普通攻击力,所以体型伤害全额吃到了。光十字:的职业盔甲卡,将hp转化的那部分攻击力实际上是物理攻击力,所以其物攻占比远比魔攻占比大得多,体型伤害收益是双攻职业里仅次于敏骑了)。所以那点龙息被动体型伤害,实际收益就那样,重在降低触发洞察的门槛。
2.buff
骑士独占有领主光环(30-40%物理伤害),集中攻击(20%atk,50命中),领主不必多说数一数二的暴力团队暴力buff,虽然配个骑士挂件就能全都有,集中和辉煌帝的凶砍25%atk对标,虽然少了5%atk,但多了50命中,辉煌得多点些灵巧补到500命中以上副本才不会miss(有贞奴卡就不亏)
3.犬妖首领卡吸血不能
由于辉煌帝三转的斩击光非锁定技能了,所以狗王卡用不了,没法随时在回廊,神域,虚空等安逸吸血,有点难受,不过武器卡位置本来也难凑出位置来。
魔龙吐息,小win
4.伤害丢失
同样由于如今非锁定技能了,除非像迷踪2那样定着不动,或者贴脸输出抑或是有人嘲讽拉怪,否则打副本很难让boss吃满伤害,同理也不能走a了,你强行走a可能丢个风,boss只吃到第一段,后两段直接丢失,或者直接三段伤害全丢失的情况也是有的,特别是恐惧到虚空的一些boss和远古幻龙50%那两只龙守卫,疯狂乱串,脸黑点时自动释放技能也许一段伤害都没中。
而龙息的魔龙吐息锁定,命中就保证伤害吃满,魔息伤害以生命流失效果予以对方伤害。
魔龙吐息,小win
5.天怒过载
现在牧师天怒体系在远古幻龙本愈发成熟,核心在于天怒锤子使得天使之怒(敌方所受伤害翻倍)有效次数变为6次,大大增加了天怒覆盖率,龙息为其中受益较大的一员,低频(1—1.5s一下),而魔息伤害完全取决于本体龙息的伤害,即魔息部分吃到了天怒的翻倍效果,但不另外消耗天怒次数,使得天怒3s的技能延迟能轻松来得及实现龙息的天怒全覆盖。
而辉煌帝,则单个风的每秒每一跳,都会消耗天怒的次数,如此高频,只有单个牧师实在难以实现其天怒全覆盖,平a流的天怒牧师的话我个人不怎么用,也没测试,或许会比技能释放的天怒牧师拥有更好的天怒覆盖率。
6.符文石
龙息独有的符文石制造以及使用(三转内容,估计大部分人都忘了),对龙息有用的主要有增加10str,50mdef,以及使用符文石短时间内被动的不到300matk(由于技能点不足,难以把该技能点满),以上提供的输出收益杯水车薪。
值得一提的是束缚符文石----高级万能药,使用后5s内免疫异常状态(30scd),在虚空和神域有小小的表现。
7.迷踪三的体验割裂
龙息独占技能深渊降临(剑阵),此处提起只是因为其在迷踪三的运用:提前插在出球点,好第一时间得到buff破坏心脏。因为龙息多了这手,在迷踪三的过关稳定有了很大的保证。
以下是龙息迷踪三展示:

心脏为圣,龙息带暗,辉煌带圣,这也是迷踪三我认为辉煌体验不如龙息的原因之一。
八.远古幻龙本(+天怒牧师挂件)
即便上面提到辉煌帝其天怒覆盖率不太行,但由于其完美的圣火二属性对不死全2倍克制,理想情况下的优秀dps,新本的高容错,吸血的低收益(该本的伤害低,吸血效果差,因此这是我龙息唯一不用吸血卡的副本),一般都能稳定在2min20s到2min40s内解决远古幻龙本,比高覆盖率的天怒牧师+龙息还要快40s--1min左右。

九.总结
玩龙息很久了,扪心自问,我个人对pve龙息体验评价是较高的,虽然不及头部职业,但各个副本都有一席之地,除了博物馆三和新本,都能单刷,因此理想情况且相同情况下,辉煌帝dps能比龙息高出46.05%(个人数据),可以说这次辉煌帝的更新我觉得是很夸张的,有关于坦度的没怎么提,我只能说除了没法插狗王卡吸血外,其他各防御部分,辉煌都是略优于龙息的。
龙息该有的,辉煌帝都有了,且 dps高于龙息,符文,武器等门槛却又比龙息低,这大抵就是联动职业的含金量吧。
但以上提到的有关辉煌帝的缺点又是不能忽视的,就我个人喜好,我大概只会把远古幻龙本留给辉煌帝打,辉煌帝确实是新本的一大优解。虽然龙息有诸如以上相对辉煌帝的种种弊端,但我还是认为其他pve的种种副本交给能走a(吐口水),能吸血的龙息安逸舒服些(摆烂)。
还是很建议各位龙息同行练个辉煌来做对策解的,只需要换把武器就够了,按我以上的dps对比数据,即便是你只+10专武,理论输出也还是比15专武的龙息高个好些。
自此以后,辉煌帝和龙息关系淡了,就叫小超初算了。

