森之国度——全网最详细保姆级萌新攻略(持续更新)
精华修改于2023/09/124.5 万浏览攻略征集🏰
森之国度的整体建模和画风都属于很讨喜的,相信玩过或者看过一些视频或者图片的玩家认可度
都是比较高的,内测阶段还是有很多玩家对游戏的基础玩法不是特别了解,翅叔之前做的图文攻略
可能观看体验度不是很高,所以这次整体优化了一下。
内测的数据样本和公测阶段会有一些细小的偏差,大家根据公测版本为主哦
森之国度 —— 7日萌新攻略-基础篇 - TapTap
哈喽大家好,我是翅叔。参与过几次测试,经常会听到,哎呀,都是一样的等级,怎么我战力低这么多?装备到底...

https://www.taptap.cn/moment/448813417491334138

第一章 职业如何选择和基础攻略
战斗职业参考官方提供的详细攻略哦
【战斗职业介绍及养成攻略】盾卫篇 - TapTap
【毛球省流摘要】
盾卫具有单人战斗输出、组队承伤生存两个分支方向,团队作战中需要尽可能吸引BOSS攻...

https://www.taptap.cn/moment/444202368288948833

【战斗职业介绍及萌新养成攻略】魔导篇 - TapTap
【毛球省流摘要】
魔导有两套天赋方向(范围巨额输出、团队远程控制),适合不同作战场景、不同爱好的玩家...

https://www.taptap.cn/moment/445629986880098029

【战斗职业介绍及萌新养成攻略】灵医篇 - TapTap
【毛球省流摘要】
灵医核心是治疗辅助(奶人)的职业,比较考验团队意识,团队作战中需要帮助队友回复血量...

https://www.taptap.cn/moment/445949137326706247

【战斗职业介绍及萌新养成攻略】铳士篇 - TapTap
【毛球省流摘要】:铳士拥有非常优秀的攻击距离、并且拥有唯一的禁疗能力,在团队作战中充当爆发收割的定位...

https://www.taptap.cn/moment/448487433743371169

【战斗职业介绍及萌新养成攻略】猎影篇 - TapTap
【毛球省流摘要】:猎影是个极具操作属性的职业,相比起其他职业而言,更需要通过熟练的技能衔接来触发额外...

https://www.taptap.cn/moment/448487651981396267



复苏等级和玩法解锁
第二章 货币系统的基础信息
各类基础货币的消耗与获取方式,方便大家在第一时间了解到各类货币的作用,有更好的游戏体验,给大家做了一张详细的表格图片,方便大家观看

货币信息
第三章 各类材料的基础信息
因为不同的玩法,材料也有很多,相信很多玩家在刚进入游戏都会比较懵逼,所以翅叔也把各类材料的作用与获取方式也一并给大家制作出来。

材料信息
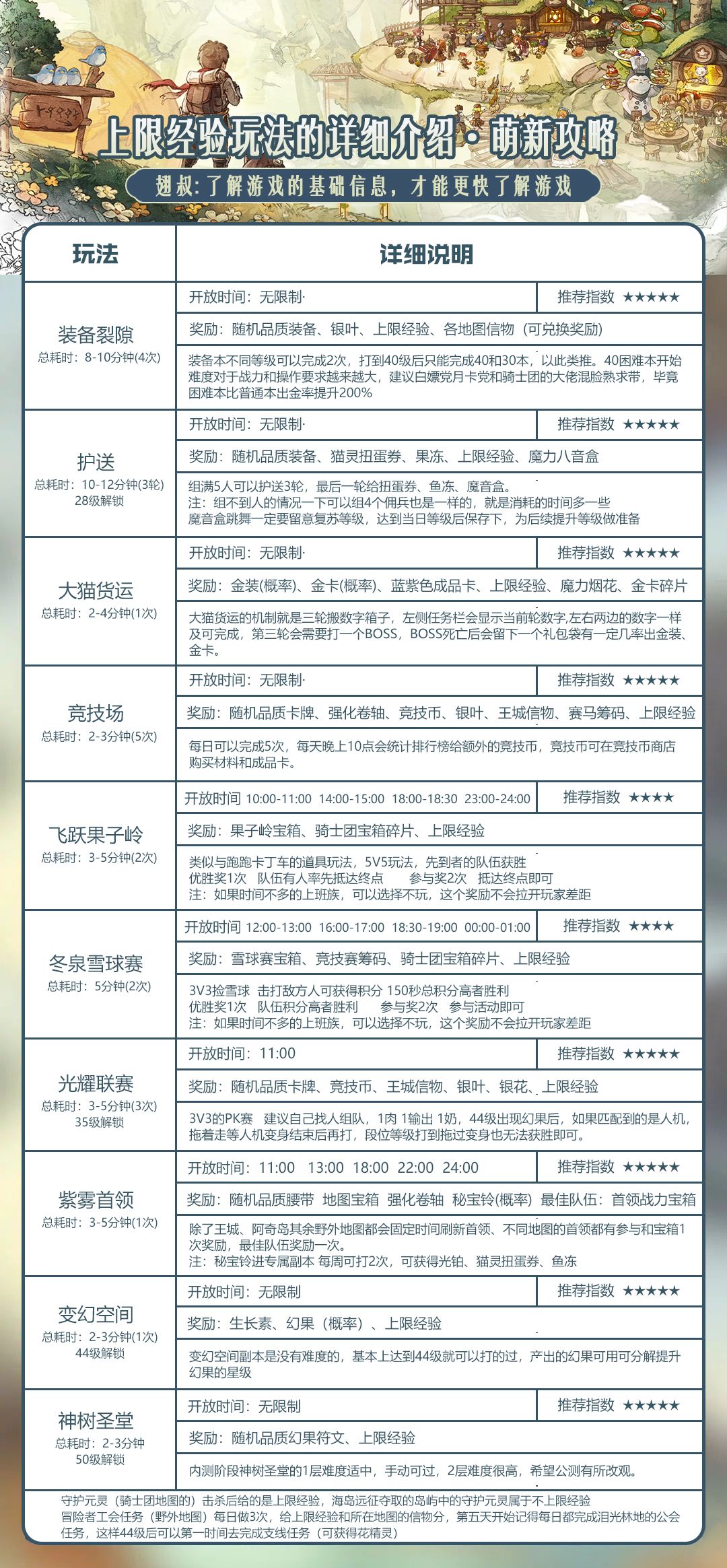
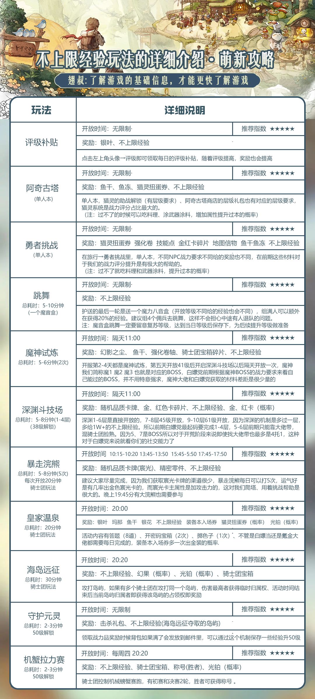
第四章 上限经验与不上限经验玩法的介绍
因为森之国度有两种经验,导致很多玩家都会不清楚该如何去选择,毕竟不上限经验对于我们来说是很重要的,如果没有参与到不上限经验的活动,很可能就会出现和大部队玩家拉开差距的风险。所以这边也给大家整理好了两份图片,这些虽然都属于很基础的萌新攻略,但是对于没有玩过森国的玩家来说还是有很大的帮助,可以让大家花更少的时间去了解到游戏的机制

上限经验玩法

不上限经验玩法
第五章 如何提升战力评分
能提升战力评分的有哪几个维度?
从内测的版本来看,提升战力评分基本是以下为主
猫灵>装备>卡牌>幻果>技能点 额外提升:料理、涂料
根据占比来逐一说明
1.猫灵玩法
战力提升点:①猫灵品质 ②出战猫灵 ③助战猫灵
④猫灵升级 ⑤猫灵进化 ⑥猫灵图册 ⑦猫灵星灵
①猫灵品质
猫灵品质分为红>金>紫>蓝,红猫可大幅度提升属性加成和单人本过本能力
②出战猫灵
可出战3只猫灵、出战后可使用3只出战猫灵的技能,每只猫灵都有自己特定的技能
连锁属性(这里统称为羽毛、排球、铃铛如下)

红色1星即可技能连锁,金色及以下需要2星才可技能连锁。只有连锁成功后释放技能才有额外伤害加成
③助战猫灵
助战格解锁条件与阿奇古塔绑定,助战格有品质限制,需要对助战等级进行提升,助战等级越高,高品质助战格越多。鲁比(助战等级提升的道具)图册点亮新猫灵、进化猫灵可获得。
④猫灵升级
猫灵升级可提升五维属性(智慧、精神、力量、灵巧、耐力),每10级可进行突破,突破可提升等级上限,并提升大量属性。
⑤猫灵进化
重复获得的猫灵转换为对应的碎片,使用碎片可进行猫灵进化,有一些猫灵3星 6星外观会改变。
⑥猫灵图册
获得新猫灵、猫灵进化均可在图册中进行激活,可获得图册经验、鲁比,使用图册经验可升级图册等级,获得角色属性。
⑦猫灵星灵
达到满星的猫灵碎片,可用于提升对应品质的星灵、可获得角色属性加成
猫灵总结:
在猫灵系统里,直观提升战力的肯定是猫灵的品质,如果你是白嫖党,光铂一定要购买阿奇古塔的层级礼包,前期及时完成地图探索,获取更多的猫灵扭蛋券,以及爬塔的层级提升,出战更多的猫灵,提升属性,欧皇可能几十或者上百抽即可获得,非酋可能要保底240抽(一般运气好点开服7天能出红猫,运气差点基本10天左右)前期能技能连锁的情况下选择技能连锁的出战,出了红猫后搭配来技能连锁即可。其他就靠时间慢慢肝就可以了。如果是氪金大佬就直接发回“钞”能力即可。
2.装备玩法
战力提升点:①装备品质 ②装备等级 ③装备树语 ④装备强化 ⑤属性继承
①装备品质
金色>紫色>蓝色
金装各部件出产:
1.武器和衣服在骑士团的装备熔炼打造
2.腰带只有紫雾首领和个地图宝箱产出
3.其他部件在
装备本、护送、大猫货运、骑士团烟花产出
(注:大后期可能会出现红装)
②装备等级
装备分为8个部件

装备部件等级
③装备树语
金装有一定几率开出树语,树语可随机增加不同的属性,提升战力评分,树语等级(2-5)树语越多属性增幅越大,但是能否出树语,出几树语出什么属性,是纯粹的概率问题,无需特别的强求。树语是可继承的。
注:后期冷门职业的金装会比卷王职业便宜很多,在刷树语的成本上要小很多,内测期间各职业玩的人数对比介绍奶妈>法师>盾卫>铳士>猎影,建议白嫖党尽量不要碰比较卷的职业

树语数量和树语属性
④装备强化
装备强化1-4阶成功率100%,5阶开始成功率60%,强化总阶数每提升8阶可大幅度提升属性。在前期尽量在能获取到材料的情况下完成强化大师4级(总强化阶数32)
⑤属性继承
任何品质的装备都会有随机的附加属性1本科进行属性继承,等级越高的装备,属性会更高,装备属性继承只能选一个属性,多出来的金属性装备,可留着瑕疵更换装备是继承(注:需要什么属性,点头像可看到各类属性的加成介绍)
装备总结:
在第一天开放27级的时候如果有出现自己的装备可以直接使用,其余的直接上架,等30的装备,因为20的困难本还是很好混的,并且第二天就开放30的装备本了,没有必要浪费银花在20的装备上,后续就根据正常节奏购买即可,因为游戏的等级复苏进度属于缓慢的。每张地图的探索记得第一时间完成,有强化卷轴材料。氪金大佬就尽量购买金装为第二天抢魔神首通做战力提升准备。
3.卡牌玩法
战力提升点:①卡牌星级 ②卡牌品质 ③卡牌强化 ④套卡属性 ⑤卡牌洗练

卡牌种类:宸光、万灵、混沌(从左至右)

不同卡牌的强化加成属性和套卡属性都是不一样的 以上只是演示
宸光卡牌作用:主属性为攻击,提升我们的的输出能力,在单人本以及限时开荒本里尤其重要。
宸光卡牌获取:宸光卡牌前期只有通过,限时礼包(氪金)、暴走浣熊、异闻迷宫、机蟹拉力赛少量活动出产,所以一定要完成这些活动,通过卡牌碎片合成是一个很漫长的过程。
万灵卡牌作用:主属性为生命值,提升我们在PVE的开荒副本的生存能力,因为很多开荒本都是有群体AOE伤害是必吃的,以及单人本的生存能力
万灵卡牌获取:大猫货运、深渊斗技场、勇者挑战、每日固定的活动可以产出很多碎片和卡牌,这是我们最不缺的一种卡牌。
混沌卡牌作用:主属性为竞技生命、提升我们在PVP里的生存能力(竞技场、光耀联赛、海岛远征等等)
混沌卡牌获取:竞技场、光耀联赛、海岛远征都是获取的途径
①卡牌星级 1星 2星 ②卡牌品质 红色>金色>紫色>蓝色
③卡牌强化
强化等级限制: 蓝卡+4 紫卡+6 金卡+8 红卡+10
强化成功+1 失败-1 无论是否成功,每次强化均可获得+3%成功率 强化超过11次,每次+6成功率
④套卡属性
相同卡牌、不同品质都有不同的属性加成,在卡牌最下方可预览
⑤卡牌洗练
金色、红色卡牌可通过续联重新获取强化加成属性
卡牌总结:
对于白嫖党来说跟着每日日常活动走,慢慢完成我们的额卡牌战力提升进度,氪金大佬的话建议限时礼包里的宸光卡牌可以选择一下,因为内测阶段宸光的金色卡牌真的非常难获取,虽然红色卡牌可以通过氪金获取,但是毕竟卡牌槽位很多,输出对于前期开荒大佬来说很重要。
4.幻果玩法
战力提升点:①幻果品质 ②幻果链接 ③幻果生长 ④幻果升星 ⑤幻果符文

幻果获取:变幻空间、守卫星晶、海岛远征、异闻迷宫、集市
①幻果品质
幻果获取:变幻空间、守卫星晶、海岛远征、异闻迷宫、集市
内测版本下,只有3只紫色和1只金色品质,后续应该还会出现更多幻果

44级开放2个槽位 55级开放第三个槽位
②幻果链接
流浪蘑菇(主耐力)、花精灵(主灵巧或精神)、艾斯咩咩(主力量或智慧)、度玛(主力量或智慧)
开放泪光林地地图后的每日3次冒险者任务记得完成,否则开放幻果后的花精灵没办法第一时间获取因为任务需要10000泪光林地信物
③幻果生长
道具介绍
伊格泉水作用:灌注可提升对应幻果的等级,每升一级可获得对应幻果生长素5颗
伊格泉水获取:变幻空间副本(44级解锁)、神树圣堂(50级解锁)
通用生长素作用:可给所有幻果进行属性提升,每点击1次消耗1颗通用生长素
通用生长素作用:变幻空间副本
对应幻果的生长素作用:给指定幻果进行属性提升,每点击1次消耗1颗对应生长素
对应幻果的生长素获取:变幻空间、神树圣堂、先遣探索
点属性机制和思路:
1.主链接上限最高的属性,战力和评分加的最多。
2.每下一层给3颗对应幻果的生长素。
3.11层、21层、31层后属性、评分加成更多。
4.幻果1星最多只能下到25层,需要升星才可以续集下层级。

前期:在44级幻果刚开放的时候,因为我们的生长素不多,所以住点主属性、看见下层图标、明牌、范围炸弹、可以点,这样可以让你用更少的生长素去下层,来到21层,有看到怒气在店,因为21层后点主属性加成更多,前期生长素少,运气不好很难点到21层,如果没有到21层就重置重新点,概率问题
后期:后期因为生产素比较多了,那就开始计算到无法再下层级后还剩多少生长素来规划没到21层钱可以大致点几下来极致优化自己的属性和战力
④幻果升星
幻果升星可以开放更多生长层级、属性转换率提升、远征属性提升、最高可提升至4星
⑤幻果符文
50级开放神树神堂,可获取4种不同属性的符文,可镶嵌在对应幻果的符文页,符文有品质区别,通过神树圣堂副本获取的材料,可对符文进行升级
5.技能点玩法
技能点就不展开细说了,不用过度追求,在开放50级后,氪金大佬战力在100-110W左右,技能点和我们的差距也就几千到1万左右评分,所以这个并不是我们需要在意的点,因为多的技能点是每次深渊多大的几层,勇者挑战多打过了几个NPC而已
第六章 地图探索标识
相信很多新玩家对于地图探索找猫猫会很懵逼,翅叔给大家把标识都做出来,如果时间多的玩家 还是建议大家自己探索,因为还是很不错的一个乐趣所在,如果是上班族可以看地图标识更短的时间完成探索。




第七章 氪金注意事项

活动→特惠→初心限定
这几个礼包是有优先级最高的氪金,如果你是氪100的那就月卡+68礼包,
如果你是小几百那就根据你氪金程度月卡+礼包选择即可
如果你是1000以内 优先吧328+648+30月卡绑定完成,因为这几个礼包能在第一时间给到你很大的战力提升帮助
2000及以上无脑先把这几个礼包氪完
180张扭蛋券、300张强化卷轴、360W银花,时装、坐骑、背饰都是可以在短时间内提升非常多的战力。



以上3个成长计划,如果你氪金1500以上的,可以在氪完初心限定礼包后选择这3个成长计划,彩铂、光铂、鱼冻、玛那、幻影之尘都是刚需的提升战力的材料(光铂可以把每日的强化卷轴氪了,其余留下来给爬塔层级礼包)


月卡
基本上是所有打算长久玩这个游戏的标配了,提升出金概率、自动采集,对于玩家来说都是非常有帮助的。
通行证
通行证相比其他氪金活动属于是细水流长性的,不会一下次给你很多材料,但是随着进度慢慢提升,所累积给的材料也还是可以的。
氪金注意点:
不管是什么礼包都优于彩铂单独氪划算
如果是氪金大佬,进游戏就把所有的礼包都可以选择氪掉,
小氪 中氪玩家根据自身的情况选择初心礼包+月卡即可。
氪金大佬每日的限时礼包可以选择 特别是宸光卡牌 前期对于氪金大佬优势很大。
如果所有的礼包都已氪完,重心点放在装备强化和猫灵扭蛋券,至于氪到什么程度,个人建议猫灵最起码2只红猫出了,装备强化最起码4阶以上。至于能达到什么程度根据自身情况来定,但是主要的提升点在强化和猫灵(前中期,猫灵评分占比最大)
氪不氪金,根据自己对游戏的喜好程度,经济能力,不氪金也可以白嫖玩!
注:千万不要去碰时装扭蛋券 !!!!除了血压高就是血压高
翅叔水友交流群 大家可以加一下一起讨论游戏一起玩游戏

未完待续,后续有新的攻略会持续更新


