首页
排行榜
发现
云游戏
PC 游戏
动态
发布
论坛
TapTap 制造
聚光灯 GameJam
开发者中心
创作者中心
营业执照
|
沪 ICP 备 16012525 号
|
沪网文(2025)0236-071 号
|
增值电信业务经营许可证:沪 B2-20170322 B1-20204119
|
广播电视节目制作经营许可证:(沪)字第04651号
|
内容安全算法 网信算备310112119986605230015号
|
个性化推送算法 网信算备310112119986602230017号
|
TapSight 智能问答助手算法 网信算备310112119986601240015号
易玩(上海)网络科技有限公司
公司地址:上海市静安区灵石路 718 号 B1 北楼
注册地址:上海市闵行区紫星路 588 号 2 幢 2122 室
投诉举报邮箱:kefu@taptap.com
沪公网安备 31010602009551 号
违法信息举报电话:021-60727072 转 3003
网上有害信息举报专区
上海辟谣专栏
下载手机 APP
扫码下载
Android APK 下载
版本:v
App Store 下载
版本:v
下载 PC 版
Windows 版下载
版本:v
下载 TapTap
TapTap 手机 APP
扫码下载手机App
Android APK 下载
版本:v
App Store 下载
版本:v
TapTap PC 版
Windows 客户端下载
版本:v
翅叔
关注
翅叔
关注
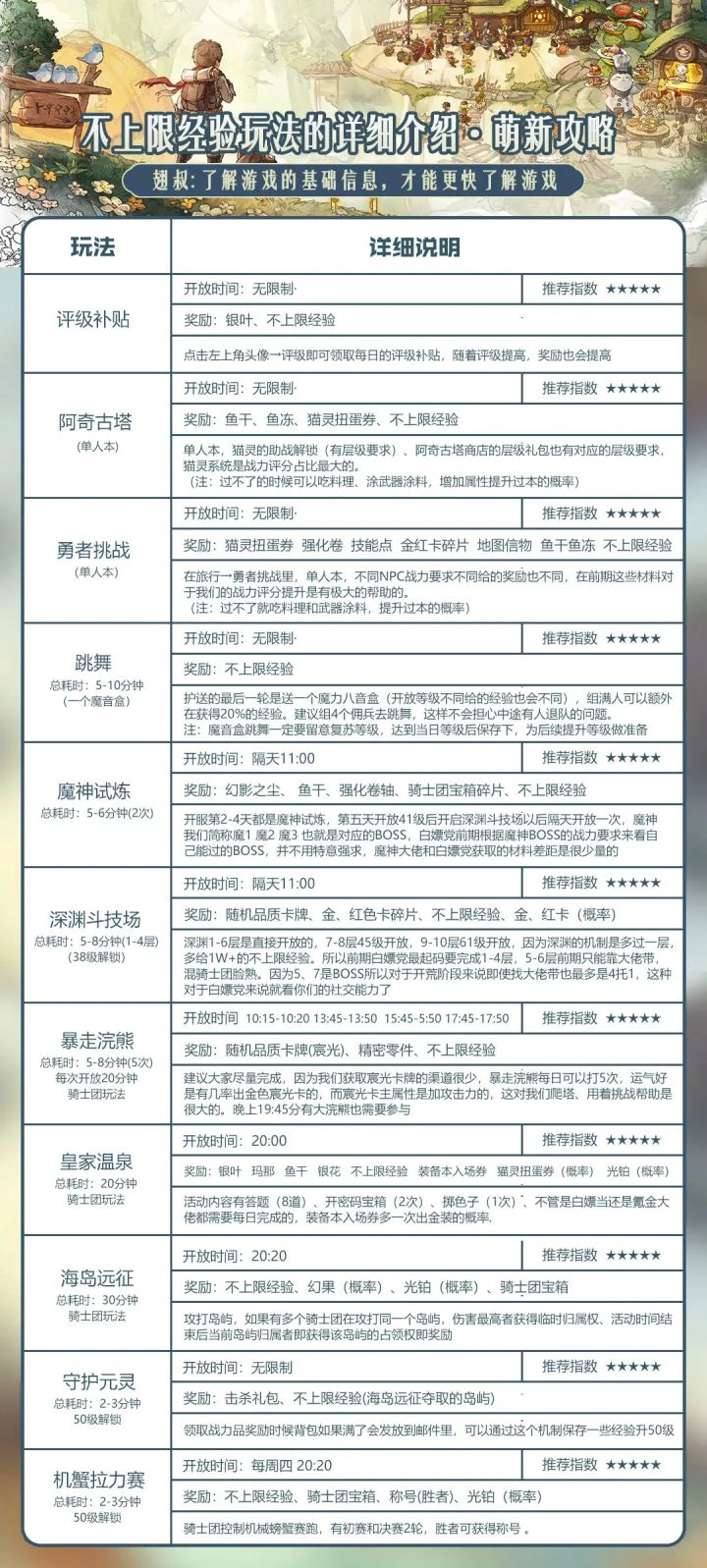
森之国度 —— 第四章 上限经验与不上限经验玩法的介绍
精华
修改于
2023/09/05
2158 浏览
攻略征集🏰
因为森之国度有两种经验,导致很多玩家都会不清楚该如何去选择,毕竟不上限经验对于我们来说是很重要的,如果没有参与到不上限经验的活动,很可能就会出现和大部队玩家拉开差距的风险。所以这边也给大家整理好了两份图片,这些虽然都属于很基础的萌新攻略,但是对于没有玩过森国的玩家来说还是有很大的帮助,可以让大家花更少的时间去了解到游戏的机制
#攻略
#游戏推荐
#游戏攻略
#国产游戏
#森之国度
34
24
5