【神兽详解】妄想山海全神兽介绍及特点总结
随着首个元素神兽麒麟的登场,有不少旅者打听麒麟情报,也有许多萌新旅者在询问神兽是什么。考虑到山海世界的神兽们极为稀有且“低调”、有机缘的旅者才可见到,因此不少旅者不了解它们,今天就由我带大家来盘一盘妄想山海中的各个神兽,以及新神兽麒麟与其他神兽的区别,还不了解的旅者不要错过哦!
神兽类型及特点
1、神兽的种类及获取方式
在妄想山海中有数百种可作为宠物的异兽,粗略来分,可分为小动物、野宠、进化宠、神兽四种,而神兽就是其中的最为稀有和尊贵的顶级宠物,也是妄想山海中所有宠物里潜力资质最高的一种宠物。
目前游戏内一共有5种神兽,分别是应龙、狌狌、火㷰兽、三青鸟、麒麟,其中神兽应龙已经随着麒麟的上线而“暂时隐退”,也就是全面下架~(商店神兽礼包、神兽图腾都不会再刷出应龙)
剩余神兽狌狌、火㷰兽、三青鸟、麒麟可通过开启神兽图腾(需巨兽试炼石)概率刷出,捕捉后会100%获得神兽元胎,也可以在商店中购买八荒嘉瑞神兽礼,开启后有机会直接获得嘉瑞秘宝自选包(可在狌狌、火㷰兽、三青鸟、麒麟中任选其一),或开出秘宝碎片,集齐10枚碎片也可兑换嘉瑞秘宝·自选包。

○ 八荒嘉瑞神兽礼
2、神兽的特点
神兽相比其他宠物,血脉天赋的属性数值非常高,并且神兽的可成长上限更高,最高可成长至五万年三甲级水平!(而普通的宠物和进化兽只能蜕变至双甲级),因此神兽自身的战力以及在血脉中提供给角色的战力也相对更高!
当然,这样强大的宠物也有一些与大荒常见的野怪和进化兽不同的特点:
第一个是数量,神兽只能依靠上文提到的两个方式获得,并且两种方式的都是概率获得,因此数量稀少;
第二个是血脉转化率,神兽自身只有4%的血脉转化率,需要吞服5个元核(打碎无限血蛋可获得元核)才能提升到5%。

○ 神兽血脉转化率
各神兽介绍及特色
1、应龙
应龙是山海世界的第一只神兽,经过焕新后目前为水陆空三栖骑宠,可以在水中、陆地上、空中三种环境中作战,能够应对海洋异兽、陆地异兽以及空中异兽,旅者有一只就可以满足三种环境的赶路和战斗了。
应龙的血脉天赋是对玩家伤害加成4.8%,可通过血脉转换传递给旅者。
应龙拥有5个战斗技能+1个骑乘技能,多数技能以近战伤害为主,伤害能力不错,不少技能还有极强的辅助能力,可以增加自身伤害能力、生存能力以及回复效率,整体来说能打又能抗,是个不错的输出型宠物。值得一提的是,应龙的技能【穹天游】在释放后,会让应龙进入飞行状态,可以躲开地面攻击,这一技能特性让应龙在应对相柳这类在地面放毒的怪物时,显得更为强力。

○ 应龙外观展示
应龙具体技能如下所示:

2、狌狌
狌狌是继应龙之后出现的第二只神兽,经过一次焕新,目前是陆空两栖骑宠,可以应对来自陆地和空中的敌人,如果旅者还喜欢打海洋巨兽的话,需要再培养一只水下强力宠物补充这一部分战力的缺失。
狌狌的血脉天赋是攻击180,这一天赋很实用,不过甲级时增加的数值较少,蜕变升阶到三甲后会等到增强。
狌狌拥有5个战斗技能+1个被动技能+1个骑乘技能+1个觉醒技能。骑乘技能可以对周围敌人造成伤害,同时还具有一定的趣味性;被动技能可以极大地提升狌狌的生存能力;觉醒技需要满足一定条件才可释放,并且还有法天象地的巨大化效果。
总体来说,狌狌的主要定位是攻高、防高、血厚的坦克型宠物,机动能力也很不错,在应对长时间战斗时有着不小的优势。

○ 狌狌外观展示
狌狌具体技能如下所示:

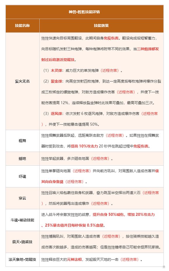
3、火㷰兽
火㷰兽是大荒的第三只神兽,目前已经焕新过一次技能,在没有吞噬翅膀的情况下,它只能在陆地上攻击,虽然没有水中技能和天空技能,但它的特点是“巨大”,相对于其他神兽来说,它的体型极为庞大,因此对于离地不远的空中目标,也能造成一定攻击。
火㷰兽的血脉天赋是近战伤害加成4.8%,这是一个非常实用的天赋,虽然没有直接提升攻击力,但是对伤害的提升并不小,这也是不少旅者选择它的原因。
火㷰兽拥有5个战斗技能+1个被动技能+1个骑乘技能+1个觉醒技能。被动技能和觉醒技有联动,被动技能累计业火,觉醒技使它可以释放超大范围高额伤害,大大提高了火㷰兽的输出能力。另外,火㷰兽的所有伤害效果都是近程伤害,可以说是把血脉天赋发挥到了极致,虽然只能在陆地上攻击,但是它把这一部分发挥到了极致,配合技能附带的多种减伤、增伤、生命恢复的手段,是只对地攻击非常强力的神兽。

○ 火㷰兽外观展示
火㷰兽具体技能如下所示:

4、三青鸟
三青鸟是大荒首只三位一体的宠物,由大鵹(lí)、少鵹、青鸟三姐妹组成,也是第四只神兽。它是水陆空三栖型宠物,无惧来自地面、水中、天空中的敌人,一只就能满足三种环境的赶路需求。
值得一提的是,作为首只三位一体的宠物,三青鸟拥有丰富多样的二次交互玩法,点击互动可以让三姐妹进行相应的活动,有野餐、切磋、音律、童趣,再次点击旅者也可加入其中,与她们一同游戏。另外,虽然是一只宠物,但是三姐妹的捏形、易容、更换皮肤却是相互独立的,旅者可以根据自己的心意分别DIY~
三青鸟的血脉天赋是暴击328,对于追求伤害的旅者来说也是一个不错的天赋。
三青鸟有5个战斗技能,技能远程伤害和近程伤害兼具,释放技能可积攒“同心”层数,并提升自身防御穿透,积攒7层释放大招。整体来看,三青鸟的技能在应对单体的敌人时有不错的表现,目前较为适合应对高防御型敌人。

○ 三青鸟外观展示
三青鸟具体技能如下所示:

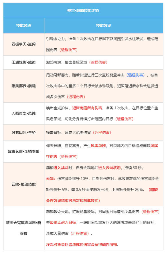
5、麒麟
麒麟是截止到目前为止的第五只神兽,也是第一只元素神兽。作为神话里最著名的瑞兽之一,麒麟是一只水陆空三栖宠物,对地面、水中、天空中的敌人都能造成可观伤害;作为传说中的应龙之孙,麒麟在水中作战时更显强力,对鱼类巨兽还可以造成额外伤害。
麒麟有三个血脉天赋,分别是200暴击、2.4%暴击伤害、2.4%近程伤害增加,全都是可以提升伤害的天赋,相对于其他神兽多了两个血脉天赋,不过在加成数值上有所降低,可以满足旅者们更丰富细致的需求。
麒麟拥有6个战斗技能+1个骑乘技能+1个被动技能,被动技能可以为麒麟提供常驻减伤效果,骑乘技能强于聚怪群攻,并对鱼类巨兽伤害斐然,非常适合刷海底图腾。总的来说,麒麟的技能整体正规中间,不过较为特殊的是它的大招可以对目标造成风属性伤害,在应对弱风怪物时可以发挥不错的优势。(PS:吞了其他属性的话,也会在大招伤害中得到体现,只是朔风元素权重较高,追求极致伤害的旅者可以统一给麒麟吞朔风元素部位~)

○ 麒麟外观展示
麒麟具体技能如下所示:

新元素神兽麒麟特色一览
通过上述对比我们可以发现,相对于其他神兽,麒麟在血脉加成上的效果更好,有多种血脉天赋,可以满足旅者的多样化需求。同时,它在应对弱风目标时,也能发挥不错的用处,打鲲鹏、狍鸮、鵸鵌、天愚这类有弱风机制的世界BOSS能占一定优势,另外麒麟的主动技能由于对鱼类巨兽有加成,在水下战斗的优势会更明显,相信未来水下的玩法更加丰富时,麒麟的实用性也将会大大提升~
而除了这些明面上的战斗加成之外,麒麟还有几个极为特殊且实用的交互玩法:
一个是【朝拜】,其他旅者的宠物和侍从对麒麟朝拜时,可以立刻回满血量(五分钟内不可再次触发,战斗中无法触发);而在制作这一交互的过程中,策划大大们还为每个宠物都设计了朝拜的动作,它们的动作各有特色,等待旅者们发现~
另一个是【天劫】,麒麟开启天劫后,范围内的所有旅者的侍从都可以开启一场特殊化炁,此时直接无视侍从实际所处高度,视其在所能达到的最高海拔,并且化炁全程只会汇聚风元炁,消耗最易得的辟风珠即可完成化炁考验!

○ 麒麟天劫效果展示
以上就是本次带来的神兽详解了,不知道旅者更喜欢哪个神兽呢?欢迎留言说说你的看法哦~

