糖宝养成记(二)-仙道糖宝
精华2023/12/2137 浏览攻略
哈喽各位上仙小伙伴们大家好呀,上期我们聊到糖宝的飞升及飞升属性,今天我们来聊聊的糖宝修真为仙道糖宝后,橙色技能的进阶为红色技能。
糖宝召唤成功,拥有以下橙色技能:
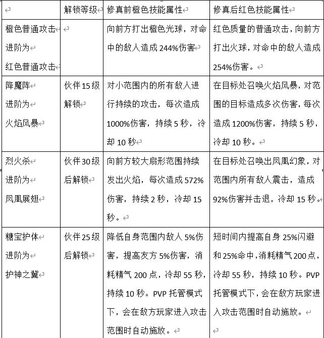
普通攻击:向前方打出橙色光球,对命中的敌人造成244%伤害。
降魔阵:伙伴15级解锁,对小范围内的所有敌人进行持续的攻击,每次造成1000%伤害,持续5秒,冷却10秒。
烈火杀:伙伴30级后解锁,向前方较大扇形范围持续发出火焰,每次造成572%伤害,持续2秒,冷却15秒。
糖宝护体:伙伴25级后解锁,降低自身范围内敌人5%伤害,提高友方5%伤害,消耗精气200点,冷却55秒,持续10秒。PVP托管模式下,会在敌方玩家进入攻击范围时自动施放。

糖宝召唤后,可以用修真卷,进行修真副本。每点击一次修真,伙伴就会沿着路线前进一步。每次前进都会消耗一定数量的修真符,但同时会增加伙伴一些属性。通关每个关卡都会获得修真残页,每个技能凑齐相应的4张残页即可飞仙技能 。凑齐4套完整的修真残页,伙伴即可修为红色质量。点击右侧的技能图示即可查看相应的修真残页收集情况。
橙色糖宝的技能成攻修真后,将变换为红色质量的技能,不仅伤害得到提高,技能也更加炫丽。技能修真如下:
普通攻击,红色质量的普通攻击,向前方打出火球,对命中的敌人造成254%伤害。

火焰风暴,伙伴15级后解锁火焰风暴,在目标处召唤火焰风暴,对范围的目标造成多次伤害,每次造成1200%伤害,持续5秒,冷却10秒。

凤凰展翅,伙伴30级后解锁,在目标处召唤出凤凰幻象,对范围内所有敌人震击,造成92%伤害并击退,冷却15秒。

仙道糖宝,这是该伙伴最后一步修真了,最终会变换为红色质量的伙伴。属性、技能、外貌有很大变化,让人大吃一惊。

护神之冀,伙伴25级后解锁,短时间内提高自身25%闪避和25%命中,消耗精气200点,冷却55秒,持续10秒。PVP托管模式下,会在敌方玩家进入攻击范围时自动施放。

糖宝修真前后技能对比如下:

以上就是糖宝修真为仙道糖宝后,橙色技能的进阶为红色技能详细介绍了,感兴趣的小伙伴留言回复,会加更哒。

