『逍遥带你看星象』修罗众星象攻略来袭,冥月翘腿后仰:什么叫人多势众啊
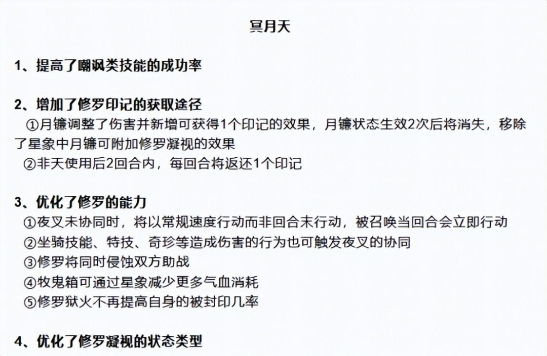
2023/12/26495 浏览攻略

逍遥侃幻唐,幻唐看逍遥。大家好啊,我是逍遥啊。之前逍遥已经做了冥月天关于『非天众』的星象攻略,这期正式开始修罗众吧,算是把咱“本月完成冥月星象”的承诺给兑现了。觉得咱内容做得不错的话,就给咱点个免费的赞吧,你们的支持才是咱能持续更新下去的动力~
若说非天众星象主要是对冥月输出方面的增幅,那么修罗众星象毫无疑问直接超级加倍了冥月的召唤和辅助能力。出场自带修罗,牧鬼保宠物双召夜叉与罗刹,再加上130级新增的召“黛月”出场(现在130级星象神隐了,所以存疑),冥月玩家翘腿仰头:什么叫人多势众啊?

那么修罗众星象怎么选呢?下面正式开始。

60级星象,二选一,星象1出场有几率自带1只修罗,PVP场合20%几率召唤,PVE场合则是百分百召唤。星象2,召出的修罗带“夜战”技能。直接锁星象1吧,功能性更好,适用场景也更多。
70级星象,必选提攻12点,也是给咱冥月提伤的,毕竟选这套星象的冥月基本都是血耐加点,输出相对第一套『非天众』会弱些。
看三选一,星象1调低4%『修罗狱火』的降伤效果,也是给冥月拉输出的星象,先列入备选;星象2,提高修罗攻击等级*0.3,对夜叉是提伤,对罗刹就是提高回血量了,选2吧,『修罗众』本就是强化召唤流的星象。星象3的话咱们还得再观察下。『月镰』这个技能最近有调整,新增附加印记的效果,但取消了星象里附加『修罗凝视』的效果。

85级星象,必选提速12点。作用类似于70级星象的必选,虽然加得不多,但好歹也能让血耐加点的冥月天有比较好的游戏体验。
二选一,星象1,降低25%使用『牧鬼箱』时需扣除的气血。另外,根据12月20号晚上官号曝出的门派优化前瞻,通过星象,『牧鬼箱』的气血消耗还会进一步降低,没有异议的话,建议就选这个星象。

星象2的作用主要是回怒,用葬天打『修罗凝视』单位能回怒5点,这个星象就更偏竞技向一些,适合大特技带得多的冥月天玩家,玩血耐,走辅助流,承担一部分辅助门派的工作。
看团队需求吧,我个人是带了涅槃,但实际能用出来的场合并不多,毕竟再怎么加血耐,归根究底还是输出门派,没有纯辅助能抗,经常还没甩出来就倒地了。当然也可能是我竞技意识不够了。
言归正传,85级星象的话,我更推荐星象1一些,大家根据自己实际情况选择吧。

100级星象,必选,让修罗能继承角色的变身卡技能。这星象若是运用得好,对修罗的加强还是挺大的,夜战、审判、高防等变身卡技能都能附加上,用在PVP场合或有奇效。
三选一,星象1的效果主要是提伤,双法队或是多法宠队,配合冥月的『森罗凝视』,能略微增加些压制敌方血线的能力,看团队需要可选。星象2和3是对修罗的增强。星象2进一步加强罗刹的治疗能力,回血加护盾,类似丹山的炉子了,还是很不错的。星象3,提高夜叉的输出功能,“禁疗”能配合队伍点杀和清宠,只是夜叉是随机攻击的,作用不稳定。
综合来看,我的建议是选2,加强冥月天对团队的辅助能力,大家看自己需求选择吧。

115级星象,必选效果是“非天”状态下倒地可保留30%的愤怒,输出3人以上保留50%愤怒,利好大特技多的冥月天。“非天”buff下一般都是被对面法系打倒的,注意别被对面卡速守尸哈。
接下来的二选一,均是对修罗的增强,这里因为咱上边100级星象选的是增强罗刹的星象,所以这里自然也是选星象2,另一方面,治愈罗刹不但多了回血单位,每回合末还能给咱回8点愤怒。累计起来还是挺香的。

130级星象因为之前的更新神隐了,所以咱们根据之前还显示的星象说。原本130级星象技能是消耗2个印记召唤“黛月”,强度如何咱们可以参考新区限定的黛月伙伴来看。
总体来看,修罗众星象对召唤流的加强不是一点半点的,如果黛月不顶替修罗位置的话,光咱自己就能组成个五人队,字面意义上的一人成军。

最近呢,冥月天调整得比较频繁,咱也是打算好好玩玩召唤流,反正大特技咱也不是没有,靠着个必杀武器也能混下输出。
好了,本期内容就到这了,觉得内容做得不错的话,欢迎点赞、评论、转发,让你们的游戏好友也能看到,有你们的支持,咱才有持续更新下去的动力~下期见咯,拜拜~

