【潼关之战】多支队伍战力提升!潼关之战四大异族兵种揭秘

各位主公们好!今天给大家带来年度剧本“潼关之战”四大异族兵种相关的解读!
异族玩法将在霸业进度“冻土筑城”完成后开启。主公可与异族建交,解锁专属异族兵种战法和天赋。一起看看先锋体验官带来的消息吧~
四大异族部落
三国兵仙
四个异族势力是羌胡、氐族、鲜卑、板楯部落,其中曹操、孙权、刘备可结交板楯虎盾、鲜卑狼枪,马超、刘璋、张鲁可结交羌胡牦骑、氐族蛮弓。
四大兵种不仅可以自定义战法效果,还能将携带该战法的武将兵种适性提升为S,并提供一项专属作战指令。
羌胡牦骑指令冲阵:向20格内地块或建筑发起冲阵,移速提升50%,士气消耗降低50%,并且附近2格内有5支或以上友军同时冲阵,首回合有33%概率使对方阵法失效。
该指令适合同袍高活小组突击作战,集结5-10队牦骑统一冲阵,将敌军打个措手不及。

氐族蛮弓指令鹰眼:进入特殊驻守状态,视野提升1格,与非弓兵交战时使敌方群体2人首回合60%概率遇袭。
该指令随作战成长,交战15次遇袭概率变为100%;交战30次,固定选择速度较高目标施加遇袭;交战50次视野提升2格且主将武力、智力提升5%。
蛮弓适合拦截敌军调动,或在重点防守处打克制,兵种战法一般选择让辅助武将携带,而很多强辅武将弓兵适性不高,如鲁肃、程普、SP荀彧、曹操等,有了蛮弓兵种配合弓兵散记,中慢速弓兵崛起可以展望。

板楯虎盾指令虎狩:队伍向指定目标移动,距离2格时放出老虎猛扑,牵制地块上第一支部队,其将不能行军、回城、驻守、中止驻守。击杀被牵制目标后,部队进入狂暴状态回复50%伤兵且获得3%增伤。
牵制特效来了,被猛虎缠上无法脱身,操作性拉满!主公们既可以派出坦度较高的盾兵牵制对手,再调度克制队伍补刀提升单场胜率,也可以直接派高强盾兵击杀目标后连战打多穿。

鲜卑狼枪指令鏖战:向目标奔袭,战平或战胜后随机获得前四回合1%增伤或减伤,均可叠加两次。
SP关羽各种枪时常大放异彩,潼关之战中有了增减伤加持是否能延续辉煌?另一些老牌队伍,如陆逊枪、孙权枪、北伐枪、父女枪等,都将吃到增减伤的红利。


自定义兵种战法效果
三国兵仙自定义兵种效果和天赋通过日常游戏活动可逐步获得。其中,日常游戏行为可获异族任务所需资源,完成每日委托可获得声望和不同品质的战法效果。
携带异族兵种战法的武将每回合行动前有概率生效战法效果,其具体效果由主公们放入槽位的战法效果决定,作用对象和数值随机生成,每天可免费演练三次战法,随后将消耗声望。*有关自定义兵种战法效果及配将思路,我们将在后续为主公们带来更详细的解读~
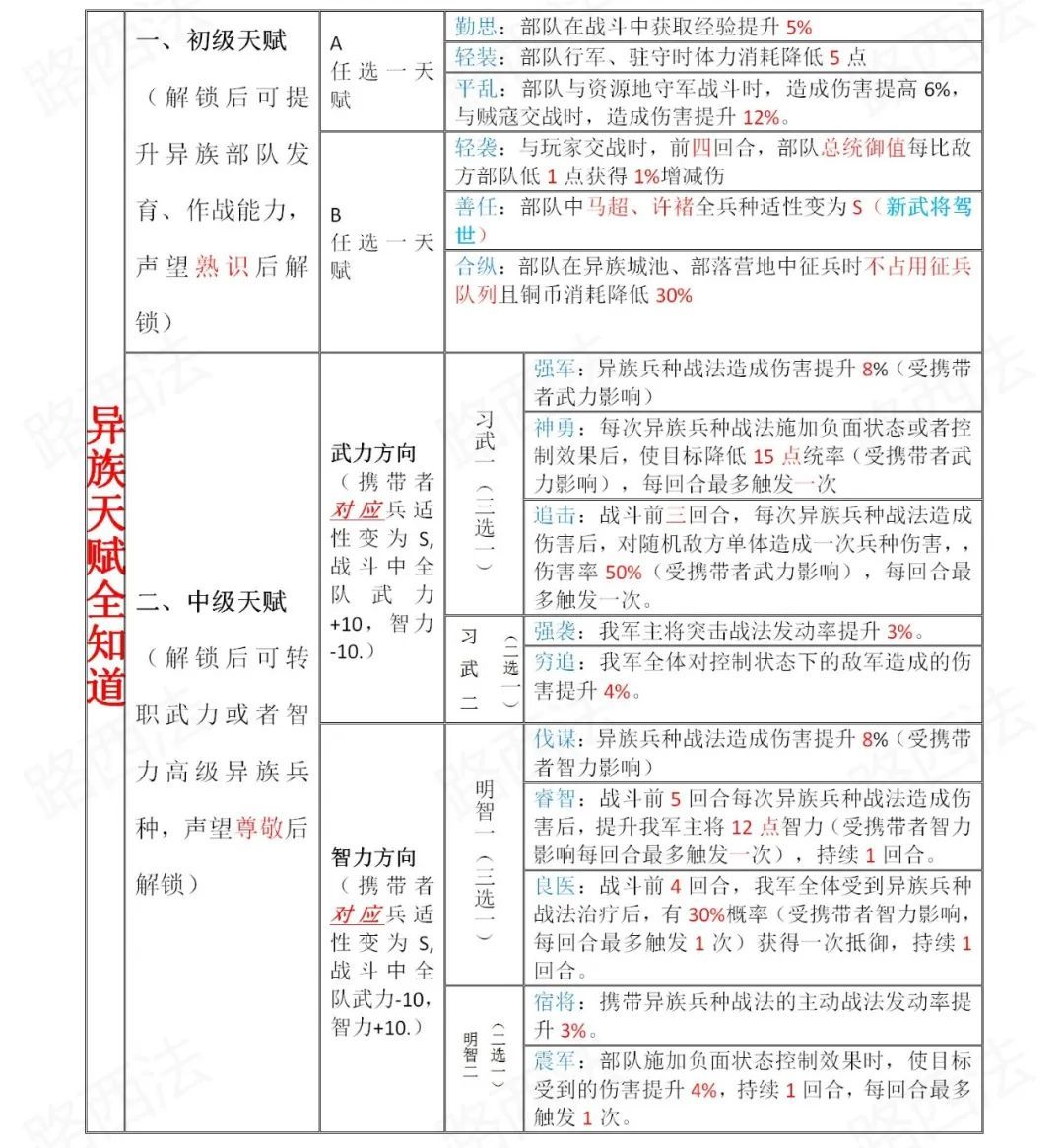
异族天赋
三国兵仙
此外,完成日常委托升级建交,可逐步解锁各等级兵种天赋。
初级天赋提供部队基础强化效果,作为参考,主公前期可以用勤思快速升级,中期打架学轻装提高效率,后期平乱方便打野。


中级天赋为转职天赋,可选武力或智力方向转职,转职会改变部队外观、影响后续节点效果,并能让携带兵种的武将适性提升为S。
武力方向转职适合主动进攻型队伍,如父女枪和群弓,可以学习神勇+穷追,最大化打击被控敌军;吕布、甘宁核心队选择强军+刚烈最大化伤害增益。

智力转职方向更适合中慢速防御型队伍,如太尉盾推荐选择良医加乘胜,提高坦度并随着回合数获得增伤。陆逊吴枪推荐选择睿智加震军,能控能打。

高级天赋提供了队伍的作战指令,包括兵种专属指令。这里推荐高红玩家选择专属或掠敌,而红度并不高或者队伍缺武将和战法的主公可选鼓舞和叫阵,给队友提供不错的帮助。

演练战法时最多放入一个稀有效果(日常委托随机刷新),想要心仪的效果需要日常的积累和一点点运气助力。

在兵种效果、天赋的加持下,主公们可以大大补强队伍,体验新套路。首先是日常由于兵种适性低而难以登场的武将,如貂蝉、蔡文姬,自带高控制战法闭月和回复战法胡笳余音,对应兵种适性提升为S,貂蝉-沮授,张角-蔡文姬等套路值得期待。其次是需要提升稳定性的武将,如关妹依赖多段伤害,可在自定义战法槽位中加入三兵刃,不怕被控也能配合虎嗔打出震慑;又如满宠、刘备自带回复有概率被当锋针对,携带三回复战法能更稳定地治疗友军。最后还有突击快攻阵容,连击、先攻门槛降低,携带此类战法能体验到更极致爽快的快攻队。
小安酱
以弓(左三)、枪(右三)举例,跟大家聊聊中级天赋转职武力、智力的思路。
弓兵武力看队伍,如果玩三势吕弓兵(专打五谋和SP关羽)可选强军+强袭。


智力推荐伐谋+震军,比较适配群弓。

然后是枪兵武力,推荐强军+穷追。(图片是用其他朋友的号截的,大家看对应的效果就好)


枪兵智力转职,推荐伐谋+乘胜,主打一个简单粗暴。


路西法
分享一下异族兵种天赋汇总表,有需要的主公可以保存查看~



