《铁血武林2》3月5日数据互通公告
尊敬的各位玩家:
为了给每一个喜爱《铁血武林2》的玩家提供更好更全面的游戏体验,享受到更多游戏的乐趣和挑战及结识更多的志同道合的朋友,《铁血武林2》顺应广大玩家的需求,进行数据互通。《铁血武林2》将在3月5日14:00-18:00对风云再起25服-26服服务器分别进行合并合服处理。服务器会根据合服操作完成时间提前或者延迟开启,请玩家密切留意官方网站及官方QQ群消息,不便之处敬请体谅!
一、【合服规则内容预览】:
合服范围:风云再起25服-26服;
时间预计:3月5日14:00-18:00;
二、【游戏内各系统合服规则】:
1、合服后,各服务器玩家的角色数据不会改变,只是将合服区的数据共通;
2、合服后的服务器,各服依旧保留原有的服务器入口,如果玩家两个服务器都有角色的,可通过原有服务器入口进入(如玩家分别在风云再起1服、风云再起2服服务器皆有角色,登录风云再起1服服务器则显示风云再起1服服务器的角色,登录风云再起2服服务器则显示为风云再起2服服务器的角色);
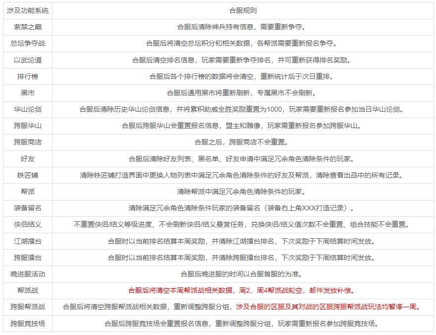
3、合服后会对一些数据进行重置处理,详细说明如下:

4、合服后如若出现重名的角色,则较新服的角色名后会加入服务器标识,以作区分,玩家可使用赠送的更名帖道具重新进行命名。
5、合服后如若出现重名的帮派,则较新服的帮派名称后方会加入服务器标识,以作区分,各帮派帮主可自行更改名字解决。
6、冗余角色清理:本次合服期间,我们将会对互通服务器中同时满足以下所有条件的玩家进行清理:
*超过(大于等于)15天未登录的玩家;
*从未进行过充值;
*玩家等级小于等于30级。
满足上述所有条件的玩家将在本次合区时进行清理,如您的角色满足以上所有条件且想进行保留,请在合服前登陆一次该角色。
7、合服补偿领取条件:
*建号天数大于7天。
8、合服后充值界面的首充双倍元宝赠送活动重置(重点重点)。
三、【合服补偿】:
1、合服统一补偿:500金叶子+千机令*2+更名帖*1;
2、合服帮派战补偿:
周二帮派战未参战补偿:金叶子*450,帮贡*130,五行露滴*2,75000*银两;
周四帮派战未参战补偿:金叶子*450,帮贡*130,五行露滴*2,75000*银两;
本周帮派战排名补偿:金叶子*800,帮派贡献*150,抛光液*5,学习点*100000;
3、数据互通的服务器中,以先开服务器(风云再起1服务器)为准,对晚开服务器(风云再起2服务器)玩家进行进行为期N天的每日经验及游戏道具补偿,不同等级段不同区服的玩家补偿奖励数量不同,达到领取条件的玩家即可在福利-合服补偿界面进行领取(具体合服补偿内容以游戏内为准);
4、N为本服服务器开服时间距离先开服(风云再起1服务器)的差额天数。如风云再起1服的开服时间为2021年10月8日,风云再起2服务器为2021年10月14日开服,则风云再起2服务器开启持续6天的合服补偿活动,补发6天份量的合服补偿内容,风云再起2服务器的玩家每日达到指定领取条件即可领取当日的合服补偿。
5、合服维护完毕后通过邮件的形式发放每个被合服务器与合服首服在寺庙祈福、帮派试炼、阵营试炼、许愿树、江湖擂台、英雄大会、五行旗等玩法中各自的差额天数补充补偿。
*差额天数=被合服务器按照服务器等级参与玩法时间-合服首服按照服务器等级参与玩法时间
(此次合服首服为风云再起25服,合服首服参与玩法时间=玩法更新时间)
*补充补偿邮件领取条件:玩家个人等级大于60级
*领取时请留意剩余包裹空间
备注1: 合服规则最终解释权归《铁血武林2》官方所属。如遇不可抗因素会对部分规则执行进行适当调整,望各位大侠能够谅解!
铁血工作铺
3月4日

