首页
排行榜
发现
云游戏
PC 游戏
动态
发布
论坛
TapTap 制造
聚光灯 GameJam
开发者中心
创作者中心
下载手机 APP
扫码下载
Android APK 下载
版本:v
App Store 下载
版本:v
下载 PC 版
Windows 版下载
版本:v
下载 TapTap
TapTap 手机 APP
扫码下载手机App
Android APK 下载
版本:v
App Store 下载
版本:v
TapTap PC 版
Windows 客户端下载
版本:v
天天悠然
关注
天天悠然
关注
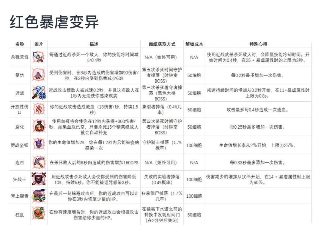
一些变异和武器的翻译{中文}{转载}
修改于
2020/09/05
4262 浏览
攻略
是我从别处转载来的,并不是我个人所有
----------------分割线-------------------
其他的我在评论区发出,太多了
92
169
12