【新赛季爆料第三弹】新英雄铁扇公主丨新法宝介绍
6月13日,“百炼神兵”赛季即将到来,在新赛季中,大批新内容即将上线,今天就为大家带来新英雄【翠云地仙】铁扇公主与新法宝的详细爆料,一起来看看吧。
新英雄:【翠云地仙】铁扇公主

【英雄故事】
就算是两族关系缓和的今天,人族和妖族结为夫妻这件事也算是一件奇闻,妖族的领袖牛魔王和人族的地仙铁扇公主,这样的组合在旁人看来实在是匪夷所思,更有不少人怀疑这其中是不是有什么阴谋。然而,不管外人如何猜忌,夫妻二人都用事实进行了回击,并一直致力于人族和妖族的和谐共生。
在经过“蚩尤复活之乱”后,蚩尤恢复了神志,并提出“人妖共生”的理念,一直致力于此的夫妻二人都对此事十分支持,但因二人对蚩尤了解不深,不能确定此次蚩尤是否另有企图。正当二人犹豫之时,蚩尤却亲自前来邀请,于是二人决定,牛魔王前去九黎查探虚实,铁扇公主坐守魔王山,防止意外发生。
事实证明,蚩尤这次是真的想完成“人妖共生”的愿景,妖族多方势力的首领都被邀请到了九黎,并在大家的努力下,人妖关系突飞猛进。铁扇公主的担忧也终于散去。
近些时日,九黎族中突然兴起一种“妖化瘟疫”,察觉蹊跷的铁扇公主决定动身前往九黎,在探望丈夫的同时暗中调查此事背后的阴谋。
【技能介绍】
初始主动:【余烬生辉】
为友方全体治疗;自身携带的灼烧类状态越多,治疗系数越高。

铁扇公主技能展示】
专属被动【六丁神火】
回合开始时,吸收敌方单位携带的灼烧类状态。回合结束时,将自身携带的部分灼烧类状态转移至最虚弱的敌方单位,并为最虚弱的友方单位进行治疗,转移的灼烧类状态数量越多则治疗次数越多。
专属天赋1:【神炎灼心】
【六丁神火】转移灼烧类状态后,额外使目标受到的间接法术伤害提高。
专属天赋2:【火扇神佑】
【六丁神火】治疗效果增强。
专属天赋3:【扇舞飞焰】
敌方单位败退后,其携带的部分【灼烧】转移至随机1个其它敌方单位。
作为人族得道地仙的铁扇公主,自身拥有着相当强大的能力,不仅能够将敌方的灼烧类状态收为己用,治疗队友。还能将灼烧类状态全部转移给最虚弱的敌人,并提高目标所受到的间接法术伤害,轻松完成单点破敌。同时神级天赋还可以将败退敌人的【灼烧】转移至其他敌方单位,让火焰在敌人中传递蔓延。铁扇公主的能力可谓是攻防兼备,各位少侠是否已经为这位外表豪爽泼辣,内里心细如发的铁娘子准备好了合适的队友呢。
新法宝
在铁扇公主动身前往九黎的路途中,遇到了不少上古秘境,其中有些秘境还从未有人踏足,那里蕴含着各色奇珍异宝,其中最为珍贵的便是【降魔杵】与【六魂幡】,让我们一起来看看这两件法宝都具备什么神奇的力量吧。
1.【降魔杵】

降魔杵拥有着消除罪孽的奇特功能,在战斗中降魔杵可以对敌方全体造成直接法术伤害,并移除目标身上部分【减益状态】,每移除一个【减益状态】,便可使本次对目标的伤害增加。这件法宝非常适用于可以给敌人附加【减益状态】的流派,大大提高了减益流阵容的输出能力。
2.【六魂幡】

相较于降魔杵的主动爆发,六魂幡的能力则更偏向于反击,在战斗中六魂幡可以对敌方全体造成直接物理伤害,并按照自身已损失生命比例额外对敌方全体造成间接物理伤害,降低生命比例越多,造成间接伤害的次数也就越多。这件法宝与新英雄阿修罗、忤逆、黎盈、万兽之王等英雄均有着不错的相性,可以配合他们的特性在血量较低的时候一次性打出多段伤害,从而逆转战局。
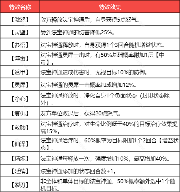
除了法宝之外,铁扇公主还在秘境中找寻到了一些关于如何打造法宝的上古书籍,这些书籍中蕴藏着由上古时代传承下来的法宝冶炼技术。通过这些技术,各位玩家可以给法宝洗练出拥有不同效果的全新特效,让我们来看看都有哪些全新法宝特效吧。

以上便是关于新英雄【翠云地仙】铁扇公主与新法宝的全方位爆料,爆料内容仅为测试版内容,最终内容以游戏内效果为准,欢迎大家在战盟社区分享关于新英雄与新法宝的感想与看法。另外,也欢迎在【流派共创征集活动】与【战盟社区征稿活动】中分享新赛季内容相关的流派玩法,赢取金元宝奖励!
同时,欢迎各位玩家前往战盟社区,在这里,你可以找到关于游戏的各种攻略、资讯,也可以找到志同道合的其他玩家,交流分享各自的心得体验。另外,我们也会在此不定期发布福利活动,欢迎各位前来参与。
战盟社区地址:
移动端:点击底部导航栏【社区】后,在左上角游戏名选择“幻唐志:洪荒现世”进入游戏社区。
桌面端:在左侧游戏列表选择“幻唐志:洪荒现世”,点击左上角【社区】进入游戏社区。

