首页
排行榜
发现
云游戏
PC 游戏
动态
发布
论坛
TapTap 制造
聚光灯 GameJam
开发者中心
创作者中心
营业执照
|
沪 ICP 备 16012525 号
|
沪网文(2025)0236-071 号
|
增值电信业务经营许可证:沪 B2-20170322 B1-20204119
|
广播电视节目制作经营许可证:(沪)字第04651号
|
内容安全算法 网信算备310112119986605230015号
|
个性化推送算法 网信算备310112119986602230017号
|
TapSight 智能问答助手算法 网信算备310112119986601240015号
易玩(上海)网络科技有限公司
公司地址:上海市静安区灵石路 718 号 B1 北楼
注册地址:上海市闵行区紫星路 588 号 2 幢 2122 室
投诉举报邮箱:kefu@taptap.com
沪公网安备 31010602009551 号
违法信息举报电话:021-60727072 转 3003
网上有害信息举报专区
上海辟谣专栏
下载手机 APP
扫码下载
Android APK 下载
版本:v
App Store 下载
版本:v
下载 PC 版
Windows 版下载
版本:v
下载 TapTap
TapTap 手机 APP
扫码下载手机App
Android APK 下载
版本:v
App Store 下载
版本:v
TapTap PC 版
Windows 客户端下载
版本:v
崩坏3
关注
崩坏3
关注
【资讯】往世乐土丨全新专属刻印、关卡效果、增益因子展示
乌酱
2024/06/26
551 浏览
资讯
=====「往世乐土」全新角色与专属刻印=====
7.6版本更新后,「瞒天乐游·曙影」将作为可选角色加入到「往世乐土」的战斗中,请舰长通过下方长图,一起查看详细信息吧~
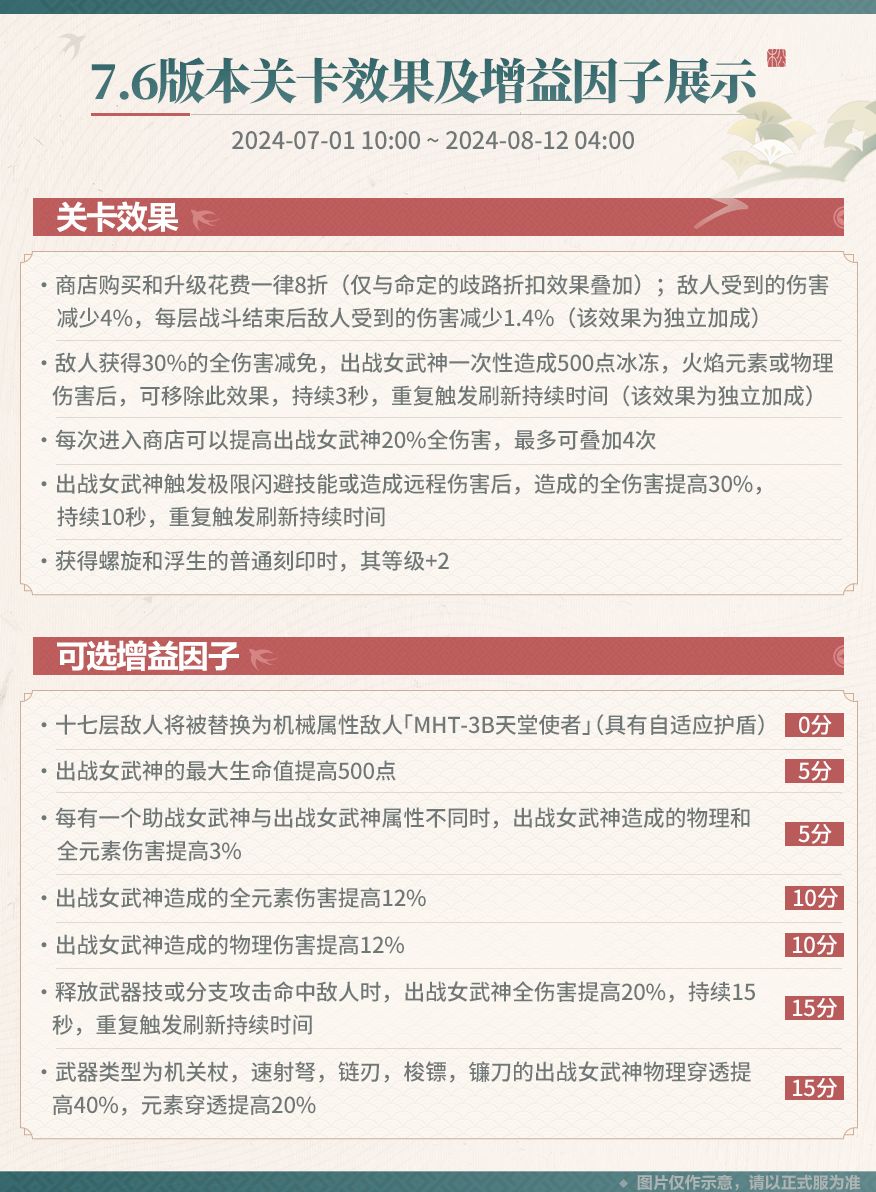
=====全新「关卡效果」与「增益因子」=====
7.6版本更新后,来访者也将在「往世乐土」中迎接全新挑战,新的关卡效果及增益因子即将到来~
#崩坏3
23
4